Suppr超能文献

机械拉伸诱导表皮角质形成细胞中IGF2过表达通过IGF1R/p-c-Jun轴促进增生性瘢痕形成。

Mechanical stretch-induced IGF2 overexpression in epidermal keratinocytes promotes hypertrophic scar formation through the IGF1R/p-c-Jun axis.

作者信息

Zhu Yuhan, Chen Lin, Song Binyu, Cui Zhiwei, Chen Guo, Dou Wenjie, Jiao Yan, Dang Juanli, Yang Qing, Yu Zhou, Song Baoqiang

机构信息

Department of Plastic and Reconstructive Surgery, Xijing Hospital, Fourth Military Medical University, Xi'an 710032, China.

出版信息

Int J Biol Sci. 2025 Jan 1;21(1):109-127. doi: 10.7150/ijbs.91661. eCollection 2025.

Abstract

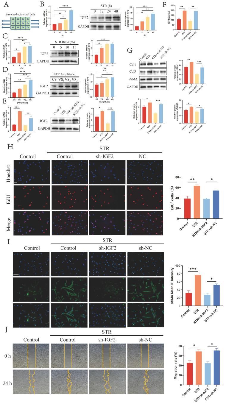
Insulin-like growth factor 2 (IGF2) is a mitogenic peptide hormone expressed by various tissues. Although it is three times more abundant in serum than IGF1, its physiological and pathological roles are yet to be fully understood. Previous transcriptome sequencing studies have shown that IGF2 expression is increased in hypertrophic scar (HS); however, its role in HS formation and the underlying mechanism remains elusive. The present study found that IGF2 expression was significantly higher in HS than in normal skin (NS), particularly in epidermal cells. Moreover, mechanical stretch increased IGF2 expression and secretion in keratinocytes, affecting the biological activities of fibroblasts, including proliferation, migration, and collagen synthesis, and transdifferentiated into myofibroblasts after co-culturing keratinocytes with fibroblasts. Mechanistically, keratinocyte-secreted IGF2 activated a nuclear transcription factor phosphorylated c-Jun (p-c-Jun) through insulin-like growth factor 1 receptor (IGF1R) on fibroblast cytomembrane, thereby triggering the profibrotic effect of IGF2. Blocking IGF1R or p-c-Jun inhibited the IGF2-induced profibrotic effect of fibroblasts. Moreover, increased p-c-Jun expression restored the reduction in fibrosis induced by IGF1R knockdown. The IGF2 recombinant protein was also applied to a mouse wound-healing scar model. It was found that IGF2 significantly promoted the formation of HS, whereas IGF2 small molecule inhibitor chromeceptin inhibited HS formation. In conclusion, this study demonstrates that mechanical stretch-induced IGF2 overexpression in epidermal keratinocytes promotes fibroblast activation through the IGF1R/p-c-Jun axis. Therefore, IGF2 may act as a therapeutic target for HS.

摘要

胰岛素样生长因子2(IGF2)是一种由多种组织表达的促有丝分裂肽激素。尽管它在血清中的含量是IGF1的三倍,但它的生理和病理作用尚未完全明确。以往的转录组测序研究表明,IGF2在增生性瘢痕(HS)中的表达增加;然而,其在HS形成中的作用及潜在机制仍不清楚。本研究发现,IGF2在HS中的表达显著高于正常皮肤(NS),尤其是在表皮细胞中。此外,机械拉伸可增加角质形成细胞中IGF2的表达和分泌,影响成纤维细胞的生物学活性,包括增殖、迁移和胶原合成,并在角质形成细胞与成纤维细胞共培养后转分化为肌成纤维细胞。机制上,角质形成细胞分泌的IGF2通过成纤维细胞膜上的胰岛素样生长因子1受体(IGF1R)激活核转录因子磷酸化c-Jun(p-c-Jun),从而触发IGF2的促纤维化作用。阻断IGF1R或p-c-Jun可抑制IGF2诱导的成纤维细胞促纤维化作用。此外,p-c-Jun表达的增加恢复了IGF1R敲低诱导的纤维化减少。IGF2重组蛋白也应用于小鼠伤口愈合瘢痕模型。发现IGF2显著促进HS的形成,而IGF2小分子抑制剂铬抑素抑制HS的形成。总之,本研究表明,机械拉伸诱导表皮角质形成细胞中IGF2过表达通过IGF1R/p-c-Jun轴促进成纤维细胞活化。因此,IGF2可能作为HS的治疗靶点。

https://cdn.ncbi.nlm.nih.gov/pmc/blobs/a4e6/11667814/3b5e5dccf138/ijbsv21p0109g001.jpg

文献检索

告别复杂PubMed语法,用中文像聊天一样搜索,搜遍4000万医学文献。AI智能推荐,让科研检索更轻松。

立即免费搜索

文件翻译

保留排版,准确专业,支持PDF/Word/PPT等文件格式,支持 12+语言互译。

免费翻译文档

深度研究

AI帮你快速写综述,25分钟生成高质量综述,智能提取关键信息,辅助科研写作。

立即免费体验