Suppr超能文献

通过机器学习鉴定氨基酸代谢相关基因作为脓毒症的诊断和预后生物标志物

Identification of amino acid metabolism‑related genes as diagnostic and prognostic biomarkers in sepsis through machine learning.

作者信息

Wen Ye, Liu Qian, Xu Wei

机构信息

Department of Emergency, Xianning Central Hospital, The First Affiliated Hospital of Hubei University of Science and Technology, Xianning, Hubei 437199, P.R. China.

出版信息

Exp Ther Med. 2024 Dec 20;29(2):36. doi: 10.3892/etm.2024.12786. eCollection 2025 Feb.

Abstract

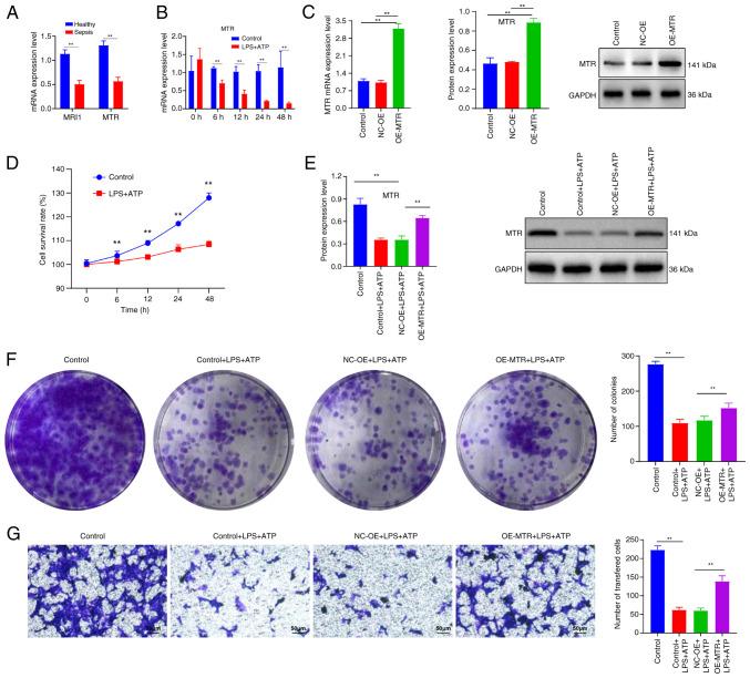
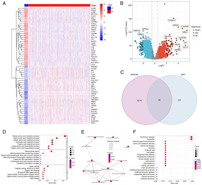
Previous research has highlighted the critical role of amino acid metabolism (AAM) in the pathophysiology of sepsis. The present study aimed to explore the potential diagnostic and prognostic value of AAM-related genes (AAMGs) in sepsis, as well as their underlying molecular mechanisms. Gene expression profiles from the Gene Expression Omnibus (GSE65682, GSE185263 and GSE154918 datasets) were analyzed. Based on weighted gene co-expression network analysis and machine learning algorithms, hub AAMGs were identified in the GSE65682 database. Subsequently, hub AAMGs were evaluated for their expression levels and diagnostic and prognostic significance in sepsis, as well as their interactions with regulatory pathways and role in immune cell infiltration. Additionally, trends in AAMG expression were validated using clinical samples, and their functions in sepsis were confirmed through an model. In total, four AAMGs were identified, two of which, methionine synthase () and methionine-R-isomerase 1 (), demonstrated significant differential expression in the GSE65682, GSE185263 and GSE154918 datasets, which was further validated using clinical samples. A diagnostic nomogram based on and expression demonstrated strong diagnostic effectiveness across the three aforementioned databases. Moreover, the expression of both genes were negatively correlated with sepsis prognosis and showed stratified prognostic capabilities. Newly identified pathways included and / signaling. and negatively correlated with the infiltration of inflammatory cells, such as M1 macrophages and neutrophils, and positively correlated with anti-inflammatory cells, such as CD8 T and dendritic cells. experiments further demonstrated that overexpression of could mitigate the inhibition of cloning and proliferation induced by LPS and ATP in RAW 264.7 cells. These findings highlighted the potential of and as biomarkers for diagnosing and prognosticating sepsis, potentially acting through the regulation of methionine in the pathophysiology of this disease. The present study provided new insights into the role of AAM in the mechanisms underlying sepsis and in the potential development of future targeted therapies.

摘要

先前的研究强调了氨基酸代谢(AAM)在脓毒症病理生理学中的关键作用。本研究旨在探讨AAM相关基因(AAMGs)在脓毒症中的潜在诊断和预后价值,以及其潜在的分子机制。分析了来自基因表达综合数据库(GSE65682、GSE185263和GSE154918数据集)的基因表达谱。基于加权基因共表达网络分析和机器学习算法,在GSE65682数据库中鉴定出枢纽AAMGs。随后,评估枢纽AAMGs在脓毒症中的表达水平、诊断和预后意义,以及它们与调控通路的相互作用和在免疫细胞浸润中的作用。此外,使用临床样本验证了AAMG表达趋势,并通过动物模型证实了它们在脓毒症中的功能。总共鉴定出四个AAMGs,其中两个,甲硫氨酸合酶()和甲硫氨酸-R-异构酶1(),在GSE65682、GSE185263和GSE154918数据集中表现出显著差异表达,并使用临床样本进一步验证。基于和表达的诊断列线图在上述三个数据库中均显示出强大的诊断效力。此外,这两个基因的表达均与脓毒症预后呈负相关,并显示出分层预后能力。新发现的通路包括和/信号通路。和与炎症细胞如M1巨噬细胞和中性粒细胞的浸润呈负相关,与抗炎细胞如CD8 T细胞和树突状细胞呈正相关。动物实验进一步证明,的过表达可以减轻LPS和ATP对RAW 264.7细胞克隆和增殖的抑制作用。这些发现突出了和作为脓毒症诊断和预后生物标志物的潜力,可能通过调节甲硫氨酸在该疾病的病理生理学中发挥作用。本研究为AAM在脓毒症潜在机制及未来靶向治疗的潜在发展中的作用提供了新见解。

https://cdn.ncbi.nlm.nih.gov/pmc/blobs/ef11/11705229/c1977e6ec139/etm-29-02-12786-g00.jpg

文献AI研究员

20分钟写一篇综述,助力文献阅读效率提升50倍。

立即体验

用中文搜PubMed

大模型驱动的PubMed中文搜索引擎

马上搜索

文档翻译

学术文献翻译模型,支持多种主流文档格式。

立即体验