Suppr超能文献

内质网α受体固有无序的序列-结构-功能关系

The sequence-structure-function relationship of intrinsic ERα disorder.

作者信息

Du Zhanwen, Wang Han, Luo Shuqi, Yun Zixi, Wu Chen, Yang Wangfei, Buck Matthias, Zheng Wenwei, Hansen Alexandar L, Kao Hung-Ying, Yang Sichun

机构信息

Case Comprehensive Cancer Center and Department of Nutrition, Case Western Reserve University School of Medicine, Cleveland, OH, USA.

Department of Biochemistry and Case Comprehensive Cancer Center, Case Western Reserve University School of Medicine, Cleveland, OH, USA.

出版信息

Nature. 2025 Feb;638(8052):1130-1138. doi: 10.1038/s41586-024-08400-1. Epub 2025 Jan 8.

Abstract

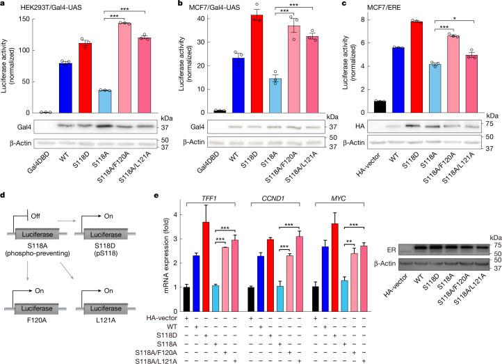
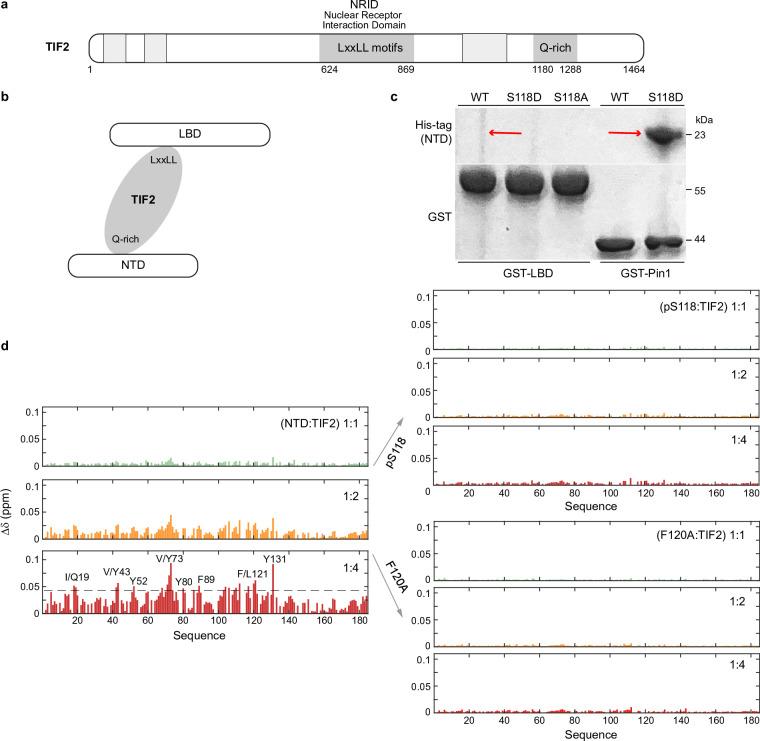
The oestrogen receptor (ER or ERα), a nuclear hormone receptor that drives most breast cancer, is commonly activated by phosphorylation at serine 118 within its intrinsically disordered N-terminal transactivation domain. Although this modification enables oestrogen-independent ER function, its mechanism has remained unclear despite ongoing clinical trials of kinase inhibitors targeting this region. By integration of small-angle X-ray scattering and nuclear magnetic resonance spectroscopy with functional studies, we show that serine 118 phosphorylation triggers an unexpected expansion of the disordered domain and disrupts specific hydrophobic clustering between two aromatic-rich regions. Mutations mimicking this disruption rescue ER transcriptional activity, target-gene expression and cell growth impaired by a phosphorylation-deficient S118A mutation. These findings, driven by hydrophobic interactions, extend beyond electrostatic models and provide mechanistic insights into intrinsically disordered proteins, with implications for other nuclear receptors. This fundamental sequence-structure-function relationship advances our understanding of intrinsic ER disorder, crucial for developing targeted breast cancer therapeutics.

摘要

雌激素受体(ER或ERα)是一种驱动大多数乳腺癌的核激素受体,通常在其内在无序的N端反式激活结构域的丝氨酸118处通过磷酸化被激活。尽管这种修饰使ER能够在不依赖雌激素的情况下发挥功能,但尽管针对该区域的激酶抑制剂正在进行临床试验,其机制仍不清楚。通过将小角X射线散射和核磁共振光谱与功能研究相结合,我们发现丝氨酸118磷酸化会引发无序结构域意外扩展,并破坏两个富含芳香族区域之间的特定疏水聚集。模拟这种破坏的突变可挽救因磷酸化缺陷型S118A突变而受损的ER转录活性、靶基因表达和细胞生长。这些由疏水相互作用驱动的发现超越了静电模型,为内在无序蛋白质提供了机制性见解,对其他核受体也有影响。这种基本的序列-结构-功能关系推进了我们对ER内在无序的理解,这对开发靶向乳腺癌治疗方法至关重要。

https://cdn.ncbi.nlm.nih.gov/pmc/blobs/27ef/11864982/af1fdc8affe5/41586_2024_8400_Fig1_HTML.jpg

文献检索

告别复杂PubMed语法,用中文像聊天一样搜索,搜遍4000万医学文献。AI智能推荐,让科研检索更轻松。

立即免费搜索

文件翻译

保留排版,准确专业,支持PDF/Word/PPT等文件格式,支持 12+语言互译。

免费翻译文档

深度研究

AI帮你快速写综述,25分钟生成高质量综述,智能提取关键信息,辅助科研写作。

立即免费体验