Suppr超能文献

布罗吉迪森1/2期试验:用于杜氏肌营养不良症外显子44跳跃的双靶点反义寡核苷酸

Phase 1/2 trial of brogidirsen: Dual-targeting antisense oligonucleotides for exon 44 skipping in Duchenne muscular dystrophy.

作者信息

Komaki Hirofumi, Takeshita Eri, Kunitake Katsuhiko, Ishizuka Takami, Shimizu-Motohashi Yuko, Ishiyama Akihiko, Sasaki Masayuki, Yonee Chihiro, Maruyama Shinsuke, Hida Eisuke, Aoki Yoshitsugu

机构信息

Department of Child Neurology, National Center Hospital, National Center of Neurology and Psychiatry (NCNP), Kodaira, Tokyo 187-8551, Japan; Translational Medical Center, National Center of Neurology and Psychiatry (NCNP), Kodaira, Tokyo 187-8502, Japan.

Department of Child Neurology, National Center Hospital, National Center of Neurology and Psychiatry (NCNP), Kodaira, Tokyo 187-8551, Japan.

出版信息

Cell Rep Med. 2025 Jan 21;6(1):101901. doi: 10.1016/j.xcrm.2024.101901. Epub 2025 Jan 9.

Abstract

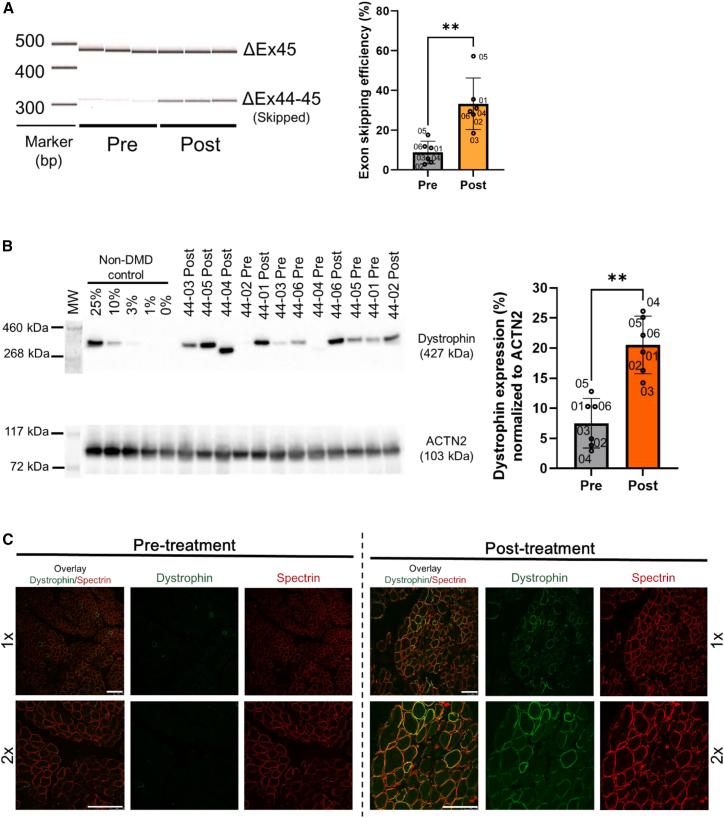
Duchenne muscular dystrophy (DMD) is a severe muscle disorder caused by mutations in the DMD gene, leading to dystrophin deficiency. Antisense oligonucleotide (ASO)-mediated exon skipping offers potential by partially restoring dystrophin, though current therapies remain mutation specific with limited efficacy. To overcome those limitations, we developed brogidirsen, a dual-targeting ASO composed of two directly connected 12-mer sequences targeting exon 44 using phosphorodiamidate morpholino oligomers. An open-label, dose-escalation, phase 1/2 trial assessed the safety, pharmacokinetics, and efficacy of brogidirsen in six ambulant patients with DMD amenable to exon 44 skipping. Following dose escalation, extended 24-week treatment with 40 mg/kg and 80 mg/kg yielded dose-dependent increases in dystrophin (16.63% and 24.47% of normal). Functional assessments indicated motor stabilization, and plasma proteomics revealed reductions in peptidyl arginine deiminase 2 (PADI2), titin (TTN), and myomesin 2 (MYOM2), highlighting potential biomarkers. Brogidirsen's efficacy was supported in vitro using urine-derived cells from patients with DMD. These promising results warrant a subsequent trial for DMD. This study was registered at ClinicalTrials.gov (NCT04129294).

摘要

杜氏肌营养不良症(DMD)是一种由DMD基因突变引起的严重肌肉疾病,导致肌营养不良蛋白缺乏。反义寡核苷酸(ASO)介导的外显子跳跃通过部分恢复肌营养不良蛋白提供了潜在的治疗方法,尽管目前的治疗仍然是针对特定突变的,疗效有限。为了克服这些限制,我们开发了brogidirsen,一种双靶点ASO,由两个直接连接的12聚体序列组成,使用磷酰胺吗啉代寡聚物靶向外显子44。一项开放标签、剂量递增的1/2期试验评估了brogidirsen在6名适合外显子44跳跃的DMD门诊患者中的安全性、药代动力学和疗效。在剂量递增后,用40mg/kg和80mg/kg进行24周的延长治疗,肌营养不良蛋白呈剂量依赖性增加(分别为正常水平的16.63%和24.47%)。功能评估表明运动功能稳定,血浆蛋白质组学显示肽基精氨酸脱亚氨酶2(PADI2)、肌联蛋白(TTN)和肌间蛋白2(MYOM2)减少,突出了潜在的生物标志物。使用来自DMD患者的尿液衍生细胞在体外支持了brogidirsen的疗效。这些有前景的结果值得对DMD进行后续试验。本研究已在ClinicalTrials.gov注册(NCT04129294)。

https://cdn.ncbi.nlm.nih.gov/pmc/blobs/19d8/11866436/376eadc60487/fx1.jpg

文献检索

告别复杂PubMed语法,用中文像聊天一样搜索,搜遍4000万医学文献。AI智能推荐,让科研检索更轻松。

立即免费搜索

文件翻译

保留排版,准确专业,支持PDF/Word/PPT等文件格式,支持 12+语言互译。

免费翻译文档

深度研究

AI帮你快速写综述,25分钟生成高质量综述,智能提取关键信息,辅助科研写作。

立即免费体验