Suppr超能文献

肠道嗜黏蛋白阿克曼氏菌可增强PD1疗法对MAFLD相关肝细胞癌的疗效。

Intestinal Akkermansia muciniphila complements the efficacy of PD1 therapy in MAFLD-related hepatocellular carcinoma.

作者信息

Wu Xue Qian, Ying Fan, Chung Katherine Po Sin, Leung Carmen Oi Ning, Leung Rainbow Wing Hei, So Karl Kam Hei, Lei Martina Mang Leng, Chau Wing Ki, Tong Man, Yu Jun, Wei Dai, Tai William Chi Shing, Ma Stephanie, Lu Yin Ying, Lee Terence Kin Wah

机构信息

Department of Applied Biology and Chemical Technology, The Hong Kong Polytechnic University, Hong Kong SAR, China.

School of Biomedical Sciences, The Chinese University of Hong Kong, Hong Kong SAR, China.

出版信息

Cell Rep Med. 2025 Jan 21;6(1):101900. doi: 10.1016/j.xcrm.2024.101900. Epub 2025 Jan 10.

Abstract

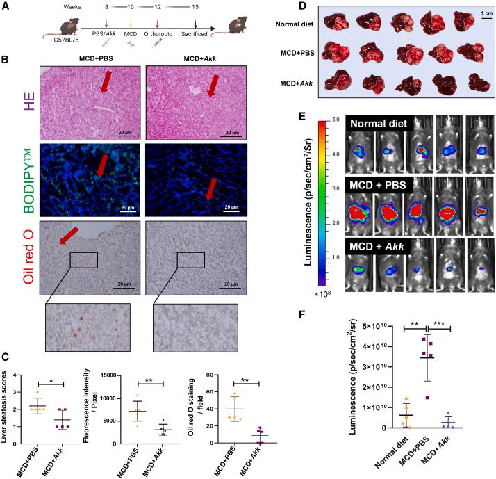
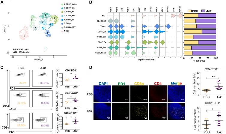
Immune checkpoint inhibitors are not effective for metabolic dysfunction-associated fatty liver disease (MAFLD)-hepatocellular carcinoma (HCC) patients, and identifying the key gut microbiota that contributes to immune resistance in these patients is crucial. Analysis using 16S rRNA sequencing reveals a decrease in Akkermansia muciniphila (Akk) during MAFLD-promoted HCC development. Administration of Akk ameliorates liver steatosis and effectively attenuates the tumor growth in orthotopic MAFLD-HCC mouse models. Akk repairs the intestinal lining, with a decrease in the serum lipopolysaccharide (LPS) and bile acid metabolites, along with decrease in the populations of monocytic myeloid-derived suppressor cells (m-MDSCs) and M2 macrophages. Akk in combination with PD1 treatment exerts maximal growth-suppressive effect in multiple MAFLD-HCC mouse models with increased infiltration and activation of T cells. Clinically, low Akk levels are correlated with PD1 resistance and poor progression-free survival. In conclusion, Akk is involved in the immune resistance of MAFLD-HCC and serves as a predictive biomarker for PD1 response in HCC.

摘要

免疫检查点抑制剂对代谢功能障碍相关脂肪性肝病(MAFLD)-肝细胞癌(HCC)患者无效,因此确定导致这些患者免疫抵抗的关键肠道微生物群至关重要。使用16S rRNA测序分析显示,在MAFLD促进的HCC发展过程中,嗜黏蛋白阿克曼氏菌(Akk)减少。在原位MAFLD-HCC小鼠模型中,给予Akk可改善肝脏脂肪变性并有效抑制肿瘤生长。Akk修复肠黏膜,血清脂多糖(LPS)和胆汁酸代谢产物减少,单核细胞来源的髓源性抑制细胞(m-MDSC)和M2巨噬细胞数量减少。在多个MAFLD-HCC小鼠模型中,Akk与PD1治疗联合使用具有最大的生长抑制作用,T细胞浸润和激活增加。在临床上,低Akk水平与PD1耐药性和无进展生存期差相关。总之,Akk参与MAFLD-HCC的免疫抵抗,并作为HCC中PD1反应的预测生物标志物。

https://cdn.ncbi.nlm.nih.gov/pmc/blobs/aa6f/11866522/36c5374efb12/fx1.jpg

文献检索

告别复杂PubMed语法,用中文像聊天一样搜索,搜遍4000万医学文献。AI智能推荐,让科研检索更轻松。

立即免费搜索

文件翻译

保留排版,准确专业,支持PDF/Word/PPT等文件格式,支持 12+语言互译。

免费翻译文档

深度研究

AI帮你快速写综述,25分钟生成高质量综述,智能提取关键信息,辅助科研写作。

立即免费体验