Putra Vina D L, Kilian Kristopher A, Knothe Tate Melissa L
School of Chemistry and School of Materials Science & Engineering, University of New South Wales, Sydney, NSW, Australia.
Blue Mountains World Interdisciplinary Innovation Institute (bmwi3) Australia.
APL Bioeng. 2025 Jan 7;9(1):016103. doi: 10.1063/5.0231287. eCollection 2025 Mar.
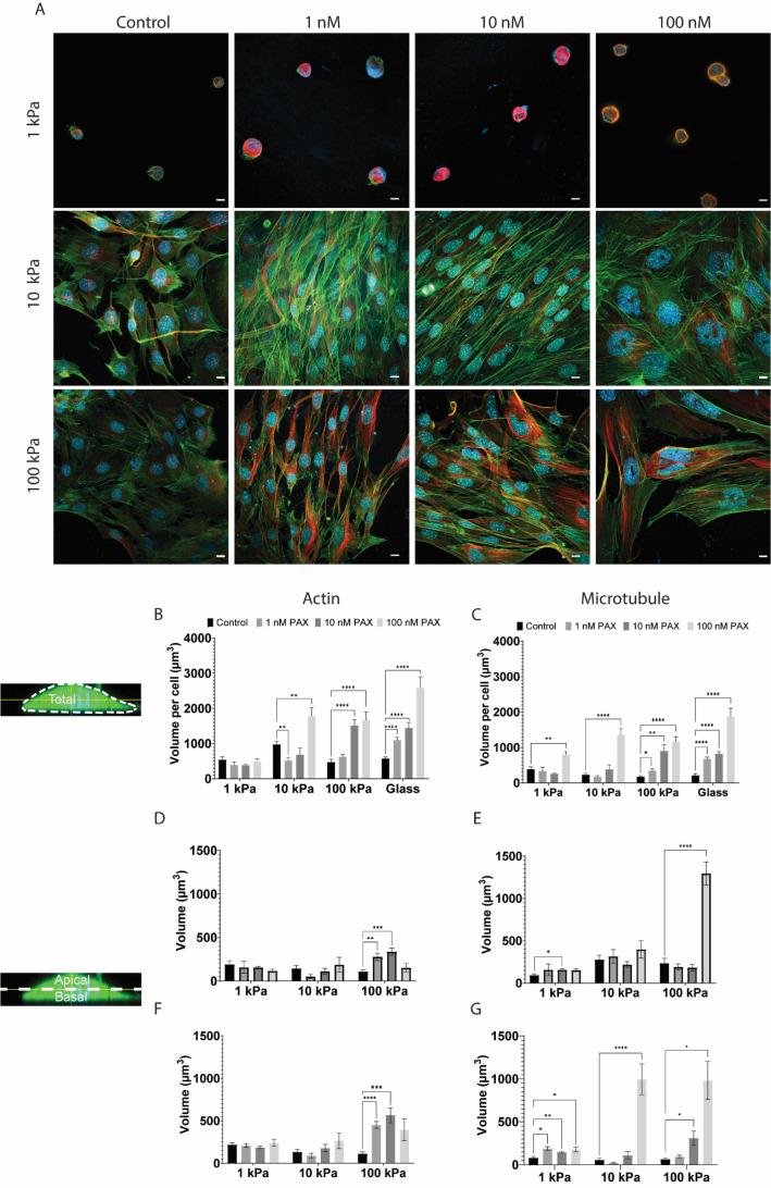
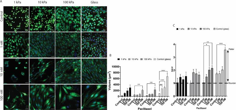
Stem cells adapt to their local mechanical environment by rearranging their cytoskeleton, which underpins the evolution of their shape and fate as well as the emergence of tissue structure and function. Here, in the second part of a two-part experimental series, we aimed to elucidate spatiotemporal cytoskeletal remodeling and resulting changes in morphology and mechanical properties of cells and their nuclei. Akin to mechanical testing of the most basic living and adapting unit of life, i.e., the cell, in model tissue templates, we probed native and microtubule-stabilized (via Paclitaxel, PAX, exposure) stem cells' cytoskeletal adaptation capacity on substrates of increasing compliance (exerting local tension on cells) and with increased target seeding densities (exerting local compression on cells). On 10 and 100 kPa gels, cells seeded at 5000 cells/cm and cells proliferated to 15 000 cells/cm exhibited bulk moduli that nearly matched those of their respective substrates; hence, they exhibited a greater increase in Young's Modulus after microtubule stabilization than cells cultured on glass. Culture on compliant substrates also reduced microtubule-stabilized cells' F-actin, and microtubule concentration increases compared to cells seeded on glass. On gels, F-actin alignment decreased as more randomly oriented, short actin crosslinks were observed, representing emergent adaptation to the compliant substrate, mediated through myosin II contractility. We conclude that stem cell adaptation to compliant substrates facilitates the accommodation of larger loads from the PAX-stabilized polymerizing microtubule, which, in turn, exerts a larger effect in determining cells' capacity to stiffen and remodel the cytoskeleton. Taken as a whole, these studies establish correlations between cytoskeleton and physical and mechanical parameters of stem cells. Hence, the studies progress our understanding of the dynamic cytoskeleton as well as shape changes in cells and their nuclei, culminating in emergent tissue development and healing.
干细胞通过重新排列其细胞骨架来适应局部力学环境,这支撑着它们的形态和命运的演变以及组织结构和功能的出现。在此,在一个分为两部分的实验系列的第二部分中,我们旨在阐明细胞骨架的时空重塑以及由此导致的细胞及其细胞核的形态和力学性质的变化。类似于对生命中最基本的有生命且能适应的单元即细胞进行力学测试,在模型组织模板中,我们探究了天然的和微管稳定化的(通过紫杉醇,PAX,处理)干细胞在顺应性增加的底物上(对细胞施加局部张力)以及在目标接种密度增加时(对细胞施加局部压缩)的细胞骨架适应能力。在10和100kPa的凝胶上,以5000个细胞/cm²接种的细胞以及增殖到15000个细胞/cm²的细胞表现出的体积模量几乎与各自的底物相匹配;因此,与在玻璃上培养的细胞相比,它们在微管稳定化后杨氏模量的增加更大。与接种在玻璃上的细胞相比,在顺应性底物上培养也降低了微管稳定化细胞的F-肌动蛋白,并且微管浓度增加。在凝胶上,随着观察到更多随机取向的短肌动蛋白交联,F-肌动蛋白排列减少,这代表了通过肌球蛋白II收缩性介导的对顺应性底物的适应性出现。我们得出结论,干细胞对顺应性底物的适应促进了对PAX稳定化的聚合微管施加的更大负荷的适应,而这反过来又在决定细胞变硬和重塑细胞骨架的能力方面发挥更大作用。总体而言,这些研究建立了细胞骨架与干细胞的物理和力学参数之间的相关性。因此,这些研究推进了我们对动态细胞骨架以及细胞及其细胞核形状变化的理解,最终促成组织的发育和愈合。