Suppr超能文献

裂殖酵母糖基磷脂酰肌醇肌醇脱酰基酶Bst1调节内质网-高尔基体运输并在胞质分裂后期发挥作用。

Fission yeast GPI inositol deacylase Bst1 regulates ER-Golgi transport and functions in late stages of cytokinesis.

作者信息

Ye Yanfang, Osmani Aysha H, Liu Zhen-Ru, Kern Addie, Wu Jian-Qiu

机构信息

Department of Molecular Genetics, The Ohio State University, Columbus, OH 43210.

College of Agriculture, Fujian Agriculture and Forestry University, Fuzhou 350002, China.

出版信息

Mol Biol Cell. 2025 Mar 1;36(3):ar27. doi: 10.1091/mbc.E24-08-0375. Epub 2025 Jan 15.

Abstract

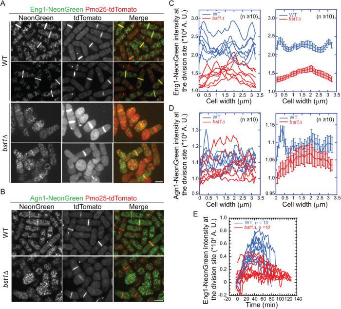
The Munc13/UNC-13 family protein Ync13 is essential for septum integrity and cytokinesis in fission yeast. To further explore the mechanism of Ync13 functions, spontaneous suppressors of mutants, which can suppress the colony-formation defects and lysis phenotype of mutant cells, are isolated and characterized. One of the suppressor mutants, -, shows defects in the cytokinetic contractile ring constriction, septation, and daughter cell separation, similar to mutant. Bst1, a predicted GPI inositol deacylase, was an uncharacterized protein in fission yeast. It localizes to ER and puncta structures in the cytoplasm. The Bst1 puncta overlaps frequently with Anp1, which is a marker of endoplasmic reticulum (ER)-Golgi transport, but rarely with trans-Golgi marker Sec72. The nuclear ER signal of Anp1 increases in mutant, whereas Sec72 localization shows no obvious changes. In addition, more cytoplasmic puncta structures of COPII subunits, Sec13 and Sec24, are observed in mutant, and acid phosphatase secretion is compromised without Bst1. Consistently, the division site targeting of the β-glucanase Eng1 and α-glucanase Agn1 is reduced in and mutant. Taken together, our results suggest that Bst1 regulates ER-Golgi transport and is involved in cytokinesis through regulating the secretion of glucanases.

摘要

Munc13/UNC-13家族蛋白Ync13对裂殖酵母的隔膜完整性和胞质分裂至关重要。为了进一步探究Ync13的作用机制,我们分离并鉴定了能抑制突变体细胞集落形成缺陷和裂解表型的突变体的自发抑制子。其中一个抑制子突变体,即-,在胞质分裂收缩环缢缩、隔膜形成和子细胞分离方面存在缺陷,与突变体相似。Bst1是一种预测的糖基磷脂酰肌醇脱酰基酶,在裂殖酵母中是一种未被表征的蛋白。它定位于内质网和细胞质中的点状结构。Bst1点状结构经常与Anp1重叠,Anp1是内质网-高尔基体转运的标志物,但很少与反式高尔基体标志物Sec72重叠。在突变体中,Anp1的核内质网信号增加,而Sec72的定位没有明显变化。此外,在突变体中观察到更多COPII亚基Sec13和Sec24的细胞质点状结构,并且在没有Bst1的情况下酸性磷酸酶分泌受损。一致地,在和突变体中,β-葡聚糖酶Eng1和α-葡聚糖酶Agn1的分裂位点靶向性降低。综上所述,我们的结果表明Bst1调节内质网-高尔基体转运,并通过调节葡聚糖酶的分泌参与胞质分裂。

https://cdn.ncbi.nlm.nih.gov/pmc/blobs/a272/11974966/847c5947b144/mbc-36-br11-g001.jpg

文献检索

告别复杂PubMed语法,用中文像聊天一样搜索,搜遍4000万医学文献。AI智能推荐,让科研检索更轻松。

立即免费搜索

文件翻译

保留排版,准确专业,支持PDF/Word/PPT等文件格式,支持 12+语言互译。

免费翻译文档

深度研究

AI帮你快速写综述,25分钟生成高质量综述,智能提取关键信息,辅助科研写作。

立即免费体验