Haslam Richard P, Michaelson Louise V, Eastmond Peter J, Napier Johnathan A
Rothamsted Research, West Common, Harpenden AL5 2JQ, UK.
Plant Physiol. 2025 Feb 7;197(2). doi: 10.1093/plphys/kiaf009.
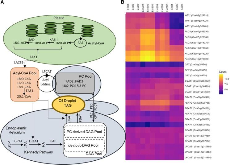
The emerging crop Camelina sativa (L.) Crantz (camelina) is a Brassicaceae oilseed with a rapidly growing reputation for the deployment of advanced lipid biotechnology and metabolic engineering. Camelina is recognized by agronomists for its traits, including yield, oil/protein content, drought tolerance, limited input requirements, plasticity, and resilience. Its utility as a platform for metabolic engineering was then quickly recognized, and biotechnologists have benefited from its short life cycle and facile genetic transformation, producing numerous transgenic interventions to modify seed lipid content and generate novel products. The desire to work with a plant that is both a model and crop has driven the expansion of research resources for camelina, including increased availability of genome and other -omics data sets. Collectively, the expansion of these resources has established camelina as an ideal plant to study the regulation of lipid metabolism and genetic improvement. Furthermore, the unique characteristics of camelina enables the design-build-test-learn cycle to be transitioned from the controlled environment to the field. Complex metabolic engineering to synthesize and accumulate high levels of novel fatty acids and modified oils in seeds can be deployed, tested, and undergo rounds of iteration in agronomically relevant environments. Engineered camelina oils are now increasingly being developed and used to sustainably supply improved nutrition, feed, biofuels, and fossil fuel replacements for high-value chemical products. In this review, we provide a summary of seed fatty acid synthesis and oil assembly in camelina, highlighting how discovery research in camelina supports the advance of metabolic engineering toward the predictive manipulation of metabolism to produce desirable bio-based products. Further examples of innovation in camelina seed lipid engineering and crop improvement are then provided, describing how technologies (e.g. genetic modification [GM], gene editing [GE], RNAi, alongside GM and GE stacking) can be applied to produce new products and denude undesirable traits. Focusing on the production of long chain polyunsaturated omega-3 fatty acids in camelina, we describe how lipid biotechnology can transition from discovery to a commercial prototype. The prospects to produce structured triacylglycerol with fatty acids in specified stereospecific positions are also discussed, alongside the future outlook for the agronomic uptake of camelina lipid biotechnology.
新兴作物亚麻荠(Camelina sativa (L.) Crantz)是十字花科的一种油料作物,在先进脂质生物技术和代谢工程的应用方面声誉迅速提升。亚麻荠因其产量、油/蛋白含量、耐旱性、低投入需求、可塑性和恢复力等特性而被农学家认可。随后,其作为代谢工程平台的效用很快得到认可,生物技术学家受益于其短生命周期和简便的遗传转化,进行了大量转基因干预以改变种子脂质含量并生产新产品。对一种既是模式植物又是作物的植物进行研究的愿望推动了亚麻荠研究资源的扩展,包括基因组和其他组学数据集的更多可得性。总体而言,这些资源的扩展使亚麻荠成为研究脂质代谢调控和遗传改良的理想植物。此外,亚麻荠的独特特性使设计-构建-测试-学习循环能够从受控环境过渡到田间。可以在与农艺相关的环境中部署、测试复杂的代谢工程,以在种子中合成和积累高水平的新型脂肪酸和改性油,并进行多轮迭代。工程化的亚麻荠油现在越来越多地被开发和用于可持续地提供改善的营养、饲料、生物燃料以及高价值化学产品的化石燃料替代品。在本综述中,我们总结了亚麻荠种子脂肪酸合成和油脂组装,强调了亚麻荠中的发现研究如何支持代谢工程向预测性代谢操纵以生产所需生物基产品的推进。然后提供了亚麻荠种子脂质工程和作物改良方面创新的更多实例,描述了如何应用技术(如基因改造[GM]、基因编辑[GE]、RNA干扰,以及GM和GE叠加)来生产新产品并去除不良性状。聚焦于亚麻荠中长链多不饱和ω-3脂肪酸的生产,我们描述了脂质生物技术如何从发现过渡到商业原型。还讨论了在特定立体特异性位置生产含脂肪酸的结构化三酰甘油的前景,以及亚麻荠脂质生物技术在农艺应用方面的未来展望。