Suppr超能文献

北京鸭不同品系对人工选择响应的基因组变异

Genomic variation responding to artificial selection on different lines of Pekin duck.

作者信息

Zhang Xinye, Yang Fangxi, Zhang Jinxin, Zhu Tao, Zhao Xiurong, Liu Yuchen, Wen Junhui, Gu Hongchang, Wang Gang, Ren Xufang, Chen Anqi, Qu Lujiang

机构信息

Department of Animal Genetics and Breeding, National Engineering Laboratory for Animal Breeding, College of Animal Science and Technology, China Agricultural University, Yuanmingyuan West Road 2#, Beijing 100193, China.

Beijing Nankou Duck Breeding Technology Co. Ltd., Beijing, China.

出版信息

Poult Sci. 2025 Feb;104(2):104785. doi: 10.1016/j.psj.2025.104785. Epub 2025 Jan 7.

Abstract

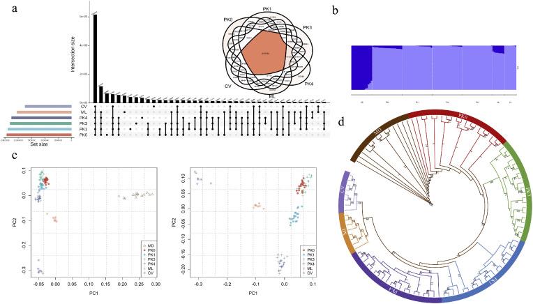
Understanding the genomic variation in Pekin duck under artificial selection is important for improving the utilization of duck genetic resources. Here, the genomic changes in Pekin duck were analyzed by using the genome resequencing data from 96 individual samples, including 2 conservation populations and 4 breeding populations with different breeding backgrounds. The population structure, runs of homozygosity (ROH), effective population number (Ne), and other genetic parameters were analyzed. The breeding populations showed lower genetic diversity compared to the conservation populations. Maple Leaf duck and Cherry Valley duck retained low genetic diversity compared to other breeding populations, with Cherry Valley duck showing the lowest diversity and the highest inbreeding coefficient. This suggested that Cherry Valley and Maple Leaf ducks have undergone intensive selection compared to other breeding populations. By the analysis of runs of homozygosity (ROHs), some genes (e.g., IGF1R) associated with growth traits were identified. By the analysis of the selection signal, strong selection characteristics in certain genomic regions during the breeding of Peking duck across different selected lines were observed. In addition, copy number variations (CNVs) in Pekin duck populations were analyzed. Six regions of interest were identified, containing RPA1, DOT1L, SLC25A42, RALYL, TRPA1, and IGFBP2. Furthermore, the allele frequency distribution of these genes showed significant differences between breeding populations and conservation populations, indicating that these candidate genes could have undergone strong selection pressure during long-term selection for improved production. These findings contribute to a deeper understanding of the distinct evolutionary processes in Pekin ducks under artificial selection and provide valuable insights for future breeding strategies.

摘要

了解北京鸭在人工选择下的基因组变异对于提高鸭遗传资源的利用效率具有重要意义。在此,利用来自96个个体样本的基因组重测序数据对北京鸭的基因组变化进行了分析,这些样本包括2个保种群和4个具有不同育种背景的育种群。分析了群体结构、纯合子连续片段(ROH)、有效种群数量(Ne)及其他遗传参数。与保种群相比,育种群的遗传多样性较低。与其他育种群相比,枫叶鸭和樱桃谷鸭的遗传多样性较低,其中樱桃谷鸭的多样性最低,近亲繁殖系数最高。这表明与其他育种群相比,樱桃谷鸭和枫叶鸭经历了更强烈的选择。通过对纯合子连续片段(ROH)的分析,鉴定出一些与生长性状相关的基因(如IGF1R)。通过对选择信号的分析,观察到北京鸭在不同选育系育种过程中某些基因组区域存在强烈的选择特征。此外,还分析了北京鸭群体中的拷贝数变异(CNV)。确定了6个感兴趣的区域,包含RPA1、DOT1L、SLC25A42、RALYL、TRPA1和IGFBP2。此外,这些基因的等位基因频率分布在育种群和保种群之间存在显著差异,表明这些候选基因在长期选育以提高生产性能的过程中可能受到了强烈的选择压力。这些发现有助于更深入地了解北京鸭在人工选择下独特的进化过程,并为未来的育种策略提供有价值的见解。

https://cdn.ncbi.nlm.nih.gov/pmc/blobs/6750/11783388/c0c8bdb627e2/gr1.jpg

文献AI研究员

20分钟写一篇综述,助力文献阅读效率提升50倍。

立即体验

用中文搜PubMed

大模型驱动的PubMed中文搜索引擎

马上搜索

文档翻译

学术文献翻译模型,支持多种主流文档格式。

立即体验