• 文献检索
  • 文档翻译
  • 深度研究
  • 学术资讯
  • Suppr Zotero 插件Zotero 插件
  • 邀请有礼
  • 套餐&价格
  • 历史记录
应用&插件
Suppr Zotero 插件Zotero 插件浏览器插件Mac 客户端Windows 客户端微信小程序
定价
高级版会员购买积分包购买API积分包
服务
文献检索文档翻译深度研究API 文档MCP 服务
关于我们
关于 Suppr公司介绍联系我们用户协议隐私条款
关注我们

Suppr 超能文献

核心技术专利:CN118964589B侵权必究
粤ICP备2023148730 号-1Suppr @ 2026

文献检索

告别复杂PubMed语法,用中文像聊天一样搜索,搜遍4000万医学文献。AI智能推荐,让科研检索更轻松。

立即免费搜索

文件翻译

保留排版,准确专业,支持PDF/Word/PPT等文件格式,支持 12+语言互译。

免费翻译文档

深度研究

AI帮你快速写综述,25分钟生成高质量综述,智能提取关键信息,辅助科研写作。

立即免费体验

设计脂肪细胞:CRISPR-CAS9基因组工程化诱导多能干细胞的脂肪生成分化

DESIGNER FAT CELLS: ADIPOGENIC DIFFERENTIATION OF CRISPR-CAS9 GENOME-ENGINEERED INDUCED PLURIPOTENT STEM CELLS.

作者信息

Ely E V, Kapinski A T, Paradi S G, Tang R, Guilak F, Collins K H

机构信息

Department of Orthopedic Surgery, Washington University in Saint Louis, Saint Louis, MO 63110, USA.

Shriners Hospitals for Children-St. Louis, St. Louis, MO 63110, USA.

出版信息

Eur Cell Mater. 2023 Jul-Dec;46:171-194. doi: 10.22203/eCM.v046a09. Epub 2023 Dec 29.

DOI:10.22203/eCM.v046a09
PMID:39830040
原文链接:https://pmc.ncbi.nlm.nih.gov/articles/PMC11741189/
Abstract

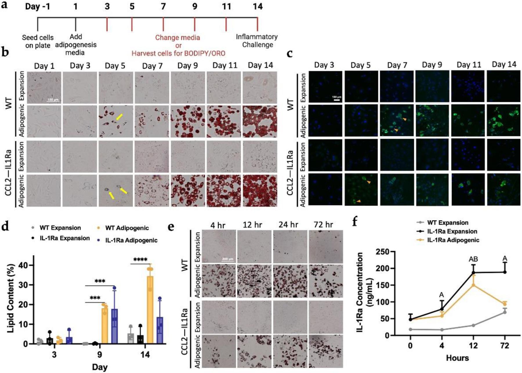
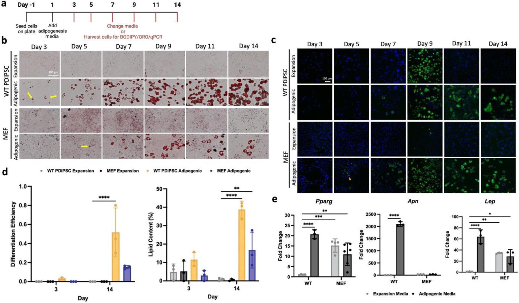
Adipose tissue is an active endocrine organ that can signal bidirectionally to many tissues and organ systems in the body. With obesity, adipose tissue can serve as a source of low-level inflammation that contributes to various co-morbidities and damage to downstream effector tissues. The ability to synthesize genetically engineered adipose tissue could have critical applications in studying adipokine signaling and the use of adipose tissue for novel therapeutic strategies. This study aimed to develop a method for non-viral adipogenic differentiation of genome-edited murine induced pluripotent stem cells (iPSCs) and to test the ability of such cells to engraft in mice . Designer adipocytes were created from iPSCs, which can be readily genetically engineered using CRISPR-Cas9 to knock out or insert individual genes of interest. As a model system for adipocyte-based drug delivery, an existing iPSC cell line that transcribes interleukin 1 receptor antagonist under the endogenous macrophage chemoattractant protein-1 promoter was tested for adipogenic capabilities under these same differentiation conditions. To understand the role of various adipocyte subtypes and their impact on health and disease, an efficient method was devised for inducing browning and whitening of Ipsc-derived adipocytes in culture. Finally, to study the downstream effects of designer adipocytes , we transplanted the designer adipocytes into fat-free lipodystrophic mice as a model system for studying adipose signaling in different models of disease or repair. This novel translational tissue engineering and regenerative medicine platform provides an innovative approach to studying the role of adipose interorgan communication in various conditions.

摘要

脂肪组织是一个活跃的内分泌器官,能够与体内许多组织和器官系统进行双向信号传递。在肥胖状态下,脂肪组织可作为低水平炎症的来源,导致各种合并症并损害下游效应组织。合成基因工程化脂肪组织的能力在研究脂肪因子信号传导以及将脂肪组织用于新型治疗策略方面可能具有关键应用。本研究旨在开发一种用于对经基因组编辑的小鼠诱导多能干细胞(iPSC)进行非病毒成脂分化的方法,并测试此类细胞在小鼠体内的植入能力。从iPSC中创建了定制脂肪细胞,利用CRISPR-Cas9可以很容易地对其进行基因工程改造,以敲除或插入感兴趣的单个基因。作为基于脂肪细胞的药物递送的模型系统,测试了一种在内源性巨噬细胞趋化蛋白-1启动子控制下转录白细胞介素1受体拮抗剂的现有iPSC细胞系在相同分化条件下的成脂能力。为了了解各种脂肪细胞亚型的作用及其对健康和疾病的影响,设计了一种在培养中诱导iPSC来源的脂肪细胞褐变和白化的有效方法。最后,为了研究定制脂肪细胞的下游效应,我们将定制脂肪细胞移植到无脂肪的脂肪营养不良小鼠体内,作为在不同疾病或修复模型中研究脂肪信号传导的模型系统。这个新颖的转化组织工程和再生医学平台为研究脂肪组织间通讯在各种情况下的作用提供了一种创新方法。

https://cdn.ncbi.nlm.nih.gov/pmc/blobs/679f/11741189/2384666f4b23/nihms-1989948-f0006.jpg
https://cdn.ncbi.nlm.nih.gov/pmc/blobs/679f/11741189/f1cbeb29a144/nihms-1989948-f0001.jpg
https://cdn.ncbi.nlm.nih.gov/pmc/blobs/679f/11741189/2995266f95c3/nihms-1989948-f0002.jpg
https://cdn.ncbi.nlm.nih.gov/pmc/blobs/679f/11741189/27424d94aefc/nihms-1989948-f0003.jpg
https://cdn.ncbi.nlm.nih.gov/pmc/blobs/679f/11741189/901e66f8f2f9/nihms-1989948-f0004.jpg
https://cdn.ncbi.nlm.nih.gov/pmc/blobs/679f/11741189/4873ee1f8044/nihms-1989948-f0005.jpg
https://cdn.ncbi.nlm.nih.gov/pmc/blobs/679f/11741189/2384666f4b23/nihms-1989948-f0006.jpg
https://cdn.ncbi.nlm.nih.gov/pmc/blobs/679f/11741189/f1cbeb29a144/nihms-1989948-f0001.jpg
https://cdn.ncbi.nlm.nih.gov/pmc/blobs/679f/11741189/2995266f95c3/nihms-1989948-f0002.jpg
https://cdn.ncbi.nlm.nih.gov/pmc/blobs/679f/11741189/27424d94aefc/nihms-1989948-f0003.jpg
https://cdn.ncbi.nlm.nih.gov/pmc/blobs/679f/11741189/901e66f8f2f9/nihms-1989948-f0004.jpg
https://cdn.ncbi.nlm.nih.gov/pmc/blobs/679f/11741189/4873ee1f8044/nihms-1989948-f0005.jpg
https://cdn.ncbi.nlm.nih.gov/pmc/blobs/679f/11741189/2384666f4b23/nihms-1989948-f0006.jpg

相似文献

1
DESIGNER FAT CELLS: ADIPOGENIC DIFFERENTIATION OF CRISPR-CAS9 GENOME-ENGINEERED INDUCED PLURIPOTENT STEM CELLS.设计脂肪细胞:CRISPR-CAS9基因组工程化诱导多能干细胞的脂肪生成分化
Eur Cell Mater. 2023 Jul-Dec;46:171-194. doi: 10.22203/eCM.v046a09. Epub 2023 Dec 29.
2
Designer Fat Cells: Adipogenic Differentiation of CRISPR-Cas9 Genome-Engineered Induced Pluripotent Stem Cells.定制脂肪细胞:CRISPR-Cas9基因工程诱导多能干细胞的脂肪生成分化
bioRxiv. 2023 Oct 26:2023.10.26.564206. doi: 10.1101/2023.10.26.564206.
3
Sexual Harassment and Prevention Training性骚扰与预防培训
4
Can a Liquid Biopsy Detect Circulating Tumor DNA With Low-passage Whole-genome Sequencing in Patients With a Sarcoma? A Pilot Evaluation.液体活检能否通过低深度全基因组测序检测肉瘤患者的循环肿瘤DNA?一项初步评估。
Clin Orthop Relat Res. 2025 Jan 1;483(1):39-48. doi: 10.1097/CORR.0000000000003161. Epub 2024 Jun 21.
5
Systemic Inflammatory Response Syndrome全身炎症反应综合征
6
Management of urinary stones by experts in stone disease (ESD 2025).结石病专家对尿路结石的管理(2025年结石病专家共识)
Arch Ital Urol Androl. 2025 Jun 30;97(2):14085. doi: 10.4081/aiua.2025.14085.
7
Short-Term Memory Impairment短期记忆障碍
8
The Black Book of Psychotropic Dosing and Monitoring.《精神药物剂量与监测黑皮书》
Psychopharmacol Bull. 2024 Jul 8;54(3):8-59.
9
Comparison of Two Modern Survival Prediction Tools, SORG-MLA and METSSS, in Patients With Symptomatic Long-bone Metastases Who Underwent Local Treatment With Surgery Followed by Radiotherapy and With Radiotherapy Alone.两种现代生存预测工具 SORG-MLA 和 METSSS 在接受手术联合放疗和单纯放疗治疗有症状长骨转移患者中的比较。
Clin Orthop Relat Res. 2024 Dec 1;482(12):2193-2208. doi: 10.1097/CORR.0000000000003185. Epub 2024 Jul 23.
10
Signs and symptoms to determine if a patient presenting in primary care or hospital outpatient settings has COVID-19.在基层医疗机构或医院门诊环境中,如果患者出现以下症状和体征,可判断其是否患有 COVID-19。
Cochrane Database Syst Rev. 2022 May 20;5(5):CD013665. doi: 10.1002/14651858.CD013665.pub3.

本文引用的文献

1
Editorial: Inter-organ communication beyond mammals: the role of tissue-specific cytokines.社论:哺乳动物之外的器官间通讯:组织特异性细胞因子的作用
Front Endocrinol (Lausanne). 2023 May 19;14:1208000. doi: 10.3389/fendo.2023.1208000. eCollection 2023.
2
Adipokines as Diagnostic and Prognostic Markers for the Severity of COVID-19.脂肪因子作为新冠病毒疾病严重程度的诊断和预后标志物
Biomedicines. 2023 Apr 27;11(5):1302. doi: 10.3390/biomedicines11051302.
3
Gene Therapy Based on Mesenchymal Stem Cells Derived from Adipose Tissue for the Treatment of Obesity and Its Metabolic Complications.
基于脂肪来源间充质干细胞的基因治疗在肥胖及其代谢并发症治疗中的应用
Int J Mol Sci. 2023 Apr 18;24(8):7468. doi: 10.3390/ijms24087468.
4
Human iPSC-Derived Proinflammatory Macrophages cause Insulin Resistance in an Isogenic White Adipose Tissue Microphysiological System.人诱导多能干细胞衍生的促炎巨噬细胞在同基因白色脂肪组织微生理系统中引起胰岛素抵抗。
Small. 2023 Aug;19(34):e2203725. doi: 10.1002/smll.202203725. Epub 2023 Apr 27.
5
Hydrogel Encapsulation of Genome-Engineered Stem Cells for Long-Term Self-Regulating Anti-Cytokine Therapy.用于长期自我调节抗细胞因子治疗的基因组工程干细胞的水凝胶封装
Gels. 2023 Feb 20;9(2):169. doi: 10.3390/gels9020169.
6
Leptin mediates the regulation of muscle mass and strength by adipose tissue.瘦素通过脂肪组织调节肌肉质量和力量。
J Physiol. 2022 Aug;600(16):3795-3817. doi: 10.1113/JP283034. Epub 2022 Aug 2.
7
Synthetic gene circuits for preventing disruption of the circadian clock due to interleukin-1-induced inflammation.用于预防因白细胞介素-1 诱导的炎症而导致的生物钟紊乱的合成基因回路。
Sci Adv. 2022 May 27;8(21):eabj8892. doi: 10.1126/sciadv.abj8892. Epub 2022 May 25.
8
Probing Insulin Sensitivity with Metabolically Competent Human Stem Cell-Derived White Adipose Tissue Microphysiological Systems.用具有代谢能力的人干细胞衍生白色脂肪组织微生理系统探测胰岛素敏感性。
Small. 2022 Jan;18(3):e2103157. doi: 10.1002/smll.202103157. Epub 2021 Nov 10.
9
Hypoxia induces stress fiber formation in adipocytes in the early stage of obesity.缺氧在肥胖早期诱导脂肪细胞中应激纤维的形成。
Sci Rep. 2021 Nov 2;11(1):21473. doi: 10.1038/s41598-021-00335-1.
10
Leptin as a key regulator of the adipose organ.瘦素作为脂肪组织的关键调节因子。
Rev Endocr Metab Disord. 2022 Feb;23(1):13-30. doi: 10.1007/s11154-021-09687-5. Epub 2021 Sep 14.