• 文献检索
  • 文档翻译
  • 深度研究
  • 学术资讯
  • Suppr Zotero 插件Zotero 插件
  • 邀请有礼
  • 套餐&价格
  • 历史记录
应用&插件
Suppr Zotero 插件Zotero 插件浏览器插件Mac 客户端Windows 客户端微信小程序
定价
高级版会员购买积分包购买API积分包
服务
文献检索文档翻译深度研究API 文档MCP 服务
关于我们
关于 Suppr公司介绍联系我们用户协议隐私条款
关注我们

Suppr 超能文献

核心技术专利:CN118964589B侵权必究
粤ICP备2023148730 号-1Suppr @ 2026

文献检索

告别复杂PubMed语法,用中文像聊天一样搜索,搜遍4000万医学文献。AI智能推荐,让科研检索更轻松。

立即免费搜索

文件翻译

保留排版,准确专业,支持PDF/Word/PPT等文件格式,支持 12+语言互译。

免费翻译文档

深度研究

AI帮你快速写综述,25分钟生成高质量综述,智能提取关键信息,辅助科研写作。

立即免费体验

乌伐醇通过调节β-连环蛋白的表达和膜定位,减轻转化生长因子-β1诱导的人肺泡上皮细胞上皮-间质转化。

Uvaol attenuates TGF-β1-induced epithelial-mesenchymal transition in human alveolar epithelial cells by modulating expression and membrane localization of β-catenin.

作者信息

Patrícia Gonçalves Tenório Liliane, Xavier Felipe Henrique da Cunha, Silveira Wagner Mônica, Moreira Bagri Kayo, Alves Ferreira Erick Gabriel, Galvani Romulo, Mermelstein Claudia, Bonomo Adriana Cesar, Savino Wilson, Barreto Emiliano

机构信息

Cell Biology Laboratory, Federal University of Alagoas, Maceió, Brazil.

Laboratory on Thymus Research, Oswaldo Cruz Institute, Oswaldo Cruz Foundation, Rio de Janeiro, Brazil.

出版信息

Front Pharmacol. 2025 Jan 7;15:1504556. doi: 10.3389/fphar.2024.1504556. eCollection 2024.

DOI:10.3389/fphar.2024.1504556
PMID:39840107
原文链接:https://pmc.ncbi.nlm.nih.gov/articles/PMC11747490/
Abstract

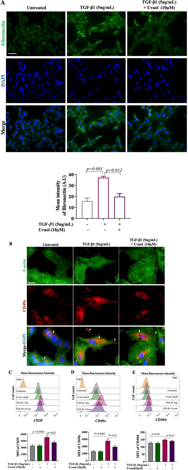
The epithelial-mesenchymal transition (EMT) is a biological process in which epithelial cells change into mesenchymal cells with fibroblast-like characteristics. EMT plays a crucial role in the progression of fibrosis. Classical inducers associated with the maintenance of EMT, such as TGF-β1, have become targets of several anti-EMT therapeutic strategies. Natural products from the pentacyclic triterpene class have emerged as promising elements in inhibiting EMT. Uvaol is a pentacyclic triterpene found in olive trees ( L.) known for its anti-inflammatory, antioxidant, and antiproliferative properties. Yet, its effect on the TGF-β1-induced EMT in alveolar epithelial cells is unknown. The present study aimed to investigate the impact of uvaol upon TGF-β1-induced EMT in a cultured A549 human alveolar epithelial cell line, a classic model for studies of EMT. Changes in cell shape were measured using phase-contrast and confocal microscopy, whereas protein expression levels were measured using immunofluorescence, flow cytometry, and Western blotting. We also performed wound scratch experiments to explore its effects on cell migration. Uvaol had no significant cytotoxic effects on A549 cells. By contrast, the changes in the cell morphology consistent with TGF-β1-induced EMT were largely suppressed by treatment with uvaol. In addition, increased contents of mesenchymal markers, namely, vimentin, N-cadherin, and fibronectin in TGF-β1-induced A549 cells, were downregulated by uvaol treatment. Furthermore, the TGF-β1-induced migration of A549 cells was significantly suppressed by uvaol. Mechanistically, uvaol prevented the nuclear translocation of β-catenin and reduced the TGF-β1-induced levels of ZEB1 in A549 cells. These results provide compelling evidence that uvaol inhibits EMT by regulating proteins related to the mesenchymal profile in human alveolar epithelial cells, likely by modulating β-catenin and ZEB1 levels.

摘要

上皮-间质转化(EMT)是一个生物学过程,在此过程中上皮细胞转变为具有成纤维细胞样特征的间质细胞。EMT在纤维化进展中起关键作用。与EMT维持相关的经典诱导因子,如转化生长因子-β1(TGF-β1),已成为多种抗EMT治疗策略的靶点。五环三萜类天然产物已成为抑制EMT的有前景的成分。乌索酸是一种在油橄榄(L.)中发现的五环三萜,以其抗炎、抗氧化和抗增殖特性而闻名。然而,其对TGF-β1诱导的肺泡上皮细胞EMT的影响尚不清楚。本研究旨在探讨乌索酸对培养的A549人肺泡上皮细胞系中TGF-β1诱导的EMT的影响,A549细胞系是EMT研究的经典模型。使用相差显微镜和共聚焦显微镜测量细胞形态变化,而使用免疫荧光、流式细胞术和蛋白质印迹法测量蛋白质表达水平。我们还进行了伤口划痕实验以探索其对细胞迁移的影响。乌索酸对A549细胞无明显细胞毒性作用。相比之下,与TGF-β1诱导的EMT一致的细胞形态变化在很大程度上被乌索酸处理所抑制。此外,TGF-β1诱导的A549细胞中间质标志物波形蛋白、N-钙黏蛋白和纤连蛋白含量的增加通过乌索酸处理而下调。此外,乌索酸显著抑制了TGF-β1诱导的A549细胞迁移。机制上,乌索酸阻止了β-连环蛋白的核转位,并降低了A549细胞中TGF-β1诱导的锌指E盒结合蛋白1(ZEB1)水平。这些结果提供了令人信服的证据,表明乌索酸通过调节人肺泡上皮细胞中与间质特征相关的蛋白质来抑制EMT,可能是通过调节β-连环蛋白和ZEB1水平来实现的。

https://cdn.ncbi.nlm.nih.gov/pmc/blobs/12f1/11747490/96b28b9ea762/fphar-15-1504556-g008.jpg
https://cdn.ncbi.nlm.nih.gov/pmc/blobs/12f1/11747490/6889168f75d3/fphar-15-1504556-g001.jpg
https://cdn.ncbi.nlm.nih.gov/pmc/blobs/12f1/11747490/d197f46a665c/fphar-15-1504556-g002.jpg
https://cdn.ncbi.nlm.nih.gov/pmc/blobs/12f1/11747490/0faaf46e5920/fphar-15-1504556-g003.jpg
https://cdn.ncbi.nlm.nih.gov/pmc/blobs/12f1/11747490/0cdfa991c6d0/fphar-15-1504556-g004.jpg
https://cdn.ncbi.nlm.nih.gov/pmc/blobs/12f1/11747490/6dd2c5f7ae57/fphar-15-1504556-g005.jpg
https://cdn.ncbi.nlm.nih.gov/pmc/blobs/12f1/11747490/498bceb39219/fphar-15-1504556-g006.jpg
https://cdn.ncbi.nlm.nih.gov/pmc/blobs/12f1/11747490/043e3c05f780/fphar-15-1504556-g007.jpg
https://cdn.ncbi.nlm.nih.gov/pmc/blobs/12f1/11747490/96b28b9ea762/fphar-15-1504556-g008.jpg
https://cdn.ncbi.nlm.nih.gov/pmc/blobs/12f1/11747490/6889168f75d3/fphar-15-1504556-g001.jpg
https://cdn.ncbi.nlm.nih.gov/pmc/blobs/12f1/11747490/d197f46a665c/fphar-15-1504556-g002.jpg
https://cdn.ncbi.nlm.nih.gov/pmc/blobs/12f1/11747490/0faaf46e5920/fphar-15-1504556-g003.jpg
https://cdn.ncbi.nlm.nih.gov/pmc/blobs/12f1/11747490/0cdfa991c6d0/fphar-15-1504556-g004.jpg
https://cdn.ncbi.nlm.nih.gov/pmc/blobs/12f1/11747490/6dd2c5f7ae57/fphar-15-1504556-g005.jpg
https://cdn.ncbi.nlm.nih.gov/pmc/blobs/12f1/11747490/498bceb39219/fphar-15-1504556-g006.jpg
https://cdn.ncbi.nlm.nih.gov/pmc/blobs/12f1/11747490/043e3c05f780/fphar-15-1504556-g007.jpg
https://cdn.ncbi.nlm.nih.gov/pmc/blobs/12f1/11747490/96b28b9ea762/fphar-15-1504556-g008.jpg

相似文献

1
Uvaol attenuates TGF-β1-induced epithelial-mesenchymal transition in human alveolar epithelial cells by modulating expression and membrane localization of β-catenin.乌伐醇通过调节β-连环蛋白的表达和膜定位,减轻转化生长因子-β1诱导的人肺泡上皮细胞上皮-间质转化。
Front Pharmacol. 2025 Jan 7;15:1504556. doi: 10.3389/fphar.2024.1504556. eCollection 2024.
2
TGF-beta1 induces human alveolar epithelial to mesenchymal cell transition (EMT).转化生长因子-β1诱导人肺泡上皮细胞向间充质细胞转化(EMT)。
Respir Res. 2005 Jun 9;6(1):56. doi: 10.1186/1465-9921-6-56.
3
Hydrogen sulfide attenuates paraquat-induced epithelial-mesenchymal transition of human alveolar epithelial cells through regulating transforming growth factor-β1/Smad2/3 signaling pathway.硫化氢通过调节转化生长因子-β1/Smad2/3 信号通路减轻百草枯诱导的人肺泡上皮细胞上皮-间充质转化。
J Appl Toxicol. 2019 Mar;39(3):432-440. doi: 10.1002/jat.3734. Epub 2018 Sep 28.
4
Simvastatin attenuates TGF-β1-induced epithelial-mesenchymal transition in human alveolar epithelial cells.辛伐他汀减轻转化生长因子-β1诱导的人肺泡上皮细胞上皮-间质转化。
Cell Physiol Biochem. 2013;31(6):863-74. doi: 10.1159/000350104. Epub 2013 Jun 11.
5
Andrographolide attenuates epithelial-mesenchymal transition induced by TGF-β1 in alveolar epithelial cells.穿心莲内酯可减轻 TGF-β1 诱导的肺泡上皮细胞上皮间质转化。
J Cell Mol Med. 2020 Sep;24(18):10501-10511. doi: 10.1111/jcmm.15665. Epub 2020 Jul 24.
6
IL-27 inhibits the TGF-β1-induced epithelial-mesenchymal transition in alveolar epithelial cells.白细胞介素-27抑制转化生长因子-β1诱导的肺泡上皮细胞上皮-间质转化。
BMC Cell Biol. 2016 Mar 1;17:7. doi: 10.1186/s12860-016-0084-x.
7
Regulates TGF-β1-Induced Epithelial-Mesenchymal Transition by Inhibiting Heat Shock Protein 47 Expression in Airway Epithelial Cells.通过抑制气道上皮细胞中热休克蛋白 47 的表达来调节 TGF-β1 诱导的上皮-间充质转化。
Int J Mol Sci. 2021 Oct 26;22(21):11535. doi: 10.3390/ijms222111535.
8
D-4F, an apolipoprotein A-I mimetic, inhibits TGF-β1 induced epithelial-mesenchymal transition in human alveolar epithelial cell.D-4F,一种载脂蛋白A-I模拟物,可抑制转化生长因子-β1诱导的人肺泡上皮细胞上皮-间质转化。
Exp Toxicol Pathol. 2016 Oct;68(9):533-541. doi: 10.1016/j.etp.2016.07.005. Epub 2016 Aug 3.
9
Trichostatin A Inhibits Epithelial Mesenchymal Transition Induced by TGF-β1 in Airway Epithelium.曲古抑菌素A抑制转化生长因子-β1诱导的气道上皮细胞上皮-间质转化
PLoS One. 2016 Aug 29;11(8):e0162058. doi: 10.1371/journal.pone.0162058. eCollection 2016.
10
MicroRNA-200a Inhibits Transforming Growth Factor β1-Induced Proximal Tubular Epithelial-Mesenchymal Transition by Targeting β-Catenin.微小RNA-200a通过靶向β-连环蛋白抑制转化生长因子β1诱导的近端肾小管上皮-间充质转化
Nephron. 2017;137(3):237-249. doi: 10.1159/000479168. Epub 2017 Aug 18.

本文引用的文献

1
Natural Products Have Increased Rates of Clinical Trial Success throughout the Drug Development Process.天然产物在整个药物研发过程中提高了临床试验成功率。
J Nat Prod. 2024 Jul 26;87(7):1844-1851. doi: 10.1021/acs.jnatprod.4c00581. Epub 2024 Jul 6.
2
A partial epithelial-mesenchymal transition signature for highly aggressive colorectal cancer cells that survive under nutrient restriction.一种部分上皮-间充质转化特征,用于鉴定在营养限制下仍能存活的高度侵袭性结直肠癌细胞。
J Pathol. 2024 Mar;262(3):347-361. doi: 10.1002/path.6240. Epub 2024 Jan 18.
3
Epithelial to mesenchymal transition in mammary gland tissue fibrosis and insights into drug therapeutics.
乳腺组织纤维化中的上皮间质转化及其药物治疗学的研究进展
PeerJ. 2023 May 9;11:e15207. doi: 10.7717/peerj.15207. eCollection 2023.
4
L. root extract promotes apoptosis and cell cycle arrest, inhibits epithelial-to-mesenchymal transition and triggers E-cadherin expression in breast cancer cell lines.L.根提取物可促进乳腺癌细胞系的凋亡和细胞周期停滞,抑制上皮-间质转化并触发E-钙黏蛋白表达。
3 Biotech. 2023 Feb;13(2):41. doi: 10.1007/s13205-023-03461-x. Epub 2023 Jan 10.
5
Can Natural Products Targeting EMT Serve as the Future Anticancer Therapeutics?天然产物靶向 EMT 是否可以成为未来的抗癌治疗方法?
Molecules. 2022 Nov 8;27(22):7668. doi: 10.3390/molecules27227668.
6
Epithelial-to-mesenchymal transition as a learning paradigm of cell biology.上皮-间充质转化作为细胞生物学的学习范例。
Cell Biol Int. 2023 Feb;47(2):352-366. doi: 10.1002/cbin.11967. Epub 2022 Nov 30.
7
Natural products in drug discovery and development: Synthesis and medicinal perspective of leonurine.药物发现与开发中的天然产物:益母草碱的合成与药用前景
Front Chem. 2022 Oct 17;10:1036329. doi: 10.3389/fchem.2022.1036329. eCollection 2022.
8
A systems biology investigation of curcumin potency against TGF-β-induced EMT signaling in lung cancer.姜黄素对肺癌中转化生长因子-β诱导的上皮-间质转化信号传导的效力的系统生物学研究。
3 Biotech. 2022 Nov;12(11):306. doi: 10.1007/s13205-022-03360-7. Epub 2022 Oct 1.
9
Wnt/β-catenin signalling: function, biological mechanisms, and therapeutic opportunities.Wnt/β-catenin 信号通路:功能、生物学机制与治疗机会。
Signal Transduct Target Ther. 2022 Jan 3;7(1):3. doi: 10.1038/s41392-021-00762-6.
10
Uvaol Prevents Group B -Induced Trophoblast Cells Inflammation and Possible Endothelial Dysfunction.乌伐醇可预防B组诱导的滋养层细胞炎症及可能的内皮功能障碍。
Front Physiol. 2021 Dec 3;12:766382. doi: 10.3389/fphys.2021.766382. eCollection 2021.