• 文献检索
  • 文档翻译
  • 深度研究
  • 学术资讯
  • Suppr Zotero 插件Zotero 插件
  • 邀请有礼
  • 套餐&价格
  • 历史记录
应用&插件
Suppr Zotero 插件Zotero 插件浏览器插件Mac 客户端Windows 客户端微信小程序
定价
高级版会员购买积分包购买API积分包
服务
文献检索文档翻译深度研究API 文档MCP 服务
关于我们
关于 Suppr公司介绍联系我们用户协议隐私条款
关注我们

Suppr 超能文献

核心技术专利:CN118964589B侵权必究
粤ICP备2023148730 号-1Suppr @ 2026

文献检索

告别复杂PubMed语法,用中文像聊天一样搜索,搜遍4000万医学文献。AI智能推荐,让科研检索更轻松。

立即免费搜索

文件翻译

保留排版,准确专业,支持PDF/Word/PPT等文件格式,支持 12+语言互译。

免费翻译文档

深度研究

AI帮你快速写综述,25分钟生成高质量综述,智能提取关键信息,辅助科研写作。

立即免费体验

使用3D人视网膜类器官模拟早期糖尿病视网膜病变中的神经退行性变和炎症。

Modelling neurodegeneration and inflammation in early diabetic retinopathy using 3D human retinal organoids.

作者信息

de Lemos Luisa, Antas Pedro, Ferreira Inês S, Santos Inês Paz, Felgueiras Beatriz, Gomes Catarina M, Brito Catarina, Seabra Miguel C, Tenreiro Sandra

机构信息

iNOVA4Health, NOVA Medical School|Faculdade de Ciências Médicas, NMS|FCM, Universidade Nova de Lisboa, Rua Camara Pestana, 6, Lisbon, Portugal.

iBET, Instituto de Biologia Experimental E Tecnológica, Apartado 12, 2781-901 Oeiras, Portugal.

出版信息

In Vitro Model. 2024 Mar 25;3(1):33-48. doi: 10.1007/s44164-024-00068-1. eCollection 2024 Feb.

DOI:10.1007/s44164-024-00068-1
PMID:39872068
原文链接:https://pmc.ncbi.nlm.nih.gov/articles/PMC11756505/
Abstract

PURPOSE

Diabetic retinopathy (DR) is a complication of diabetes and a primary cause of visual impairment amongst working-age individuals. DR is a degenerative condition in which hyperglycaemia results in morphological and functional changes in certain retinal cells. Existing treatments mainly address the advanced stages of the disease, which involve vascular defects or neovascularization. However, it is now known that retinal neurodegeneration and inflammation precede these vascular changes as early events of DR. Therefore, there is a pressing need to develop a reliable human in vitro model that mimics the early stage of DR to identify new therapeutic approaches to prevent and delay its progression.

METHODS

Here, we used human-induced pluripotent stem cells (hiPSCs) differentiated into three-dimensional (3D) retinal organoids, which resemble the complexity of the retinal tissue. Retinal organoids were subjected to high-glucose conditions to generate a model of early DR.

RESULTS

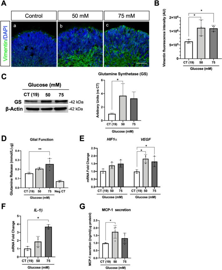
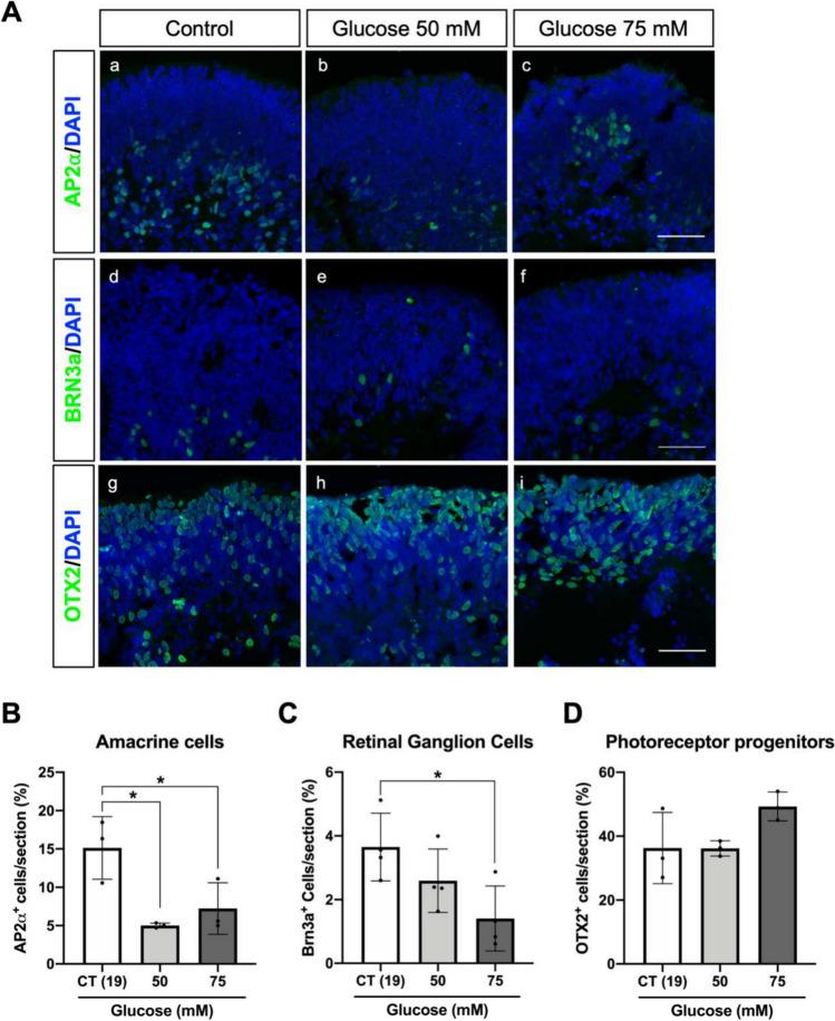
Our model showed well-established molecular and cellular features of early DR, such as (i) loss of retinal ganglion and amacrine cells; (ii) glial reactivity and inflammation, with increased expression of the vascular endothelial-derived growth factor () and interleukin-1β (), and monocyte chemoattractant protein-1 (MCP-1) secretion; and (iii) increased levels of reactive oxygen species accompanied by activation of key enzymes involved in antioxidative stress response.

CONCLUSION

The data provided highlight the utility of retinal organoid technology in modelling early-stage DR. This offers new avenues for the development of targeted therapeutic interventions on neurodegeneration and inflammation in the initial phase of DR, potentially slowing the disease's progression.

SUPPLEMENTARY INFORMATION

The online version contains supplementary material available at 10.1007/s44164-024-00068-1.

摘要

目的

糖尿病视网膜病变(DR)是糖尿病的一种并发症,是工作年龄人群视力损害的主要原因。DR是一种退行性疾病,其中高血糖会导致某些视网膜细胞发生形态和功能变化。现有治疗方法主要针对该疾病的晚期阶段,这些阶段涉及血管缺陷或新生血管形成。然而,现在已知视网膜神经退行性变和炎症在这些血管变化之前就作为DR的早期事件出现。因此,迫切需要开发一种可靠的体外人类模型来模拟DR的早期阶段,以确定预防和延缓其进展的新治疗方法。

方法

在这里,我们使用分化为三维(3D)视网膜类器官的人诱导多能干细胞(hiPSC),其类似于视网膜组织的复杂性。将视网膜类器官置于高糖条件下以生成早期DR模型。

结果

我们的模型显示出早期DR成熟的分子和细胞特征,例如:(i)视网膜神经节细胞和无长突细胞的丢失;(ii)神经胶质反应性和炎症,血管内皮生长因子()和白细胞介素-1β()表达增加,以及单核细胞趋化蛋白-1(MCP-1)分泌;(iii)活性氧水平升高,同时伴有参与抗氧化应激反应的关键酶的激活。

结论

提供的数据突出了视网膜类器官技术在模拟早期DR方面的实用性。这为在DR初始阶段针对神经退行性变和炎症开发靶向治疗干预措施提供了新途径,有可能减缓疾病进展。

补充信息

在线版本包含可在10.1007/s44164-024-00068-1获取的补充材料。

https://cdn.ncbi.nlm.nih.gov/pmc/blobs/2904/11756505/cb071d83c723/44164_2024_68_Fig5_HTML.jpg
https://cdn.ncbi.nlm.nih.gov/pmc/blobs/2904/11756505/0721cc86e3f6/44164_2024_68_Fig1_HTML.jpg
https://cdn.ncbi.nlm.nih.gov/pmc/blobs/2904/11756505/55474303f9ae/44164_2024_68_Fig2_HTML.jpg
https://cdn.ncbi.nlm.nih.gov/pmc/blobs/2904/11756505/cd33726b2315/44164_2024_68_Fig3_HTML.jpg
https://cdn.ncbi.nlm.nih.gov/pmc/blobs/2904/11756505/1f677de4e0e0/44164_2024_68_Fig4_HTML.jpg
https://cdn.ncbi.nlm.nih.gov/pmc/blobs/2904/11756505/cb071d83c723/44164_2024_68_Fig5_HTML.jpg
https://cdn.ncbi.nlm.nih.gov/pmc/blobs/2904/11756505/0721cc86e3f6/44164_2024_68_Fig1_HTML.jpg
https://cdn.ncbi.nlm.nih.gov/pmc/blobs/2904/11756505/55474303f9ae/44164_2024_68_Fig2_HTML.jpg
https://cdn.ncbi.nlm.nih.gov/pmc/blobs/2904/11756505/cd33726b2315/44164_2024_68_Fig3_HTML.jpg
https://cdn.ncbi.nlm.nih.gov/pmc/blobs/2904/11756505/1f677de4e0e0/44164_2024_68_Fig4_HTML.jpg
https://cdn.ncbi.nlm.nih.gov/pmc/blobs/2904/11756505/cb071d83c723/44164_2024_68_Fig5_HTML.jpg

相似文献

1
Modelling neurodegeneration and inflammation in early diabetic retinopathy using 3D human retinal organoids.使用3D人视网膜类器官模拟早期糖尿病视网膜病变中的神经退行性变和炎症。
In Vitro Model. 2024 Mar 25;3(1):33-48. doi: 10.1007/s44164-024-00068-1. eCollection 2024 Feb.
2
Cellular and Molecular Mechanisms of Neuronal Degeneration in Early-Stage Diabetic Retinopathy.早期糖尿病性视网膜病变中神经元变性的细胞和分子机制。
Curr Vasc Pharmacol. 2024;22(5):301-315. doi: 10.2174/0115701611272737240426050930.
3
[Cell biology of intraocular vascular diseases].[眼内血管疾病的细胞生物学]
Nippon Ganka Gakkai Zasshi. 1999 Dec;103(12):923-47.
4
Cell biology of intraocular vascular diseases.眼内血管疾病的细胞生物学
Jpn J Ophthalmol. 2000 May;44(3):323-4. doi: 10.1016/s0021-5155(00)00165-9.
5
Prognostic factors for the development and progression of proliferative diabetic retinopathy in people with diabetic retinopathy.增生性糖尿病性视网膜病变在糖尿病性视网膜病变患者中发展和进展的预测因素。
Cochrane Database Syst Rev. 2023 Feb 22;2(2):CD013775. doi: 10.1002/14651858.CD013775.pub2.
6
Retinal Cell Damage in Diabetic Retinopathy.糖尿病性视网膜病变中的视网膜细胞损伤。
Cells. 2023 May 8;12(9):1342. doi: 10.3390/cells12091342.
7
Elucidating glial responses to products of diabetes-associated systemic dyshomeostasis.阐明与糖尿病相关的全身稳态失调产物引起的神经胶质反应。
Prog Retin Eye Res. 2023 May;94:101151. doi: 10.1016/j.preteyeres.2022.101151. Epub 2023 Apr 5.
8
[Modern approach to early diagnosis and pathogenetic treatment of diabetic retinopathy].糖尿病视网膜病变早期诊断与发病机制治疗的现代方法
Vestn Oftalmol. 2016;132(5):60-67. doi: 10.17116/oftalma2016132560-67.
9
Neurovascular cross talk in diabetic retinopathy: Pathophysiological roles and therapeutic implications.糖尿病视网膜病变中的神经血管相互作用:病理生理作用及治疗意义
Am J Physiol Heart Circ Physiol. 2016 Sep 1;311(3):H738-49. doi: 10.1152/ajpheart.00005.2016. Epub 2016 Jul 29.
10
VEGF-targeting drugs for the treatment of retinal neovascularization in diabetic retinopathy.用于治疗糖尿病性视网膜病变中视网膜新生血管的 VEGF 靶向药物。
Ann Med. 2022 Dec;54(1):1089-1111. doi: 10.1080/07853890.2022.2064541.

引用本文的文献

1
Introducing a Porcine Inflammatory Ex Vivo Retina Model for Diabetic Retinopathy.介绍一种用于糖尿病视网膜病变的猪炎症性离体视网膜模型。
Int J Mol Sci. 2025 Apr 21;26(8):3919. doi: 10.3390/ijms26083919.
2
Natural remedies proposed for the management of diabetic retinopathy (DR): diabetic complications.用于治疗糖尿病视网膜病变(DR)的天然疗法:糖尿病并发症。
Naunyn Schmiedebergs Arch Pharmacol. 2025 Feb 15. doi: 10.1007/s00210-025-03866-w.

本文引用的文献

1
Mechanistic insights into the alterations and regulation of the AKT signaling pathway in diabetic retinopathy.糖尿病视网膜病变中AKT信号通路改变与调控的机制性见解
Cell Death Discov. 2023 Nov 17;9(1):418. doi: 10.1038/s41420-023-01717-2.
2
Diabetic retinopathy as the leading cause of blindness and early predictor of cascading complications-risks and mitigation.糖尿病视网膜病变是失明的主要原因以及一系列并发症的早期预测指标——风险与缓解措施。
EPMA J. 2023 Feb 13;14(1):21-42. doi: 10.1007/s13167-023-00314-8. eCollection 2023 Mar.
3
SARS-CoV-2 infects and replicates in photoreceptor and retinal ganglion cells of human retinal organoids.
SARS-CoV-2 感染并在人视网膜类器官的光感受器和视网膜神经节细胞中复制。
Stem Cell Reports. 2022 Apr 12;17(4):789-803. doi: 10.1016/j.stemcr.2022.02.015. Epub 2022 Mar 24.
4
Retinal organoids as models for development and diseases.视网膜类器官作为发育和疾病的模型。
Cell Regen. 2021 Nov 1;10(1):33. doi: 10.1186/s13619-021-00097-1.
5
Determinants of Disease Penetrance in -Associated Retinopathy.载脂蛋白 E 相关视网膜病变的疾病外显率决定因素。
Genes (Basel). 2021 Sep 28;12(10):1542. doi: 10.3390/genes12101542.
6
Detecting retinal neurodegeneration in people with diabetes: Findings from the UK Biobank.检测糖尿病患者的视网膜神经退行性变:来自英国生物库的研究结果。
PLoS One. 2021 Sep 29;16(9):e0257836. doi: 10.1371/journal.pone.0257836. eCollection 2021.
7
Human stem cell-based retina on chip as new translational model for validation of AAV retinal gene therapy vectors.基于人干细胞的视网膜芯片作为新型的 AAV 视网膜基因治疗载体验证的转化模型。
Stem Cell Reports. 2021 Sep 14;16(9):2242-2256. doi: 10.1016/j.stemcr.2021.08.008.
8
Diabetic retinal neurodegeneration as a form of diabetic retinopathy.糖尿病性视网膜神经退行性变作为糖尿病性视网膜病变的一种形式。
Int Ophthalmol. 2021 Sep;41(9):3223-3248. doi: 10.1007/s10792-021-01864-4. Epub 2021 May 6.
9
Restoration of visual function in advanced disease after transplantation of purified human pluripotent stem cell-derived cone photoreceptors.移植纯化的人多能干细胞源性视锥细胞后,晚期疾病患者的视觉功能得到恢复。
Cell Rep. 2021 Apr 20;35(3):109022. doi: 10.1016/j.celrep.2021.109022.
10
Regulation and metabolic functions of mTORC1 and mTORC2.mTORC1 和 mTORC2 的调节和代谢功能。
Physiol Rev. 2021 Jul 1;101(3):1371-1426. doi: 10.1152/physrev.00026.2020. Epub 2021 Feb 18.