• 文献检索
  • 文档翻译
  • 深度研究
  • 学术资讯
  • Suppr Zotero 插件Zotero 插件
  • 邀请有礼
  • 套餐&价格
  • 历史记录
应用&插件
Suppr Zotero 插件Zotero 插件浏览器插件Mac 客户端Windows 客户端微信小程序
定价
高级版会员购买积分包购买API积分包
服务
文献检索文档翻译深度研究API 文档MCP 服务
关于我们
关于 Suppr公司介绍联系我们用户协议隐私条款
关注我们

Suppr 超能文献

核心技术专利:CN118964589B侵权必究
粤ICP备2023148730 号-1Suppr @ 2026

文献检索

告别复杂PubMed语法,用中文像聊天一样搜索,搜遍4000万医学文献。AI智能推荐,让科研检索更轻松。

立即免费搜索

文件翻译

保留排版,准确专业,支持PDF/Word/PPT等文件格式,支持 12+语言互译。

免费翻译文档

深度研究

AI帮你快速写综述,25分钟生成高质量综述,智能提取关键信息,辅助科研写作。

立即免费体验

载脂蛋白A-IV及其衍生肽T55-121可改善血糖控制并增加能量消耗。

Apolipoprotein A-IV and its derived peptide, T55-121, improve glycemic control and increase energy expenditure.

作者信息

Cao Zhen, Lei Lei, Zhou Ziyun, Xu Shimeng, Wang Linlin, Gong Weikang, Zhang Qi, Pan Bin, Zhang Gaoxin, Yuan Quan, Cui Liujuan, Zheng Min, Xu Tao, Wang You, Zhang Shuyan, Liu Pingsheng

机构信息

National Laboratory of Biomacromolecules, CAS Center for Excellence in Biomacromolecules, Institute of Biophysics, Chinese Academy of Sciences, Beijing 100101, China.

University of Chinese Academy of Sciences, Beijing 100049, China.

出版信息

Life Metab. 2024 Mar 14;3(4):loae010. doi: 10.1093/lifemeta/loae010. eCollection 2024 Aug.

DOI:10.1093/lifemeta/loae010
PMID:39872504
原文链接:https://pmc.ncbi.nlm.nih.gov/articles/PMC11748984/
Abstract

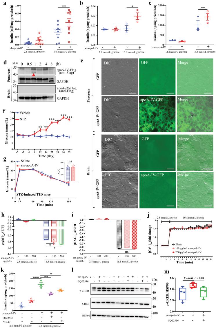
It is crucial to understand the glucose control within our bodies. Bariatric/metabolic surgeries, including laparoscopic sleeve gastrectomy (LSG) and Roux-en-Y gastric bypass (RYGB), provide an avenue for exploring the potential key factors involved in maintaining glucose homeostasis since these surgeries have shown promising results in improving glycemic control among patients with severe type 2 diabetes (T2D). For the first time, a markedly altered population of serum proteins in patients after LSG was discovered and analyzed through proteomics. Apolipoprotein A-IV (apoA-IV) was revealed to be increased dramatically in diabetic obese patients following LSG, and a similar effect was observed in patients after RYGB surgery. Moreover, recombinant apoA-IV protein treatment was proven to enhance insulin secretion in isolated human islets. These results showed that apoA-IV may play a crucial role in glycemic control in humans, potentially through enhancing insulin secretion in human islets. ApoA-IV was further shown to enhance energy expenditure and improve glucose tolerance in diabetic rodents, through stimulating glucose-dependent insulin secretion in pancreatic β cells, partially via Gαs-coupled GPCR/cAMP (G protein-coupled receptor/cyclic adenosine monophosphate) signaling. Furthermore, T55-121, truncated peptide 55-121 of apoA-IV, was discovered to mediate the function of apoA-IV. These collective findings contribute to our understanding of the relationship between apoA-IV and glycemic control, highlighting its potential as a biomarker or therapeutic target in managing and improving glucose regulation.

摘要

了解我们体内的血糖控制至关重要。减重/代谢手术,包括腹腔镜袖状胃切除术(LSG)和Roux-en-Y胃旁路术(RYGB),为探索维持葡萄糖稳态的潜在关键因素提供了一条途径,因为这些手术在改善重度2型糖尿病(T2D)患者的血糖控制方面已显示出有前景的结果。首次通过蛋白质组学发现并分析了LSG术后患者血清蛋白群体的显著变化。载脂蛋白A-IV(apoA-IV)在LSG术后的糖尿病肥胖患者中显著增加,RYGB手术患者也观察到类似效果。此外,重组apoA-IV蛋白治疗被证明可增强分离的人胰岛中的胰岛素分泌。这些结果表明,apoA-IV可能在人类血糖控制中起关键作用,可能是通过增强人胰岛中的胰岛素分泌。进一步研究表明,apoA-IV通过刺激胰腺β细胞中葡萄糖依赖性胰岛素分泌,部分通过Gαs偶联的GPCR/cAMP(G蛋白偶联受体/环磷酸腺苷)信号传导,增强糖尿病啮齿动物的能量消耗并改善葡萄糖耐量。此外,发现apoA-IV的截短肽55-121(T55-121)可介导apoA-IV的功能。这些共同发现有助于我们理解apoA-IV与血糖控制之间的关系,突出了其作为管理和改善血糖调节的生物标志物或治疗靶点的潜力。

https://cdn.ncbi.nlm.nih.gov/pmc/blobs/c0db/11748984/3a0ae9a51b97/loae010_fig5.jpg
https://cdn.ncbi.nlm.nih.gov/pmc/blobs/c0db/11748984/41fbc524f489/loae010_fig1.jpg
https://cdn.ncbi.nlm.nih.gov/pmc/blobs/c0db/11748984/67c85fb40ff5/loae010_fig2.jpg
https://cdn.ncbi.nlm.nih.gov/pmc/blobs/c0db/11748984/e6107da91cb7/loae010_fig3.jpg
https://cdn.ncbi.nlm.nih.gov/pmc/blobs/c0db/11748984/c494e8cbf9be/loae010_fig4.jpg
https://cdn.ncbi.nlm.nih.gov/pmc/blobs/c0db/11748984/3a0ae9a51b97/loae010_fig5.jpg
https://cdn.ncbi.nlm.nih.gov/pmc/blobs/c0db/11748984/41fbc524f489/loae010_fig1.jpg
https://cdn.ncbi.nlm.nih.gov/pmc/blobs/c0db/11748984/67c85fb40ff5/loae010_fig2.jpg
https://cdn.ncbi.nlm.nih.gov/pmc/blobs/c0db/11748984/e6107da91cb7/loae010_fig3.jpg
https://cdn.ncbi.nlm.nih.gov/pmc/blobs/c0db/11748984/c494e8cbf9be/loae010_fig4.jpg
https://cdn.ncbi.nlm.nih.gov/pmc/blobs/c0db/11748984/3a0ae9a51b97/loae010_fig5.jpg

相似文献

1
Apolipoprotein A-IV and its derived peptide, T55-121, improve glycemic control and increase energy expenditure.载脂蛋白A-IV及其衍生肽T55-121可改善血糖控制并增加能量消耗。
Life Metab. 2024 Mar 14;3(4):loae010. doi: 10.1093/lifemeta/loae010. eCollection 2024 Aug.
2
Circulating Apolipoprotein A-IV presurgical levels are associated with improvement in insulin sensitivity after Roux-en-Y gastric bypass surgery.术前循环载脂蛋白A-IV水平与Roux-en-Y胃旁路手术后胰岛素敏感性的改善相关。
Surg Obes Relat Dis. 2017 Mar;13(3):468-473. doi: 10.1016/j.soard.2016.10.019. Epub 2016 Oct 26.
3
Apolipoprotein A-IV improves glucose homeostasis by enhancing insulin secretion.载脂蛋白 A-IV 通过增强胰岛素分泌来改善葡萄糖稳态。
Proc Natl Acad Sci U S A. 2012 Jun 12;109(24):9641-6. doi: 10.1073/pnas.1201433109. Epub 2012 May 22.
4
Farnesoid X receptor contributes to body weight-independent improvements in glycemic control after Roux-en-Y gastric bypass surgery in diet-induced obese mice.法尼酯X受体有助于饮食诱导肥胖小鼠行Roux-en-Y胃旁路手术后血糖控制的改善,且这种改善与体重无关。
Mol Metab. 2020 Jul;37:100980. doi: 10.1016/j.molmet.2020.100980. Epub 2020 Mar 19.
5
Roux-en-Y gastric bypass restores islet function and morphology independent of body weight in ZDF rats.Roux-en-Y 胃旁路手术可恢复 ZDF 大鼠胰岛功能和形态,与体重无关。
Am J Physiol Endocrinol Metab. 2021 Feb 1;320(2):E392-E398. doi: 10.1152/ajpendo.00467.2020. Epub 2021 Jan 11.
6
Vertical sleeve gastrectomy restores glucose homeostasis in apolipoprotein A-IV KO mice.垂直袖状胃切除术可恢复载脂蛋白A-IV基因敲除小鼠的葡萄糖稳态。
Diabetes. 2015 Feb;64(2):498-507. doi: 10.2337/db14-0825. Epub 2014 Aug 25.
7
Apolipoprotein A-I increases insulin secretion and production from pancreatic β-cells via a G-protein-cAMP-PKA-FoxO1-dependent mechanism.载脂蛋白A-I通过一种G蛋白-cAMP-PKA-FoxO1依赖性机制增加胰腺β细胞的胰岛素分泌和生成。
Arterioscler Thromb Vasc Biol. 2014 Oct;34(10):2261-7. doi: 10.1161/ATVBAHA.114.304131. Epub 2014 Aug 21.
8
Is glucose-induced hypersecretion of glicentin after the revision surgery using Roux-en-Y gastric bypass related to improved glycemic control due to insulin hypersecretion in a type 2 diabetes patient without diabetes remission after laparoscopic sleeve gastrectomy?对于一名在接受腹腔镜袖状胃切除术后未实现糖尿病缓解的2型糖尿病患者,采用Roux-en-Y胃旁路术进行翻修手术后,葡萄糖诱导的胃抑肽高分泌是否与因胰岛素高分泌导致的血糖控制改善有关?
J Diabetes Investig. 2025 Feb;16(2):343-347. doi: 10.1111/jdi.14325. Epub 2024 Nov 18.
9
Increased Insulin Secretion and Glucose Effectiveness in Obese Patients with Type 2 Diabetes following Bariatric Surgery.肥胖 2 型糖尿病患者行减重手术后胰岛素分泌增加和葡萄糖作用增强。
J Diabetes Res. 2023 Nov 14;2023:7127426. doi: 10.1155/2023/7127426. eCollection 2023.
10
Mechanisms of improved glycaemic control after Roux-en-Y gastric bypass.Roux-en-Y胃旁路术后血糖控制改善的机制
Dan Med J. 2015 Apr;62(4):B5057.

本文引用的文献

1
Construction and application of artificial lipoproteins using adiposomes.利用脂肪体构建和应用人工脂蛋白。
J Lipid Res. 2023 Oct;64(10):100436. doi: 10.1016/j.jlr.2023.100436. Epub 2023 Aug 28.
2
RCSB Protein Data Bank (RCSB.org): delivery of experimentally-determined PDB structures alongside one million computed structure models of proteins from artificial intelligence/machine learning.RCSB 蛋白质数据库(RCSB.org):提供实验测定的 PDB 结构以及来自人工智能/机器学习的 100 万个蛋白质计算结构模型。
Nucleic Acids Res. 2023 Jan 6;51(D1):D488-D508. doi: 10.1093/nar/gkac1077.
3
Therapeutic potential of ApoE-mimetic peptides in CNS disorders: Current perspective.
载脂蛋白E模拟肽在中枢神经系统疾病中的治疗潜力:当前观点
Exp Neurol. 2022 Jul;353:114051. doi: 10.1016/j.expneurol.2022.114051. Epub 2022 Mar 18.
4
L. (Sangzhi) Alkaloids Promote Insulin Secretion, Restore Diabetic β-Cell Function by Preventing Dedifferentiation and Apoptosis.桑植青牛胆生物碱促进胰岛素分泌,通过防止去分化和凋亡恢复糖尿病β细胞功能。
Front Pharmacol. 2022 Mar 3;13:841981. doi: 10.3389/fphar.2022.841981. eCollection 2022.
5
A Review of Current Trends with Type 2 Diabetes Epidemiology, Aetiology, Pathogenesis, Treatments and Future Perspectives.2型糖尿病流行病学、病因学、发病机制、治疗及未来展望的当前趋势综述
Diabetes Metab Syndr Obes. 2021 Aug 10;14:3567-3602. doi: 10.2147/DMSO.S319895. eCollection 2021.
6
Low-density lipoprotein receptor-related protein 1 (LRP1) is a novel receptor for apolipoprotein A4 (APOA4) in adipose tissue.低密度脂蛋白受体相关蛋白 1(LRP1)是脂肪组织中载脂蛋白 A4(APOA4)的新型受体。
Sci Rep. 2021 Jun 24;11(1):13289. doi: 10.1038/s41598-021-92711-0.
7
Laparoscopic sleeve gastrectomy for weight loss and treatment of type 2 diabetes mellitus.腹腔镜袖状胃切除术用于减肥及治疗2型糖尿病。
J Taibah Univ Med Sci. 2021 Jan 19;16(3):387-394. doi: 10.1016/j.jtumed.2020.12.018. eCollection 2021 Jun.
8
Vertical sleeve gastrectomy confers metabolic improvements by reducing intestinal bile acids and lipid absorption in mice.胃袖状切除术通过减少肠道胆汁酸和脂质吸收改善小鼠代谢。
Proc Natl Acad Sci U S A. 2021 Feb 9;118(6). doi: 10.1073/pnas.2019388118.
9
Equally Weighted Multiscale Elastic Network Model and Its Comparison with Traditional and Parameter-Free Models.等权重多尺度弹性网络模型及其与传统和无参模型的比较。
J Chem Inf Model. 2021 Feb 22;61(2):921-937. doi: 10.1021/acs.jcim.0c01178. Epub 2021 Jan 26.
10
Mesenchymal stem cells ameliorate β cell dysfunction of human type 2 diabetic islets by reversing β cell dedifferentiation.间充质干细胞通过逆转β细胞去分化改善 2 型糖尿病患者胰岛β细胞功能障碍。
EBioMedicine. 2020 Jan;51:102615. doi: 10.1016/j.ebiom.2019.102615. Epub 2020 Jan 6.