• 文献检索
  • 文档翻译
  • 深度研究
  • 学术资讯
  • Suppr Zotero 插件Zotero 插件
  • 邀请有礼
  • 套餐&价格
  • 历史记录
应用&插件
Suppr Zotero 插件Zotero 插件浏览器插件Mac 客户端Windows 客户端微信小程序
定价
高级版会员购买积分包购买API积分包
服务
文献检索文档翻译深度研究API 文档MCP 服务
关于我们
关于 Suppr公司介绍联系我们用户协议隐私条款
关注我们

Suppr 超能文献

核心技术专利:CN118964589B侵权必究
粤ICP备2023148730 号-1Suppr @ 2026

文献检索

告别复杂PubMed语法,用中文像聊天一样搜索,搜遍4000万医学文献。AI智能推荐,让科研检索更轻松。

立即免费搜索

文件翻译

保留排版,准确专业,支持PDF/Word/PPT等文件格式,支持 12+语言互译。

免费翻译文档

深度研究

AI帮你快速写综述,25分钟生成高质量综述,智能提取关键信息,辅助科研写作。

立即免费体验

近视动物模型视网膜转录组分析的荟萃分析。

Meta-analysis of retinal transcriptome profiling studies in animal models of myopia.

作者信息

Palumaa Teele, Balamurugan Shruti, Pardue Machelle T

机构信息

Department of Ophthalmology, Emory University, Atlanta, GA, United States.

Institute of Genomics, University of Tartu, Tartu, Estonia.

出版信息

Front Med (Lausanne). 2025 Jan 14;11:1479891. doi: 10.3389/fmed.2024.1479891. eCollection 2024.

DOI:10.3389/fmed.2024.1479891
PMID:39876870
原文链接:https://pmc.ncbi.nlm.nih.gov/articles/PMC11772478/
Abstract

OBJECTIVE

Myopia prevalence is increasing at alarming rates, yet the underlying mechanistic causes are not understood. Several studies have employed experimental animal models of myopia and transcriptome profiling to identify genes and pathways contributing to myopia. In this study, we determined the retinal transcriptome changes in response to form deprivation in mouse retinas. We then conducted a transcriptome meta-analysis incorporating all publicly available datasets and analyzed how the results related to the genes associated with refractive errors in human genome-wide association studies (GWAS).

METHODS

Form deprivation was induced in three male C57BL6/J mice from postnatal day 28 (P28) to P42. Retinal gene expression was analyzed with RNA sequencing, followed by differential gene expression analysis with DESeq2 and identification of associated pathways with the Kyoto Encyclopedia of Genes and Genomes (KEGG). A systematic search identified four similar retinal transcriptomics datasets in response to experimental myopia using chicks or mice. The five studies underwent transcriptome meta-analyses to determine retinal gene expression changes and associated pathways. The results were compared with genes associated with human myopia.

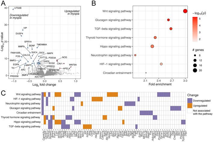
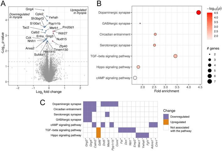
RESULTS

Differential gene expression analysis of form-deprived mouse retinas revealed 235 significantly altered transcripts, implicating the BMP2 signaling pathway and circadian rhythms, among others. Transcriptome-wide meta-analyses of experimental myopia datasets found 427 differentially expressed genes in the mouse model and 1,110 in the chick model, with limited gene overlap between species. Pathway analysis of these two gene sets implicated TGF-beta signaling and circadian rhythm pathways in both mouse and chick retinas. Some pathways associated only with mouse retinal changes included dopamine signaling and HIF-1 signaling pathway, whereas glucagon signaling was only associated with gene changes in chick retinas. The follistatin gene changed in both mouse and chick retinas and has also been implicated in human myopia. TGF-beta signaling pathway and circadian entrainment processes were associated with myopia in mice, chicks, and humans.

CONCLUSION

This study highlights the power of combining datasets to enhance statistical power and identify robust gene expression changes across different experimental animal models and conditions. The data supports other experimental evidence that TGF-beta signaling pathway and circadian rhythms are involved in myopic eye growth.

摘要

目的

近视患病率正以惊人的速度上升,但其潜在的机制原因尚不清楚。多项研究采用近视实验动物模型和转录组分析来确定导致近视的基因和途径。在本研究中,我们确定了小鼠视网膜对形觉剥夺的转录组变化。然后,我们进行了一项转录组荟萃分析,纳入了所有公开可用的数据集,并分析了这些结果与人类全基因组关联研究(GWAS)中与屈光不正相关基因的关系。

方法

从出生后第28天(P28)至P42对三只雄性C57BL6/J小鼠进行形觉剥夺。用RNA测序分析视网膜基因表达,随后用DESeq2进行差异基因表达分析,并用京都基因与基因组百科全书(KEGG)鉴定相关途径。通过系统检索,确定了四个使用小鸡或小鼠的、类似的、针对实验性近视的视网膜转录组学数据集。对这五项研究进行转录组荟萃分析,以确定视网膜基因表达变化和相关途径。将结果与人类近视相关基因进行比较。

结果

对形觉剥夺小鼠视网膜的差异基因表达分析显示,有235个转录本发生了显著变化,涉及骨形态发生蛋白2(BMP2)信号通路和昼夜节律等。对实验性近视数据集进行全转录组荟萃分析发现,小鼠模型中有427个差异表达基因,小鸡模型中有1110个,不同物种间基因重叠有限。对这两组基因的通路分析表明,转化生长因子-β(TGF-β)信号通路和昼夜节律通路在小鼠和小鸡视网膜中均有涉及。一些仅与小鼠视网膜变化相关的通路包括多巴胺信号通路和低氧诱导因子-1(HIF-1)信号通路,而胰高血糖素信号通路仅与小鸡视网膜中的基因变化相关。卵泡抑素基因在小鼠和小鸡视网膜中均发生变化,且也与人类近视有关。TGF-β信号通路和昼夜节律调节过程与小鼠、小鸡和人类的近视有关。

结论

本研究强调了合并数据集以增强统计效力并识别不同实验动物模型和条件下稳健的基因表达变化的作用。数据支持了其他实验证据,即TGF-β信号通路和昼夜节律与近视眼的生长有关。

https://cdn.ncbi.nlm.nih.gov/pmc/blobs/22cb/11772478/bd5a15ec7c0e/fmed-11-1479891-g0006.jpg
https://cdn.ncbi.nlm.nih.gov/pmc/blobs/22cb/11772478/e5e70ba3fe7d/fmed-11-1479891-g0001.jpg
https://cdn.ncbi.nlm.nih.gov/pmc/blobs/22cb/11772478/4f678c0657a0/fmed-11-1479891-g0002.jpg
https://cdn.ncbi.nlm.nih.gov/pmc/blobs/22cb/11772478/3d2e45f0858d/fmed-11-1479891-g0003.jpg
https://cdn.ncbi.nlm.nih.gov/pmc/blobs/22cb/11772478/836f54ee46fa/fmed-11-1479891-g0004.jpg
https://cdn.ncbi.nlm.nih.gov/pmc/blobs/22cb/11772478/6077c8f2497b/fmed-11-1479891-g0005.jpg
https://cdn.ncbi.nlm.nih.gov/pmc/blobs/22cb/11772478/bd5a15ec7c0e/fmed-11-1479891-g0006.jpg
https://cdn.ncbi.nlm.nih.gov/pmc/blobs/22cb/11772478/e5e70ba3fe7d/fmed-11-1479891-g0001.jpg
https://cdn.ncbi.nlm.nih.gov/pmc/blobs/22cb/11772478/4f678c0657a0/fmed-11-1479891-g0002.jpg
https://cdn.ncbi.nlm.nih.gov/pmc/blobs/22cb/11772478/3d2e45f0858d/fmed-11-1479891-g0003.jpg
https://cdn.ncbi.nlm.nih.gov/pmc/blobs/22cb/11772478/836f54ee46fa/fmed-11-1479891-g0004.jpg
https://cdn.ncbi.nlm.nih.gov/pmc/blobs/22cb/11772478/6077c8f2497b/fmed-11-1479891-g0005.jpg
https://cdn.ncbi.nlm.nih.gov/pmc/blobs/22cb/11772478/bd5a15ec7c0e/fmed-11-1479891-g0006.jpg

相似文献

1
Meta-analysis of retinal transcriptome profiling studies in animal models of myopia.近视动物模型视网膜转录组分析的荟萃分析。
Front Med (Lausanne). 2025 Jan 14;11:1479891. doi: 10.3389/fmed.2024.1479891. eCollection 2024.
2
Analysis of genetic networks regulating refractive eye development in collaborative cross progenitor strain mice reveals new genes and pathways underlying human myopia.分析调控合作杂交系亲本小鼠屈光性眼球发育的遗传网络,揭示人类近视的新基因和新途径。
BMC Med Genomics. 2019 Jul 30;12(1):113. doi: 10.1186/s12920-019-0560-1.
3
The retina/RPE proteome in chick myopia and hyperopia models: Commonalities with inherited and age-related ocular pathologies.鸡近视和远视模型中的视网膜/视网膜色素上皮蛋白质组:与遗传性和年龄相关性眼部疾病的共性
Mol Vis. 2017 Dec 5;23:872-888. eCollection 2017.
4
Pharmacology of myopia and potential role for intrinsic retinal circadian rhythms.近视的药理学和内在视网膜昼夜节律的潜在作用。
Exp Eye Res. 2013 Sep;114:35-47. doi: 10.1016/j.exer.2013.01.001. Epub 2013 Jan 8.
5
Transcriptome-based insights into gene networks controlling myopia prevention.基于转录组的近视预防相关基因网络调控的研究进展。
FASEB J. 2021 Sep;35(9):e21846. doi: 10.1096/fj.202100350RR.
6
Studies on the role of the retinal dopamine/melatonin system in experimental refractive errors in chickens.鸡视网膜多巴胺/褪黑素系统在实验性屈光不正中的作用研究。
Vision Res. 1995 May;35(9):1247-64. doi: 10.1016/0042-6989(94)00221-7.
7
RNA sequencing profiling of the retina in C57BL/6J and DBA/2J mice: Enhancing the retinal microarray data sets from GeneNetwork.C57BL/6J和DBA/2J小鼠视网膜的RNA测序分析:增强来自基因网络的视网膜微阵列数据集
Mol Vis. 2019 Jul 5;25:345-358. eCollection 2019.
8
Novel evidence for complement system activation in chick myopia and hyperopia models: a meta-analysis of transcriptome datasets.新型证据表明补体系统在鸡近视和远视模型中的激活作用:转录组数据集的荟萃分析。
Sci Rep. 2017 Aug 29;7(1):9719. doi: 10.1038/s41598-017-10277-2.
9
Unaltered retinal dopamine levels in a C57BL/6 mouse model of form-deprivation myopia.未改变的 C57BL/6 小鼠形觉剥夺性近视模型中的视网膜多巴胺水平。
Invest Ophthalmol Vis Sci. 2015 Jan 20;56(2):967-77. doi: 10.1167/iovs.13-13362.
10
Integrative Transcriptome and Proteome Analyses Elucidate the Mechanism of Lens-Induced Myopia in Mice.整合转录组和蛋白质组分析阐明了小鼠晶状体诱导近视的机制。
Invest Ophthalmol Vis Sci. 2023 Oct 3;64(13):15. doi: 10.1167/iovs.64.13.15.

本文引用的文献

1
Diurnal gene expression patterns in retina and choroid distinguish myopia progression from myopia onset.昼夜节律基因表达模式在视网膜和脉络膜中的差异可区分近视进展与近视起始。
PLoS One. 2024 Jul 19;19(7):e0307091. doi: 10.1371/journal.pone.0307091. eCollection 2024.
2
Insights into Myopia from Mouse Models.从小鼠模型看近视
Annu Rev Vis Sci. 2024 Sep;10(1):213-238. doi: 10.1146/annurev-vision-102122-102059. Epub 2024 Sep 2.
3
Glucagon Increases Retinal Rod Bipolar Cell Inhibition Through a D1 Dopamine Receptor-Dependent Pathway That Is Altered After Lens-Defocus Treatment in Mice.
胰高血糖素通过 D1 多巴胺受体依赖途径增加视网膜视杆双极细胞抑制,该途径在小鼠透镜失焦处理后发生改变。
Invest Ophthalmol Vis Sci. 2024 Jan 2;65(1):46. doi: 10.1167/iovs.65.1.46.
4
Diurnal retinal and choroidal gene expression patterns support a role for circadian biology in myopia pathogenesis.昼夜视网膜和脉络膜基因表达模式支持昼夜生物学在近视发病机制中的作用。
Sci Rep. 2024 Jan 4;14(1):533. doi: 10.1038/s41598-023-50684-2.
5
Delayed melatonin circadian timing, lower melatonin output, and sleep disruptions in myopic, or short-sighted, children.近视儿童的褪黑素昼夜节律延迟、褪黑素分泌减少和睡眠紊乱。
Sleep. 2024 Jan 11;47(1). doi: 10.1093/sleep/zsad265.
6
Integrative Transcriptome and Proteome Analyses Elucidate the Mechanism of Lens-Induced Myopia in Mice.整合转录组和蛋白质组分析阐明了小鼠晶状体诱导近视的机制。
Invest Ophthalmol Vis Sci. 2023 Oct 3;64(13):15. doi: 10.1167/iovs.64.13.15.
7
The Role of Retinal Dopamine D1 Receptors in Ocular Growth and Myopia Development in Mice.视网膜多巴胺 D1 受体在小鼠眼球生长和近视发展中的作用。
J Neurosci. 2023 Nov 29;43(48):8231-8242. doi: 10.1523/JNEUROSCI.1196-23.2023.
8
Meta-analysis of RNA-Seq datasets highlights novel genes/pathways involved in fat deposition in fat-tail of sheep.RNA测序数据集的荟萃分析揭示了参与绵羊脂肪尾脂肪沉积的新基因/途径。
Front Vet Sci. 2023 May 12;10:1159921. doi: 10.3389/fvets.2023.1159921. eCollection 2023.
9
Exogenous All-Trans Retinoic Acid Induces Myopia and Alters Scleral Biomechanics in Mice.外源性全反式视黄酸诱导小鼠近视并改变巩膜生物力学特性。
Invest Ophthalmol Vis Sci. 2023 May 1;64(5):22. doi: 10.1167/iovs.64.5.22.
10
Association between sleep-wake schedules and myopia among Chinese school-aged children and adolescents: a cross-sectional study.中国学龄儿童和青少年的睡眠-觉醒时间表与近视的关系:一项横断面研究。
BMC Ophthalmol. 2023 Apr 3;23(1):135. doi: 10.1186/s12886-023-02874-9.