Suppr超能文献

阿魏酸钠对免疫性小血管炎中中性粒细胞胞外陷阱-血小板活化介导的内皮功能障碍的影响

Influence of sodium ferulate on neutrophil extracellular traps-platelet activation-mediated endothelial dysfunction in immune small vasculitis.

作者信息

Zhou Xiaoli, Wang Zhuojun, Liao Weixiang, Yin Qianlu, Xiong Chuan, Zheng Yuhang, Peng Wei

机构信息

Department of Peripheral Vascular (Wound Repair), Chongqing Traditional Chinese Medicine Hospital, Chongqing, China.

Department of Graduate School, Guizhou University of Traditional Chinese Medicine, Guiyang, China.

出版信息

Cytojournal. 2024 Dec 27;21:76. doi: 10.25259/Cytojournal_153_2024. eCollection 2024.

Abstract

OBJECTIVE

Anti-neutrophil cytoplasmic antibody (ANCA)-associated vasculitis (AAV) is an autoimmune disease that is challenging to treat. This study aimed to identify the effect of sodium ferulate on endothelial dysfunction mediated by neutrophil extracellular trap (NET)-platelet activation in AAV to provide potential strategies for AAV treatment.

MATERIAL AND METHODS

An animal model of myeloperoxidase (MPO)-AAV passive immune vasculitis was established using anti-MPO immunoglobulin G and Rag2 knockout mice. The efficacy and mechanism of action of sodium ferulate in AAV were explored in cultured and isolated endothelial progenitor cells (EPCs), and messenger ribonucleic acid gene expression, relative protein expression, and protein fluorescence intensity were determined through quantitative polymerase chain reaction, Western blotting, and immunofluorescence, respectively. Serum antibody concentrations were determined by enzyme-linked immunosorbent assay, and flow cytometry was used in determining the expression levels of platelet-selectin (CD62p) and procaspase-activating compound-1 (PAC-1) on the surfaces of the platelets. The EPCs' ultramicroscopic structure was observed through transmission electron microscopy.

RESULTS

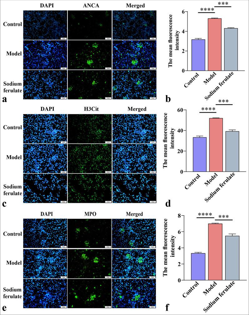
The expression levels of ANCA, histone H3 citrullinated, and MPO protein fluorescence intensity in MPO-AAV mice were inhibited by sodium ferulate, and the expression levels of CD62p and PAC-1 on the cell surface were reduced. The relative expression levels of β-trace protein (β-TG), soluble thrombomodulin, inducible nitric oxide synthase (iNOS), and tumor necrosis factor α decreased. We found that sodium ferulate inhibited NETs' free DNA and mitigated damage in EPCs. In addition, relative expression levels of von Willebrand Factor, β-TG, and iNOS and serum concentrations of PAC-1, β-TG, and iNOS were inhibited.

CONCLUSION

Sodium ferulate can treat AAV by inhibiting NET release and platelet activation and reducing endothelial cell damage.

摘要

目的

抗中性粒细胞胞浆抗体(ANCA)相关血管炎(AAV)是一种治疗具有挑战性的自身免疫性疾病。本研究旨在确定阿魏酸钠对AAV中由中性粒细胞胞外诱捕网(NET)-血小板激活介导的内皮功能障碍的影响,为AAV治疗提供潜在策略。

材料与方法

使用抗髓过氧化物酶(MPO)免疫球蛋白G和Rag2基因敲除小鼠建立MPO-AAV被动免疫性血管炎动物模型。在培养的和分离的内皮祖细胞(EPC)中探索阿魏酸钠在AAV中的疗效和作用机制,分别通过定量聚合酶链反应、蛋白质免疫印迹法和免疫荧光法测定信使核糖核酸基因表达、相关蛋白表达和蛋白荧光强度。通过酶联免疫吸附测定法测定血清抗体浓度,并使用流式细胞术测定血小板表面血小板选择素(CD62p)和前半胱天冬酶激活化合物-1(PAC-1)的表达水平。通过透射电子显微镜观察EPC的超微结构。

结果

阿魏酸钠抑制了MPO-AAV小鼠中ANCA、瓜氨酸化组蛋白H3和MPO蛋白荧光强度的表达水平,并降低了细胞表面CD62p和PAC-1的表达水平。β-血小板球蛋白(β-TG)、可溶性血栓调节蛋白、诱导型一氧化氮合酶(iNOS)和肿瘤坏死因子α的相对表达水平降低。我们发现阿魏酸钠抑制了NETs的游离DNA并减轻了EPC中的损伤。此外,血管性血友病因子、β-TG和iNOS的相对表达水平以及PAC-1、β-TG和iNOS的血清浓度均受到抑制。

结论

阿魏酸钠可通过抑制NET释放和血小板激活以及减少内皮细胞损伤来治疗AAV。

https://cdn.ncbi.nlm.nih.gov/pmc/blobs/597d/11801691/2623fc39eec7/Cytojournal-21-76-g001.jpg

文献AI研究员

20分钟写一篇综述,助力文献阅读效率提升50倍。

立即体验

用中文搜PubMed

大模型驱动的PubMed中文搜索引擎

马上搜索

文档翻译

学术文献翻译模型,支持多种主流文档格式。

立即体验