Suppr超能文献

信号素4D抑制中性粒细胞活化,并参与中性粒细胞介导的自身免疫性血管炎的发病机制。

Semaphorin 4D inhibits neutrophil activation and is involved in the pathogenesis of neutrophil-mediated autoimmune vasculitis.

作者信息

Nishide Masayuki, Nojima Satoshi, Ito Daisuke, Takamatsu Hyota, Koyama Shohei, Kang Sujin, Kimura Tetsuya, Morimoto Keiko, Hosokawa Takashi, Hayama Yoshitomo, Kinehara Yuhei, Kato Yasuhiro, Nakatani Takeshi, Nakanishi Yoshimitsu, Tsuda Takeshi, Park Jeong Hoon, Hirano Toru, Shima Yoshihito, Narazaki Masashi, Morii Eiichi, Kumanogoh Atsushi

机构信息

Department of Respiratory Medicine and Clinical Immunology, Osaka University Graduate School of Medicine, Suita City, Osaka, Japan.

Laboratory of Immunopathology, World Premier International Immunology Frontier Research Center, Suita City, Osaka, Japan.

出版信息

Ann Rheum Dis. 2017 Aug;76(8):1440-1448. doi: 10.1136/annrheumdis-2016-210706. Epub 2017 Apr 17.

Abstract

OBJECTIVES

Inappropriate activation of neutrophils plays a pathological role in antineutrophil cytoplasmic antibody (ANCA)-associated vasculitis (AAV). The aim of this study was to investigate the functions of semaphorin 4D (SEMA4D) in regulation of neutrophil activation, and its involvement in AAV pathogenesis.

METHODS

Serum levels of soluble SEMA4D were evaluated by ELISA. Blood cell-surface expression of membrane SEMA4D was evaluated by flow cytometry. To determine the functional interactions between neutrophil membrane SEMA4D and endothelial plexin B2, wild-type and mice neutrophils were cultured with an endothelial cell line (MS1) stained with SYTOX green, and subjected to neutrophil extracellular trap (NET) formation assays. The efficacy of treating human neutrophils with recombinant plexin B2 was assessed by measuring the kinetic oxidative burst and NET formation assays.

RESULTS

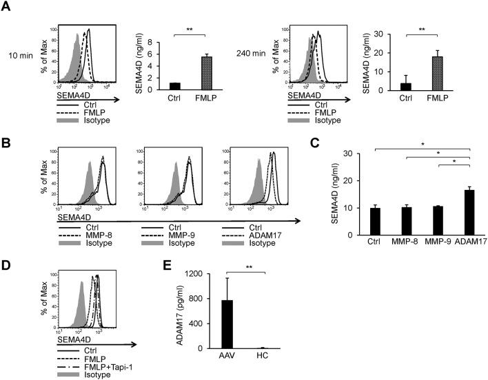
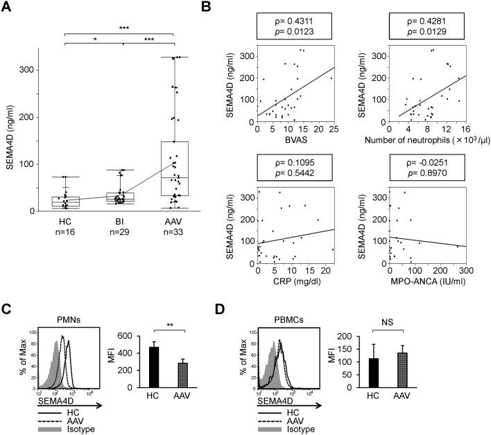
Serum levels of soluble SEMA4D were elevated in patients with AAV and correlated with disease activity scores. Cell-surface expression of SEMA4D was downregulated in neutrophils from patients with AAV, a consequence of proteolytic cleavage of membrane SEMA4D. Soluble SEMA4D exerted pro-inflammatory effects on endothelial cells. Membranous SEMA4D on neutrophils bound to plexin B2 on endothelial cells, and this interaction decreased NET formation. Recombinant plexin B2 suppressed neutrophil Rac1 activation through SEMA4D's intracellular domain, and inhibited pathogen-induced or ANCA-induced oxidative burst and NET formation.

CONCLUSIONS

Neutrophil surface SEMA4D functions as a negative regulator of neutrophil activation. Proteolytic cleavage of SEMA4D as observed in patients with AAV may amplify neutrophil-mediated inflammatory responses. SEMA4D is a promising biomarker and potential therapeutic target for AAV.

摘要

目的

中性粒细胞的不适当激活在抗中性粒细胞胞浆抗体(ANCA)相关血管炎(AAV)中起病理作用。本研究旨在探讨信号素4D(SEMA4D)在调节中性粒细胞激活中的作用及其在AAV发病机制中的参与情况。

方法

采用酶联免疫吸附测定法(ELISA)评估可溶性SEMA4D的血清水平。通过流式细胞术评估膜SEMA4D的血细胞表面表达。为了确定中性粒细胞膜SEMA4D与内皮细胞丛蛋白B2之间的功能相互作用,将野生型和小鼠中性粒细胞与用SYTOX green染色的内皮细胞系(MS1)一起培养,并进行中性粒细胞胞外诱捕网(NET)形成试验。通过测量动力学氧化爆发和NET形成试验来评估用重组丛蛋白B2处理人中性粒细胞的效果。

结果

AAV患者血清中可溶性SEMA4D水平升高,且与疾病活动评分相关。AAV患者中性粒细胞中SEMA4D的细胞表面表达下调,这是膜SEMA4D蛋白水解切割的结果。可溶性SEMA4D对内皮细胞具有促炎作用。中性粒细胞上的膜SEMA4D与内皮细胞上的丛蛋白B2结合,这种相互作用减少了NET的形成。重组丛蛋白B2通过SEMA4D的细胞内结构域抑制中性粒细胞Rac1激活,并抑制病原体诱导或ANCA诱导的氧化爆发和NET形成。

结论

中性粒细胞表面SEMA4D作为中性粒细胞激活的负调节因子发挥作用。在AAV患者中观察到的SEMA4D蛋白水解切割可能会放大中性粒细胞介导的炎症反应。SEMA4D是AAV一个有前景的生物标志物和潜在治疗靶点。

https://cdn.ncbi.nlm.nih.gov/pmc/blobs/bb02/5738596/83934ed18d4a/annrheumdis-2016-210706f01.jpg

文献AI研究员

20分钟写一篇综述,助力文献阅读效率提升50倍。

立即体验

用中文搜PubMed

大模型驱动的PubMed中文搜索引擎

马上搜索

文档翻译

学术文献翻译模型,支持多种主流文档格式。

立即体验