Ibrahim Dalia R, Schwarz Karin, Suiwal Shweta, Maragkou Sofia, Schmitz Frank
Institute of Anatomy, Department of Neuroanatomy, Medical School Homburg, Saarland University, 66421 Homburg, Germany.
Cells. 2025 Jan 30;14(3):206. doi: 10.3390/cells14030206.
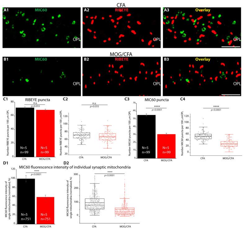
Multiple sclerosis (MS) is an inflammatory autoimmune disease of the central nervous system (CNS) linked to many neurological disabilities. The visual system is frequently impaired in MS. In previous studies, we observed early malfunctions of rod photoreceptor ribbon synapses in the EAE mouse model of MS that included alterations in synaptic vesicle cycling and disturbances of presynaptic Ca homeostasis. Since these presynaptic events are highly energy-demanding, we analyzed whether synaptic mitochondria, which play a major role in synaptic energy metabolism, might be involved at that early stage. Rod photoreceptor presynaptic terminals contain a single large mitochondrion next to the synaptic ribbon. In the present study, we analyzed the expression of functionally relevant mitochondrial proteins (MIC60, ATP5B, COX1, PINK1, DRP1) by high-resolution qualitative and quantitative immunofluorescence microscopy, immunogold electron microscopy and quantitative Western blot experiments. We observed a decreased expression of many functionally relevant proteins in the synaptic mitochondria of EAE photoreceptors at an early stage, suggesting that early mitochondrial dysfunctions play an important role in the early synapse pathology. Interestingly, mitochondria in presynaptic photoreceptor terminals were strongly compromised in early EAE, whereas extra-synaptic mitochondria in photoreceptor inner segments remained unchanged, demonstrating a functional heterogeneity of photoreceptor mitochondria.
多发性硬化症(MS)是一种与许多神经功能障碍相关的中枢神经系统(CNS)炎性自身免疫性疾病。视觉系统在MS中经常受损。在先前的研究中,我们在MS的实验性自身免疫性脑脊髓炎(EAE)小鼠模型中观察到视杆光感受器带状突触的早期功能障碍,包括突触小泡循环的改变和突触前钙稳态的紊乱。由于这些突触前事件需要大量能量,我们分析了在突触能量代谢中起主要作用的突触线粒体是否可能在早期阶段就参与其中。视杆光感受器突触前终末在突触带旁边含有单个大线粒体。在本研究中,我们通过高分辨率定性和定量免疫荧光显微镜、免疫金电子显微镜和定量蛋白质免疫印迹实验分析了功能相关线粒体蛋白(MIC60、ATP5B、COX1、PINK1、DRP1)的表达。我们观察到在早期EAE光感受器的突触线粒体中许多功能相关蛋白的表达降低,这表明早期线粒体功能障碍在早期突触病理中起重要作用。有趣的是,在早期EAE中,突触前光感受器终末的线粒体受到严重损害,而光感受器内段的突触外线粒体保持不变,这表明光感受器线粒体存在功能异质性。