Suppr超能文献

Gst-35 通过 Pmk-1 和 Skr 基因导致溶酶体功能障碍,对秀丽隐杆线虫的健康寿命产生负面影响。

Negative Effect of Gst-35 on the Health Span of Caenorhabditis elegans Through Lysosomal Dysfunction via the Pmk-1 and Skr Genes.

作者信息

Gao Yehui, Zhang Xinyun, Wei Congmin, Lin Hongru, Wu Mengchen, Ma Botian, Jiang Jinyun, Li Shan, Wang Hongbing

机构信息

School of Life Sciences and Technology, Shanghai East Hospital, Institute for Regenerative Medicine, Tongji University, Shanghai, China.

Primary Education College, Shanghai Normal University Tianhua College, Shanghai, China.

出版信息

Aging Cell. 2025 Jun;24(6):e70016. doi: 10.1111/acel.70016. Epub 2025 Feb 13.

Abstract

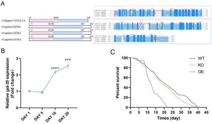
As global life expectancy increases, the focus has shifted from merely extending lifespan to promoting healthy aging. GSTA1, GSTA2, and GSTA3 (GSTA1-3), members of the alpha class of glutathione S-transferases, are involved in diverse biological processes, including metabolism and immune regulation, highlighting their potential influence on human health span and lifespan. In this study, we employed Caenorhabditis elegans as a model organism to investigate the role of gst-35, an ortholog of mammalian GSTA1-3, in healthy aging. Our results demonstrated that gst-35 overexpression has detrimental effects on multiple physiological functions in nematodes. Specifically, gst-35 overexpression significantly reduced lifespan, impaired development and growth, and substantially diminished reproductive capacity, physical fitness, and stress resistance. In contrast, gst-35 knockout partially enhanced physical fitness and stress resistance. Comprehensive RNA-sequencing transcriptome analysis revealed that gst-35 overexpression disrupted metabolic homeostasis and induced lysosomal dysfunction. These effects were mediated through the activation of the pmk-1 signaling pathway and suppression of skr genes, which collectively impaired healthy aging processes. These findings illuminate the complex role of gst-35 in aging and provide valuable insights into the molecular mechanisms underlying healthy aging, offering potential targets for interventions aimed at promoting health span.

摘要

随着全球预期寿命的增加,关注点已从单纯延长寿命转向促进健康衰老。谷胱甘肽S-转移酶α类成员GSTA1、GSTA2和GSTA3(GSTA1-3)参与多种生物过程,包括代谢和免疫调节,凸显了它们对人类健康寿命和寿命的潜在影响。在本研究中,我们以秀丽隐杆线虫作为模式生物,研究哺乳动物GSTA1-3的直系同源基因gst-35在健康衰老中的作用。我们的结果表明,gst-35过表达对线虫的多种生理功能具有有害影响。具体而言,gst-35过表达显著缩短寿命、损害发育和生长,并大幅降低生殖能力、体能和抗应激能力。相比之下,gst-35基因敲除部分增强了体能和抗应激能力。全面的RNA测序转录组分析表明,gst-35过表达破坏了代谢稳态并诱导了溶酶体功能障碍。这些效应是通过激活pmk-1信号通路和抑制skr基因介导的,这些共同损害了健康衰老过程。这些发现阐明了gst-35在衰老中的复杂作用,并为健康衰老的分子机制提供了有价值的见解,为旨在促进健康寿命的干预措施提供了潜在靶点。

https://cdn.ncbi.nlm.nih.gov/pmc/blobs/9d1d/12151881/3b4ead4d561d/ACEL-24-e70016-g002.jpg

文献AI研究员

20分钟写一篇综述,助力文献阅读效率提升50倍。

立即体验

用中文搜PubMed

大模型驱动的PubMed中文搜索引擎

马上搜索

文档翻译

学术文献翻译模型,支持多种主流文档格式。

立即体验