Suppr超能文献

短波长光照射对体重、活动能力、焦虑样行为和细胞因子表达的影响。

Impact of short wavelength light exposure on body weight, mobility, anxiety like behaviour and cytokine expression.

作者信息

Al-Hussaini Heba, Al-Onaizi Mohammed, Abed Bara S, Powner Michael B, Hasan Sonia M, Jeffery Glen

机构信息

Department of Anatomy, College of Medicine, Kuwait University, Kuwait City, Kuwait.

Dasman Diabetes Institute, Kuwait City, Kuwait.

出版信息

Sci Rep. 2025 Feb 18;15(1):5927. doi: 10.1038/s41598-025-89081-2.

Abstract

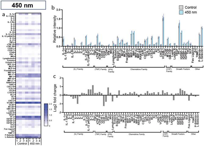
Mitochondria absorb short wavelengths around 420 nm. This is associated with reduced ATP and restricted mobility. The 420-450 nm range is a significant element of LED lighting and computer monitors. Here we expose freely moving mice to 420-450 nm lighting and show rapidly weight gain within a week. This may be due to reduced mitochondrial demand for circulating carbohydrates. Both groups displayed marked shifts in serum cytokines. Open field mobility was examined. The distance travelled was similar between both experimental groups and their controls. However, both experimental groups showed avoidance of central regions consistent with anxiety-like behaviours. This was significant in the 420 nm group whose wavelength exposure is closer to peak mitochondrial absorbance. These data demonstrate the potential hazards of exposure to specific short wavelengths in the visual range now common in the built environment. Data are consistent with a wider literature on systemic problems arising from exposure to short wavelength light.

摘要

线粒体吸收420纳米左右的短波长光。这与ATP减少和活动受限有关。420 - 450纳米范围是LED照明和电脑显示器的一个重要元素。在此,我们将自由活动的小鼠暴露于420 - 450纳米的光照下,结果显示小鼠在一周内体重迅速增加。这可能是由于线粒体对循环碳水化合物的需求减少所致。两组小鼠的血清细胞因子均出现显著变化。我们对旷场活动能力进行了检测。两个实验组及其对照组的行进距离相似。然而,两个实验组均表现出对中央区域的回避,这与焦虑样行为一致。在420纳米组中这种现象尤为显著,该组的波长暴露更接近线粒体吸收峰值。这些数据证明了暴露于建筑环境中常见的特定视觉范围内短波长光的潜在危害。这些数据与关于暴露于短波长光引发全身问题的更广泛文献相一致。

https://cdn.ncbi.nlm.nih.gov/pmc/blobs/1758/11836126/251805b8866c/41598_2025_89081_Figd_HTML.jpg

文献AI研究员

20分钟写一篇综述,助力文献阅读效率提升50倍。

立即体验

用中文搜PubMed

大模型驱动的PubMed中文搜索引擎

马上搜索

文档翻译

学术文献翻译模型,支持多种主流文档格式。

立即体验