• 文献检索
  • 文档翻译
  • 深度研究
  • 学术资讯
  • Suppr Zotero 插件Zotero 插件
  • 邀请有礼
  • 套餐&价格
  • 历史记录
应用&插件
Suppr Zotero 插件Zotero 插件浏览器插件Mac 客户端Windows 客户端微信小程序
定价
高级版会员购买积分包购买API积分包
服务
文献检索文档翻译深度研究API 文档MCP 服务
关于我们
关于 Suppr公司介绍联系我们用户协议隐私条款
关注我们

Suppr 超能文献

核心技术专利:CN118964589B侵权必究
粤ICP备2023148730 号-1Suppr @ 2026

文献检索

告别复杂PubMed语法,用中文像聊天一样搜索,搜遍4000万医学文献。AI智能推荐,让科研检索更轻松。

立即免费搜索

文件翻译

保留排版,准确专业,支持PDF/Word/PPT等文件格式,支持 12+语言互译。

免费翻译文档

深度研究

AI帮你快速写综述,25分钟生成高质量综述,智能提取关键信息,辅助科研写作。

立即免费体验

使用硫胺单磷酸光亲和探针进行化学转录组分析。

Chemotranscriptomic profiling with a thiamine monophosphate photoaffinity probe.

作者信息

Crielaard Stefan, Peters Casper F M, Slivkov Alexandar, van den Homberg Daphne A L, Velema Willem A

机构信息

Institute of Molecules and Materials, Radboud University Heyendaalseweg 135 Nijmegen 6525 AJ The Netherlands

出版信息

Chem Sci. 2025 Feb 11;16(11):4725-4731. doi: 10.1039/d4sc06189f. eCollection 2025 Mar 12.

DOI:10.1039/d4sc06189f
PMID:39968280
原文链接:https://pmc.ncbi.nlm.nih.gov/articles/PMC11831223/
Abstract

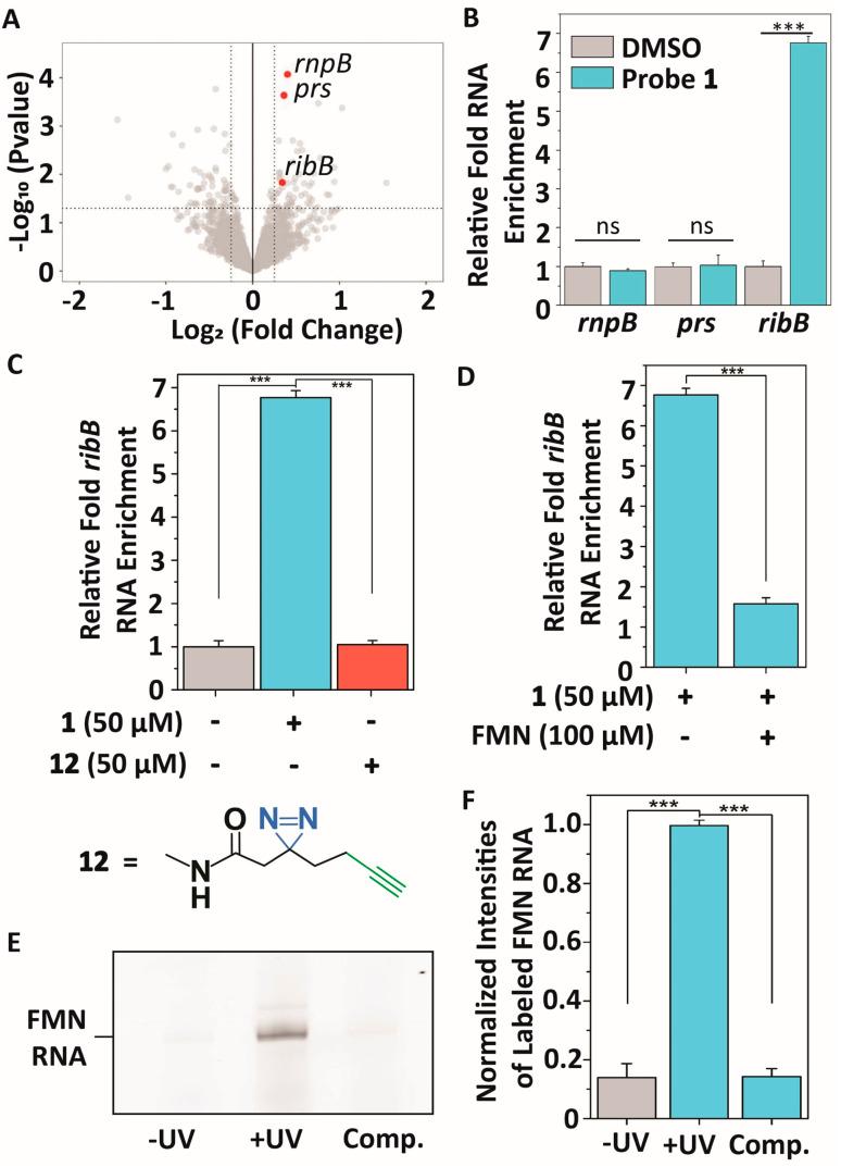
RNA is a multifaceted biomolecule with numerous biological functions and can interact with small molecule metabolites as exemplified by riboswitches. Here, we profile the transcriptome on interactions with the metabolite Thiamine Monophosphate (TMP). We designed and synthesized a photoaffinity probe based on the scaffold of TMP and applied it to chemotranscriptomic profiling. Using next-generation RNA sequencing, several potential interactions between bacterial transcripts and the probe were identified. A remarkable interaction between the TMP probe and the well-characterized Flavin Mononucleotide (FMN) riboswitch was validated by RT-qPCR, and further verified with competition assays. Localization of the photocrosslinked nucleotides using reverse transcription and docking predictions of the probe suggested binding to the riboswitch aptamer. After examining binding of unmodified TMP to the riboswitch using SHAPE, we found selective yet moderate binding interactions, potentially mediated by the phosphate group of TMP. Lastly, TMP appeared to enhance gene expression of a reporter gene that is under riboswitch control, while the natural ligand FMN displayed an inhibitory effect, hinting at a potential biological role of TMP. This work showcases the possibility of chemotranscriptomic profiling to identify new RNA-small molecule interactions.

摘要

RNA是一种具有多种生物学功能的多面性生物分子,并且能够与小分子代谢物相互作用,核糖开关就是一个例子。在此,我们描绘了与代谢物硫胺单磷酸(TMP)相互作用的转录组。我们基于TMP的支架设计并合成了一种光亲和探针,并将其应用于化学转录组分析。使用下一代RNA测序,鉴定了细菌转录本与该探针之间的几种潜在相互作用。通过RT-qPCR验证了TMP探针与特征明确的黄素单核苷酸(FMN)核糖开关之间的显著相互作用,并通过竞争试验进一步验证。使用反转录对光交联核苷酸进行定位以及对该探针进行对接预测表明其与核糖开关适体结合。在用SHAPE检测未修饰的TMP与核糖开关的结合后,我们发现了选择性但适度的结合相互作用,可能由TMP的磷酸基团介导。最后,TMP似乎增强了受核糖开关控制的报告基因的基因表达,而天然配体FMN则显示出抑制作用,这暗示了TMP的潜在生物学作用。这项工作展示了化学转录组分析用于识别新的RNA-小分子相互作用的可能性。

https://cdn.ncbi.nlm.nih.gov/pmc/blobs/385f/11901147/45a27056f227/d4sc06189f-f5.jpg
https://cdn.ncbi.nlm.nih.gov/pmc/blobs/385f/11901147/c0001f5645b6/d4sc06189f-f1.jpg
https://cdn.ncbi.nlm.nih.gov/pmc/blobs/385f/11901147/80178ca56752/d4sc06189f-f2.jpg
https://cdn.ncbi.nlm.nih.gov/pmc/blobs/385f/11901147/e67e774b5900/d4sc06189f-f3.jpg
https://cdn.ncbi.nlm.nih.gov/pmc/blobs/385f/11901147/773b4bbc6c3a/d4sc06189f-f4.jpg
https://cdn.ncbi.nlm.nih.gov/pmc/blobs/385f/11901147/45a27056f227/d4sc06189f-f5.jpg
https://cdn.ncbi.nlm.nih.gov/pmc/blobs/385f/11901147/c0001f5645b6/d4sc06189f-f1.jpg
https://cdn.ncbi.nlm.nih.gov/pmc/blobs/385f/11901147/80178ca56752/d4sc06189f-f2.jpg
https://cdn.ncbi.nlm.nih.gov/pmc/blobs/385f/11901147/e67e774b5900/d4sc06189f-f3.jpg
https://cdn.ncbi.nlm.nih.gov/pmc/blobs/385f/11901147/773b4bbc6c3a/d4sc06189f-f4.jpg
https://cdn.ncbi.nlm.nih.gov/pmc/blobs/385f/11901147/45a27056f227/d4sc06189f-f5.jpg

相似文献

1
Chemotranscriptomic profiling with a thiamine monophosphate photoaffinity probe.使用硫胺单磷酸光亲和探针进行化学转录组分析。
Chem Sci. 2025 Feb 11;16(11):4725-4731. doi: 10.1039/d4sc06189f. eCollection 2025 Mar 12.
2
Affinity-Based Profiling of the Flavin Mononucleotide Riboswitch.基于亲和性的黄素单核苷酸核糖开关分析。
J Am Chem Soc. 2022 Jun 15;144(23):10462-10470. doi: 10.1021/jacs.2c02685. Epub 2022 Jun 6.
3
Phosphate-group recognition by the aptamer domain of the thiamine pyrophosphate sensing riboswitch.硫胺素焦磷酸感应核糖开关的适体结构域对磷酸基团的识别。
Chembiochem. 2006 Sep;7(9):1451-6. doi: 10.1002/cbic.200600151.
4
The riboswitch senses flavin mononucleotide within a defined transcriptional window.该核糖开关在一个特定的转录窗口中感应黄素单核苷酸。
RNA. 2024 Nov 18;30(12):1660-1673. doi: 10.1261/rna.080074.124.
5
Atomic resolution mechanistic studies of ribocil: A highly selective unnatural ligand mimic of the E. coli FMN riboswitch.核黄素类似物核糖嘧啶的原子分辨率机制研究:一种对大肠杆菌FMN核糖开关具有高度选择性的非天然配体模拟物。
RNA Biol. 2016 Oct 2;13(10):946-954. doi: 10.1080/15476286.2016.1216304. Epub 2016 Aug 2.
6
Tuning riboswitch-mediated gene regulation by rational control of aptamer ligand binding properties.通过合理控制适体配体结合特性来调整核糖开关介导的基因调控。
Angew Chem Int Ed Engl. 2015 Jan 12;54(3):905-9. doi: 10.1002/anie.201407385. Epub 2014 Dec 2.
7
Roseoflavin is a natural antibacterial compound that binds to FMN riboswitches and regulates gene expression.玫瑰黄素是一种天然的抗菌化合物,它与 FMN 核糖开关结合并调节基因表达。
RNA Biol. 2009 Apr-Jun;6(2):187-94. doi: 10.4161/rna.6.2.7727. Epub 2009 Apr 30.
8
Structural insights into the interactions of flavin mononucleotide (FMN) and riboflavin with FMN riboswitch: a molecular dynamics simulation study.黄素单核苷酸(FMN)与 FMN 核糖开关相互作用的结构见解:分子动力学模拟研究。
J Biomol Struct Dyn. 2020 Aug;38(13):3856-3866. doi: 10.1080/07391102.2019.1665587. Epub 2019 Sep 15.
9
A chemical probe based on the PreQ metabolite enables transcriptome-wide mapping of binding sites.基于 PreQ 代谢物的化学探针可实现全转录组结合位点的图谱绘制。
Nat Commun. 2021 Oct 6;12(1):5856. doi: 10.1038/s41467-021-25973-x.
10
Bacterial flavin mononucleotide riboswitches as targets for flavin analogs.作为黄素类似物作用靶点的细菌黄素单核苷酸核糖开关
Methods Mol Biol. 2014;1103:165-76. doi: 10.1007/978-1-62703-730-3_13.

引用本文的文献

1
SHAPE-based chemical probes for studying preQ-RNA interactions in living bacteria.用于研究活细菌中preQ-RNA相互作用的基于SHAPE的化学探针。
bioRxiv. 2025 Jul 21:2025.07.21.665968. doi: 10.1101/2025.07.21.665968.

本文引用的文献

1
Protocol for transcriptome-wide mapping of small-molecule RNA-binding sites in live cells.在活细胞中进行全转录组范围的小分子 RNA 结合位点作图的方案。
STAR Protoc. 2024 Sep 20;5(3):103271. doi: 10.1016/j.xpro.2024.103271. Epub 2024 Aug 21.
2
Fluorescent riboswitch-controlled biosensors for the genome scale analysis of metabolic pathways.荧光核糖开关控制的生物传感器用于代谢途径的全基因组分析。
Sci Rep. 2024 May 31;14(1):12555. doi: 10.1038/s41598-024-61980-w.
3
Pervasive transcriptome interactions of protein-targeted drugs.蛋白质靶向药物的全基因组转录组相互作用。
Nat Chem. 2023 Oct;15(10):1374-1383. doi: 10.1038/s41557-023-01309-8. Epub 2023 Aug 31.
4
The importance of thiamine (vitamin B1) in humans.硫胺素(维生素 B1)对人体的重要性。
Biosci Rep. 2023 Oct 31;43(10). doi: 10.1042/BSR20230374.
5
Programming inactive RNA-binding small molecules into bioactive degraders.将无活性的 RNA 结合小分子编程为生物活性降解物。
Nature. 2023 Jun;618(7963):169-179. doi: 10.1038/s41586-023-06091-8. Epub 2023 May 24.
6
Long non-coding RNAs: definitions, functions, challenges and recommendations.长非编码 RNA:定义、功能、挑战与建议。
Nat Rev Mol Cell Biol. 2023 Jun;24(6):430-447. doi: 10.1038/s41580-022-00566-8. Epub 2023 Jan 3.
7
Probing the dynamic RNA structurome and its functions.探究动态 RNA 结构组及其功能。
Nat Rev Genet. 2023 Mar;24(3):178-196. doi: 10.1038/s41576-022-00546-w. Epub 2022 Nov 8.
8
Discovering riboswitches: the past and the future.发现核糖开关:过去与未来。
Trends Biochem Sci. 2023 Feb;48(2):119-141. doi: 10.1016/j.tibs.2022.08.009. Epub 2022 Sep 20.
9
Targeting RNA structures with small molecules.小分子靶向 RNA 结构。
Nat Rev Drug Discov. 2022 Oct;21(10):736-762. doi: 10.1038/s41573-022-00521-4. Epub 2022 Aug 8.
10
..
J Am Chem Soc. 2022 Jul 6;144(26):11620-11625. doi: 10.1021/jacs.2c01929. Epub 2022 Jun 23.