Suppr超能文献

马来西亚医疗工作者中马来语版 PSC - 12 量表的效度和信度

Validity and reliability of the Malay version of the PSC-12 scale among healthcare workers in Malaysia.

作者信息

Abu Bakar Norhasliza, Bulgiba Awang, Isahak Marzuki

机构信息

University Putra Malaysia, Serdang, Malaysia.

Academy of Sciences Malaysia, Kuala Lumpur, Malaysia.

出版信息

PLoS One. 2025 Feb 20;20(2):e0317744. doi: 10.1371/journal.pone.0317744. eCollection 2025.

Abstract

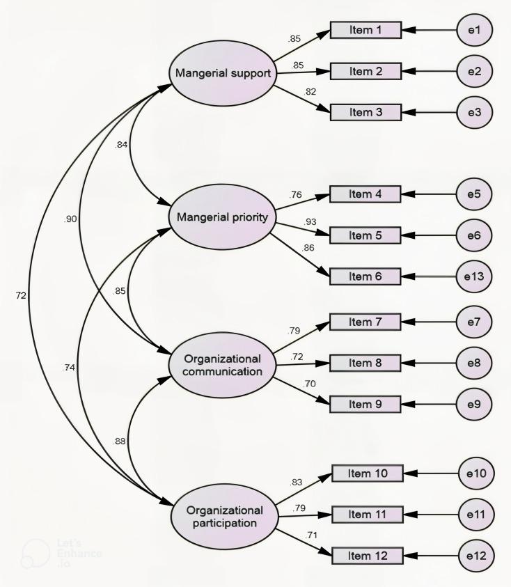
The prime instrument used to measure Psychosocial Safety Climate (PSC) at the workplace is the PSC-12 scale questionnaire, which has been widely used by researchers worldwide. We set out to translate the PSC-12 scale into Malay and validate it among Malaysian healthcare workers, the first time this has ever been attempted. We carried out a cross-sectional study among 250 healthcare workers from 3 government health clinics and 15 identified clinical work units in a public hospital in the Klang Valley area, Malaysia. The English version of the PSC-12 scale was translated into the Malay language (Bahasa Malaysia) and back into English to check for content accuracy and validity. Psychometric properties of the questionnaire were assessed for internal consistency (Cronbach's alpha coefficient), temporal stability for test-retest reliability (intra-class correlation) and construct validity (confirmatory factor analysis). The translated questionnaire had a persistently high content validity-index (CV-I) of 0.916. The hypothesised four-factor-structure model displayed high goodness of fit indices (RMSEA = 0.081, SRMR = 0.032, GFI = 0.919, AGFI = 0.869, CFI = 0.961, and TLI = 0.946), demonstrating good questionnaire construct validity. Each item subscale in the PSC-12 scale showed satisfactory internal consistency with Cronbach's alpha (α) coefficient between 0.895 to 0.921. There was satisfactory temporal stability and test-retest reliability with ICC (2,1) for scores of 0.954 (total item score), 0.897 (Domain 1 score), 0.910 (Domain 2 score), 0.807 (Domain 3 score) and 0.806 (Domain 4 score) over the two-week interval. The Malay version of the PSC-12 scale is a valid and reliable instrument for use among healthcare workers in Malaysia as evidenced by its satisfactory psychometric measure and construct structure properties.

摘要

用于衡量工作场所心理社会安全氛围(PSC)的主要工具是PSC - 12量表问卷,该问卷已被全球各地的研究人员广泛使用。我们着手将PSC - 12量表翻译成马来语,并在马来西亚医护人员中进行验证,这是首次尝试这样做。我们对马来西亚巴生谷地区3家政府健康诊所和1家公立医院中15个确定的临床工作单位的250名医护人员进行了一项横断面研究。PSC - 12量表的英文版本被翻译成马来语(马来西亚语),然后再翻译回英语以检查内容的准确性和有效性。通过内部一致性(克朗巴哈α系数)、重测信度的时间稳定性(组内相关)和结构效度(验证性因素分析)来评估问卷的心理测量特性。翻译后的问卷具有持续较高的内容效度指数(CV - I),为0.916。假设的四因素结构模型显示出较高的拟合优度指标(RMSEA = 0.081,SRMR = 0.032,GFI = 0.919,AGFI = 0.869,CFI = 0.96),表明问卷具有良好的结构效度。PSC - 12量表中的每个项目子量表都显示出令人满意的内部一致性,克朗巴哈α(α)系数在0.895至0.921之间。在两周的时间间隔内,总项目得分的ICC(2,1)为0.9(总分),0.897(领域1得分),0.910(领域2得分),0.807(领域3得分)和0.806(领域4得分),具有令人满意的时间稳定性和重测信度。PSC - 12量表的马来语版本是一种有效且可靠的工具,可用于马来西亚的医护人员,其令人满意的心理测量指标和结构特性证明了这一点。

https://cdn.ncbi.nlm.nih.gov/pmc/blobs/e6e6/11841890/dce1f1c522d4/pone.0317744.g001.jpg

文献AI研究员

20分钟写一篇综述,助力文献阅读效率提升50倍。

立即体验

用中文搜PubMed

大模型驱动的PubMed中文搜索引擎

马上搜索

文档翻译

学术文献翻译模型,支持多种主流文档格式。

立即体验