Suppr超能文献

伴有APC/BRCA2种系双杂合性的新发家族性腺瘤性息肉病:一例报告及文献复习

De novo familial adenomatous polyposis with germline double heterozygosity of APC/BRCA2: a case report and literature review.

作者信息

Zhang Tian-Qi, Cai Ji-Dong, Li Cong, Xu Yun, Xu Ye

机构信息

Department of Pathology, Fudan University Shanghai Cancer Center, Shanghai, China.

Department of Endoscopy, Fudan University Shanghai Cancer Center, Shanghai, China.

出版信息

Hered Cancer Clin Pract. 2025 Feb 21;23(1):6. doi: 10.1186/s13053-025-00306-x.

Abstract

BACKGROUND

The widespread application of colonoscopy screening and genetic testing in colorectal cancer (CRC) treatment has led to the identification of a subset of familial adenomatous polyposis (FAP) patients who lack a family history of the disease but harbor germline gene mutations. Moreover, distinct genotypes may be associated with varied clinical presentations and therapeutic options. This case report describes a male patient with de novo FAP who harbored germline double heterozygosity (GDH) for APC and BRCA2 mutations. The patient underwent total colectomy, and genetic testing enabled personalized surveillance and management strategies for his family members.

CASE PRESENTATION

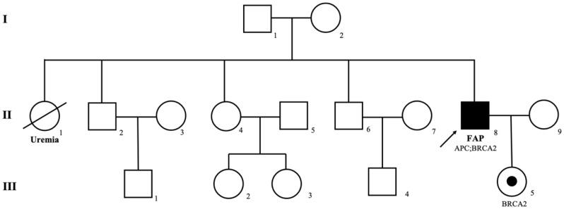
A 43-year-old male with no family history of cancer presented to the outpatient clinic of the Colorectal Surgery Department with complaints of constipation and hematochezia. Colonoscopy revealed hundreds of polyps throughout the colon and a rectal adenocarcinoma located 5 cm from the anal verge. Gastroduodenal endoscopy did not detect any upper gastrointestinal adenomas. The patient underwent laparoscopic total colectomy with abdominoperineal resection of the rectum and end ileostomy. With the consent of the patient and his family, genetic testing was performed. The index patient was found to carry an APC splicing site mutation (exon 15: c.1744-1G > A) and a BRCA2 missense mutation (exon 17: c.7976G > A: p.R2659K). His daughter was found to have inherited the same germline BRCA2 variant. Additionally, the rectal cancer exhibited proficient DNA mismatch repair (pMMR) status, ERBB2 copy number amplification, and a missense mutation, while the KRAS, NRAS, and BRAF genes were wild-type. Based on the genetic testing results and clinical manifestations, the index patient was diagnosed with familial adenomatous polyposis (FAP) and rectal cancer. Personalized surveillance and management strategies were implemented for the patient and his family, focusing on the risks of extra-colonic diseases and potential malignancies in the prostate, pancreas, breast, and ovaries.

CONCLUSION

De novo FAP with double germline mutations in APC and BRCA2, along with somatic ERBB2 mutations, is exceptionally rare among hereditary cancer cases. With the rapid advancements in genomics, the detection of multiple gene variants in individuals or families has become increasingly common. Additionally, the application of artificial intelligence (AI) in medical research may provide powerful tools for genetic analysis and clinical decision-making. Consequently, a comprehensive evaluation of family history, a deep understanding of hereditary cancer syndromes, and precise interpretation of genetic mutations are essential for personalized clinical management in the era of precision medicine. However, these tasks pose significant challenges for clinicians and genetic counselors alike.

摘要

背景

结肠镜检查筛查和基因检测在结直肠癌(CRC)治疗中的广泛应用,已导致识别出一部分家族性腺瘤性息肉病(FAP)患者,他们虽无该病家族史,但携带种系基因突变。此外,不同的基因型可能与不同的临床表现和治疗选择相关。本病例报告描述了一名患有新发FAP的男性患者,其携带APC和BRCA2基因突变的种系双杂合性(GDH)。该患者接受了全结肠切除术,基因检测为其家庭成员制定了个性化的监测和管理策略。

病例介绍

一名43岁无癌症家族史的男性因便秘和便血就诊于结直肠外科门诊。结肠镜检查发现整个结肠有数百个息肉,距肛门边缘5厘米处有直肠腺癌。胃十二指肠内镜检查未发现任何上消化道腺瘤。该患者接受了腹腔镜全结肠切除术及直肠腹会阴切除术和末端回肠造口术。在患者及其家属同意下进行了基因检测。索引患者被发现携带APC剪接位点突变(外显子15:c.1744 - 1G>A)和BRCA2错义突变(外显子17:c.7976G>A:p.R2659K)。他的女儿被发现继承了相同的种系BRCA2变异。此外,直肠癌表现为DNA错配修复功能正常(pMMR)状态、ERBB2拷贝数扩增和一个错义突变,而KRAS、NRAS和BRAF基因是野生型。根据基因检测结果和临床表现,索引患者被诊断为家族性腺瘤性息肉病(FAP)和直肠癌。为患者及其家属实施了个性化的监测和管理策略,重点关注结肠外疾病以及前列腺、胰腺、乳腺和卵巢潜在恶性肿瘤的风险。

结论

在遗传性癌症病例中,APC和BRCA2具有种系双突变以及体细胞ERBB2突变的新发FAP极为罕见。随着基因组学的快速发展,在个体或家族中检测多种基因变异变得越来越普遍。此外,人工智能(AI)在医学研究中的应用可能为基因分析和临床决策提供强大工具。因此,在精准医学时代,全面评估家族史、深入了解遗传性癌症综合征以及精确解读基因突变对于个性化临床管理至关重要。然而,这些任务对临床医生和遗传咨询师而言都构成了重大挑战。

https://cdn.ncbi.nlm.nih.gov/pmc/blobs/a442/11843810/c45d0c035227/13053_2025_306_Fig1_HTML.jpg

文献AI研究员

20分钟写一篇综述,助力文献阅读效率提升50倍。

立即体验

用中文搜PubMed

大模型驱动的PubMed中文搜索引擎

马上搜索

文档翻译

学术文献翻译模型,支持多种主流文档格式。

立即体验