• 文献检索
  • 文档翻译
  • 深度研究
  • 学术资讯
  • Suppr Zotero 插件Zotero 插件
  • 邀请有礼
  • 套餐&价格
  • 历史记录
应用&插件
Suppr Zotero 插件Zotero 插件浏览器插件Mac 客户端Windows 客户端微信小程序
定价
高级版会员购买积分包购买API积分包
服务
文献检索文档翻译深度研究API 文档MCP 服务
关于我们
关于 Suppr公司介绍联系我们用户协议隐私条款
关注我们

Suppr 超能文献

核心技术专利:CN118964589B侵权必究
粤ICP备2023148730 号-1Suppr @ 2026

文献检索

告别复杂PubMed语法,用中文像聊天一样搜索,搜遍4000万医学文献。AI智能推荐,让科研检索更轻松。

立即免费搜索

文件翻译

保留排版,准确专业,支持PDF/Word/PPT等文件格式,支持 12+语言互译。

免费翻译文档

深度研究

AI帮你快速写综述,25分钟生成高质量综述,智能提取关键信息,辅助科研写作。

立即免费体验

代谢组学和转录组学分析揭示了‘新梨7号’梨成熟果实果皮颜色变化的潜在因素。

Metabolomic and Transcriptomic Analyses Reveal the Factors Underlying Mature Fruit Pericarp Color Variations in the 'Xinli No. 7' Pear ().

作者信息

Wang Yi, Lu Can, Yan Pan, An Shijie, Ma Ling, Zheng Qiangqing, Deng Yonghui, Chen Qiling

机构信息

Xinjiang Production and Construction Corps, Key Laboratory of Korla Fragrant Pear Germplasm Innovation and Quality Improvement and Efficiency Increment, Tiemenguan Experimental Station, Xinjiang Academy of Agricultural and Reclamation Sciences, Tiemenguan 841000, China.

College of Horticulture and Landscape Architecture, Zhongkai University of Agriculture and Engineering, Guangzhou 510225, China.

出版信息

Metabolites. 2025 Jan 30;15(2):81. doi: 10.3390/metabo15020081.

DOI:10.3390/metabo15020081
PMID:39997706
原文链接:https://pmc.ncbi.nlm.nih.gov/articles/PMC11857639/
Abstract

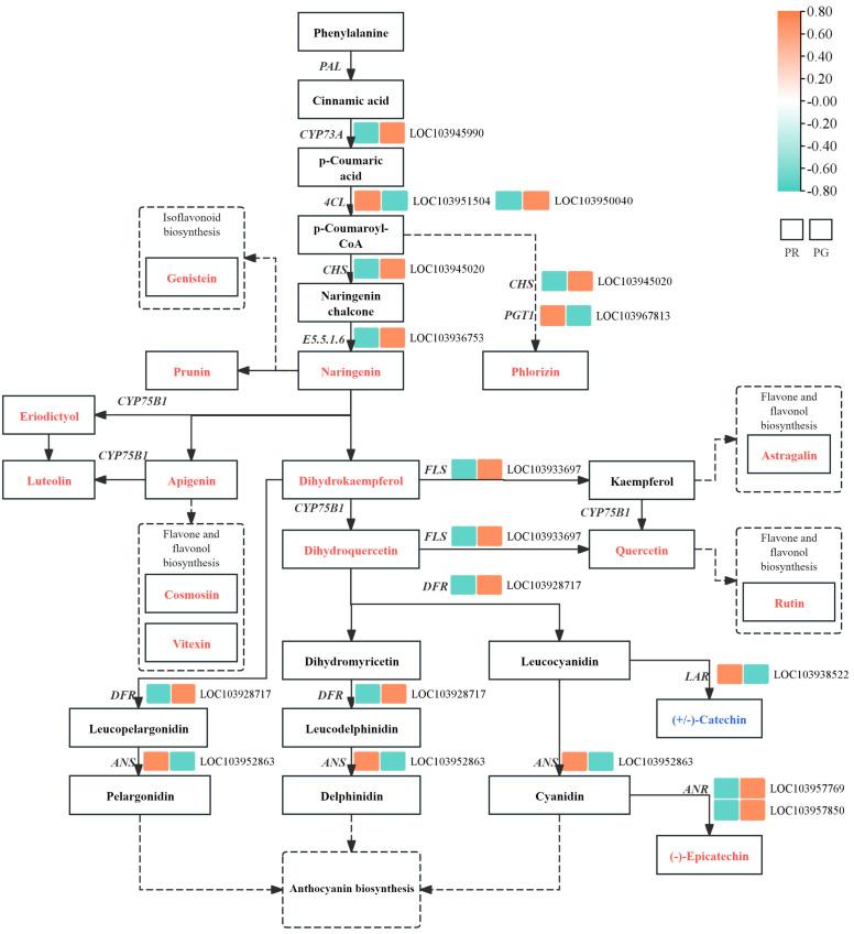
: The 'Xinli No. 7' pear is a new pear variety with the advantages of early ripening, high quality, high storage resistance, and a long shelf life. Peel color is an important appearance-related trait and an important indicator of fruit quality and commercial value. : In this study, we investigated the polyphenol compound biosynthesis metabolic pathway in the fruit pericarp of 'Xinli No. 7' pear using metabolomic and transcriptomic approaches, and qRT-PCR was used for the relative expression analysis of 21 DEGs associated with flavonoid biosynthesis. : A total of 128 phenolic compounds were identified, along with 1850 differently expressed genes (DEGs) in peels of different colors. Caftaric acid, apigenin, astragalin, phlorizin, prunin, taxifolin, rutin, naringenin, and their derivatives were abundant in the peel of 'Xinli No. 7' pear. An integrated analysis of transcriptomic and metabolomic data revealed that one PGT1, one LAR, two ANS, three 4CL, one CHS, one DFR, and one CHI gene involved in flavonoid biosynthesis exhibited markedly different expression levels in the fruit pericarp of 'Xinli No. 7' pear. Metabolic profiling of pear skin led to the identification of polyphenol substances involved in the flavonoid biosynthetic process and revealed 16 flavonoid compounds with high accumulation in pear fruit with red skin (PR). Notably, (25), (18), (15), (15), (15), and (2) may also contribute to the accumulation of flavonoid metabolites and the biosynthesis of anthocyanins in the peel of 'Xinli No. 7'. : Therefore, our results demonstrate the key role of phenolic compounds and candidate transcription factors involved in the peel color formation of 'Xinli No. 7' pear fruit.

摘要

“新梨7号”梨是一个早熟、优质、耐贮藏且货架期长的梨新品种。果皮颜色是一个与外观相关的重要性状,也是果实品质和商业价值的重要指标。在本研究中,我们采用代谢组学和转录组学方法研究了“新梨7号”梨果实果皮中的多酚化合物生物合成代谢途径,并利用qRT-PCR对21个与类黄酮生物合成相关的差异表达基因(DEGs)进行了相对表达分析。共鉴定出128种酚类化合物,以及不同颜色果皮中的1850个差异表达基因(DEGs)。咖啡酸、芹菜素、黄芪甲苷、根皮苷、樱草苷、紫杉叶素、芦丁、柚皮素及其衍生物在“新梨7号”梨的果皮中含量丰富。转录组学和代谢组学数据的综合分析表明,参与类黄酮生物合成的一个PGT1、一个LAR、两个ANS、三个4CL、一个CHS、一个DFR和一个CHI基因在“新梨7号”梨果实果皮中的表达水平存在显著差异。梨皮的代谢谱分析鉴定出了参与类黄酮生物合成过程的多酚物质,并揭示了16种在红皮梨果实中高度积累的类黄酮化合物。值得注意的是,(25)、(18)、(15)、(15)、(15)和(2)也可能有助于“新梨7号”果皮中类黄酮代谢产物的积累和花青素的生物合成。因此,我们的结果证明了酚类化合物和候选转录因子在“新梨7号”梨果实果皮颜色形成中的关键作用。

https://cdn.ncbi.nlm.nih.gov/pmc/blobs/673e/11857639/a1e787d2a0d1/metabolites-15-00081-g008.jpg
https://cdn.ncbi.nlm.nih.gov/pmc/blobs/673e/11857639/54d208c1b5fb/metabolites-15-00081-g001.jpg
https://cdn.ncbi.nlm.nih.gov/pmc/blobs/673e/11857639/5dd7be2206d7/metabolites-15-00081-g002a.jpg
https://cdn.ncbi.nlm.nih.gov/pmc/blobs/673e/11857639/905987754a02/metabolites-15-00081-g003.jpg
https://cdn.ncbi.nlm.nih.gov/pmc/blobs/673e/11857639/d01cb596e0b6/metabolites-15-00081-g004.jpg
https://cdn.ncbi.nlm.nih.gov/pmc/blobs/673e/11857639/c7bd12f00ce3/metabolites-15-00081-g005a.jpg
https://cdn.ncbi.nlm.nih.gov/pmc/blobs/673e/11857639/12bd53b2e764/metabolites-15-00081-g006.jpg
https://cdn.ncbi.nlm.nih.gov/pmc/blobs/673e/11857639/2ad2d0e9050f/metabolites-15-00081-g007.jpg
https://cdn.ncbi.nlm.nih.gov/pmc/blobs/673e/11857639/a1e787d2a0d1/metabolites-15-00081-g008.jpg
https://cdn.ncbi.nlm.nih.gov/pmc/blobs/673e/11857639/54d208c1b5fb/metabolites-15-00081-g001.jpg
https://cdn.ncbi.nlm.nih.gov/pmc/blobs/673e/11857639/5dd7be2206d7/metabolites-15-00081-g002a.jpg
https://cdn.ncbi.nlm.nih.gov/pmc/blobs/673e/11857639/905987754a02/metabolites-15-00081-g003.jpg
https://cdn.ncbi.nlm.nih.gov/pmc/blobs/673e/11857639/d01cb596e0b6/metabolites-15-00081-g004.jpg
https://cdn.ncbi.nlm.nih.gov/pmc/blobs/673e/11857639/c7bd12f00ce3/metabolites-15-00081-g005a.jpg
https://cdn.ncbi.nlm.nih.gov/pmc/blobs/673e/11857639/12bd53b2e764/metabolites-15-00081-g006.jpg
https://cdn.ncbi.nlm.nih.gov/pmc/blobs/673e/11857639/2ad2d0e9050f/metabolites-15-00081-g007.jpg
https://cdn.ncbi.nlm.nih.gov/pmc/blobs/673e/11857639/a1e787d2a0d1/metabolites-15-00081-g008.jpg

相似文献

1
Metabolomic and Transcriptomic Analyses Reveal the Factors Underlying Mature Fruit Pericarp Color Variations in the 'Xinli No. 7' Pear ().代谢组学和转录组学分析揭示了‘新梨7号’梨成熟果实果皮颜色变化的潜在因素。
Metabolites. 2025 Jan 30;15(2):81. doi: 10.3390/metabo15020081.
2
Transcriptome profiling reveals differential gene expression in proanthocyanidin biosynthesis associated with red/green skin color mutant of pear (Pyrus communis L.).转录组分析揭示了与梨(Pyrus communis L.)红/绿皮颜色突变体原花青素生物合成相关的基因差异表达。
Front Plant Sci. 2015 Sep 30;6:795. doi: 10.3389/fpls.2015.00795. eCollection 2015.
3
A Combined Metabolome and Transcriptome Reveals the Lignin Metabolic Pathway during the Developmental Stages of Peel Coloration in the 'Xinyu' Pear.《‘新余’梨果皮颜色发育阶段的代谢组学和转录组学联合分析揭示木质素代谢途径》
Int J Mol Sci. 2024 Jul 8;25(13):7481. doi: 10.3390/ijms25137481.
4
Preharvest application of prohydrojasmon affects color development, phenolic metabolism, and pigment-related gene expression in red pear (Pyrus ussuriensis).采前施用茉莉酸原(prohydrojasmon)影响红梨(Pyrus ussuriensis)果实颜色发育、酚类代谢和与色素相关基因的表达。
J Sci Food Agric. 2020 Oct;100(13):4766-4775. doi: 10.1002/jsfa.10535. Epub 2020 Jul 13.
5
Differences in Anthocyanin Accumulation Patterns and Related Gene Expression in Two Varieties of Red Pear.两个红梨品种花青素积累模式及相关基因表达的差异
Plants (Basel). 2021 Mar 25;10(4):626. doi: 10.3390/plants10040626.
6
PbRVE6 Promotes Anthocyanins Accumulation in Pear Fruit Peel by Regulating Key Biosynthetic Genes.PbRVE6 通过调控关键生物合成基因促进梨果皮花青苷积累。
Physiol Plant. 2024 Nov-Dec;176(6):e14597. doi: 10.1111/ppl.14597.
7
Transcriptomic and Gas Chromatography-Mass Spectrometry Metabolomic Profiling Analysis of the Epidermis Provides Insights into Cuticular Wax Regulation in Developing 'Yuluxiang' Pear Fruit.转录组和气相色谱-质谱代谢组学分析表皮为‘玉露香’梨果实发育过程中角质层蜡质的调控提供了新见解。
J Agric Food Chem. 2019 Jul 31;67(30):8319-8331. doi: 10.1021/acs.jafc.9b01899. Epub 2019 Jul 19.
8
Different biosynthesis patterns among flavonoid 3-glycosides with distinct effects on accumulation of other flavonoid metabolites in pears (Pyrus bretschneideri Rehd.).梨(Pyrus bretschneideri Rehd.)中黄酮3-糖苷的不同生物合成模式对其他黄酮类代谢产物积累具有不同影响。
PLoS One. 2014 Mar 17;9(3):e91945. doi: 10.1371/journal.pone.0091945. eCollection 2014.
9
Ethylene response factors Pp4ERF24 and Pp12ERF96 regulate blue light-induced anthocyanin biosynthesis in 'Red Zaosu' pear fruits by interacting with MYB114.乙烯反应因子 Pp4ERF24 和 Pp12ERF96 通过与 MYB114 互作调控‘红早酥’梨果实中蓝光诱导的花青苷合成。
Plant Mol Biol. 2019 Jan;99(1-2):67-78. doi: 10.1007/s11103-018-0802-1. Epub 2018 Dec 11.
10
Integration of transcriptomic and metabolomic analysis reveals light-regulated anthocyanin accumulation in the peel of 'Yinhongli' plum.转录组学和代谢组学分析相结合揭示了光调控‘银红李’李果皮中花青素的积累
BMC Plant Biol. 2025 Mar 27;25(1):391. doi: 10.1186/s12870-025-06414-z.

本文引用的文献

1
Metabolomics approach for phenolic compounds profiling of soursop (Annona muricata L.) fruit during postharvest storage.代谢组学方法分析菠萝蜜(Annona muricata L.)果实采后贮藏过程中酚类化合物的变化。
Metabolomics. 2024 Feb 25;20(2):26. doi: 10.1007/s11306-024-02093-3.
2
Advances in membrane-tethered NAC transcription factors in plants.植物中膜锚定 NAC 转录因子的研究进展。
Plant Sci. 2024 May;342:112034. doi: 10.1016/j.plantsci.2024.112034. Epub 2024 Feb 15.
3
Uncovering nutritional metabolites and candidate genes involved in flavonoid metabolism in Houttuynia cordata through combined metabolomic and transcriptomic analyses.
通过联合代谢组学和转录组学分析揭示鱼腥草中参与类黄酮代谢的营养代谢物和候选基因。
Plant Physiol Biochem. 2023 Oct;203:108059. doi: 10.1016/j.plaphy.2023.108059. Epub 2023 Sep 27.
4
Metabolomics study of flavonoids in of different origins by UPLC-MS/MS.采用 UPLC-MS/MS 法对不同来源 中的类黄酮进行代谢组学研究。
PeerJ. 2022 Dec 19;10:e14580. doi: 10.7717/peerj.14580. eCollection 2022.
5
Plant flavonoids: Classification, distribution, biosynthesis, and antioxidant activity.植物类黄酮:分类、分布、生物合成及抗氧化活性。
Food Chem. 2022 Jul 30;383:132531. doi: 10.1016/j.foodchem.2022.132531. Epub 2022 Feb 23.
6
PbWRKY75 promotes anthocyanin synthesis by activating PbDFR, PbUFGT, and PbMYB10b in pear.PbWRKY75 通过激活梨中的 PbDFR、PbUFGT 和 PbMYB10b 促进花色苷的合成。
Physiol Plant. 2021 Dec;173(4):1841-1849. doi: 10.1111/ppl.13525. Epub 2021 Sep 16.
7
Unraveling the Regulatory Mechanism of Color Diversity in Petals by Integrative Transcriptome and Metabolome Analysis.通过整合转录组和代谢组分析揭示花瓣颜色多样性的调控机制
Front Plant Sci. 2021 Jun 11;12:685136. doi: 10.3389/fpls.2021.685136. eCollection 2021.
8
Differences in Anthocyanin Accumulation Patterns and Related Gene Expression in Two Varieties of Red Pear.两个红梨品种花青素积累模式及相关基因表达的差异
Plants (Basel). 2021 Mar 25;10(4):626. doi: 10.3390/plants10040626.
9
Integrated Transcriptomic and Metabolomic analysis reveals a transcriptional regulation network for the biosynthesis of carotenoids and flavonoids in 'Cara cara' navel Orange.综合转录组学和代谢组学分析揭示了‘Cara cara’脐橙类胡萝卜素和类黄酮生物合成的转录调控网络。
BMC Plant Biol. 2021 Jan 7;21(1):29. doi: 10.1186/s12870-020-02808-3.
10
Plant Phenolics: Bioavailability as a Key Determinant of Their Potential Health-Promoting Applications.植物酚类化合物:生物利用度作为其潜在健康促进应用的关键决定因素。
Antioxidants (Basel). 2020 Dec 12;9(12):1263. doi: 10.3390/antiox9121263.