Suppr超能文献

仿生金属有机框架纳米载体介导的线粒体与抗炎性微小RNA协同递送以减轻急性肺损伤

Biomimetic MOF Nanocarrier-Mediated Synergistic Delivery of Mitochondria and Anti-Inflammatory miRNA to Alleviate Acute Lung Injury.

作者信息

Shou Xin, Chen Changjiang, Ying Hangjie, Liu Zhiyun, Zeng Lingyao, Li Qiujie, Lei Lanjie, Mao Bingyong, Zhang Wei, Cui Shumao, Shi Liyun

机构信息

Key lab of Artificial Organs and Computational Medicine, Institute of Translational Medicine, Zhejiang Shuren University, Hangzhou, Zhejiang, 310015, China.

Department of Immunology, Nanjing University of Chinese Medicine, Nanjing, Jiangsu, 210023, China.

出版信息

Adv Sci (Weinh). 2025 Apr;12(16):e2416594. doi: 10.1002/advs.202416594. Epub 2025 Feb 25.

Abstract

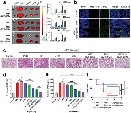
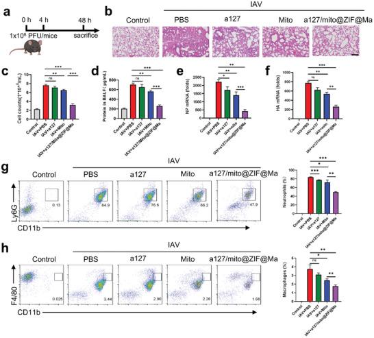
Acute lung injury (ALI) is a clinically critical disease characterized by overwhelming inflammatory response and significant tissue damage with no specific treatment available currently. As a key player in the pathogenesis of ALI, macrophages are aberrantly activated and polarize toward the pro-inflammatory phenotypes, leading to overzealous inflammation and lung injury. Mitochondria is recognized as a crucial signaling hub governing macrophage function and polarization, deregulation of which is causatively related with defective metabolism of macrophages, deregulated inflammation, and hence ALI. Herein, an inflammation-responsive, biomimetic metal-organic framework (MOF) nanoplatform, termed a127/mito@ZIF@Ma is developed, which is sophistically designed for synergistic delivery of macrophage-derived mitochondria and anti-inflammatory miRNA-127 antagonist to resume pulmonary macrophages homeostasis and alleviate lung inflammation and injury. Notably, macrophage membrane encapsulation conferred the biomimetic MOF with enhanced transport efficacy both in vitro and in vivo. Therefore, the administration of the nanoparticles accordingly conferred a profound protection of mice against lung inflammation and injury induced by either bacterial or viral infection with unnoticeable tissue toxicity. The study thus devises a novel MOF-based nanosystem that integrates mitochondria transplantation and miRNA therapeutics, which may open a new avenue for treating ALI and relevant critical diseases.

摘要

急性肺损伤(ALI)是一种临床危急疾病,其特征为强烈的炎症反应和显著的组织损伤,目前尚无特效治疗方法。作为ALI发病机制中的关键因素,巨噬细胞被异常激活并向促炎表型极化,导致过度炎症反应和肺损伤。线粒体被认为是调控巨噬细胞功能和极化的关键信号枢纽,其失调与巨噬细胞代谢缺陷、炎症失控以及ALI的发生存在因果关系。在此,我们开发了一种炎症响应性仿生金属有机框架(MOF)纳米平台,称为a127/mito@ZIF@Ma,该平台经过精心设计,用于协同递送巨噬细胞衍生的线粒体和抗炎性miRNA-127拮抗剂,以恢复肺巨噬细胞的稳态,减轻肺部炎症和损伤。值得注意的是,巨噬细胞膜包封赋予了仿生MOF在体外和体内增强的转运效率。因此,纳米颗粒的给药相应地为小鼠提供了对细菌或病毒感染诱导的肺部炎症和损伤的深度保护,且组织毒性不明显。该研究因此设计了一种基于MOF的新型纳米系统,其整合了线粒体移植和miRNA治疗,这可能为治疗ALI及相关危急疾病开辟一条新途径。

https://cdn.ncbi.nlm.nih.gov/pmc/blobs/0b07/12021094/83255c42917d/ADVS-12-2416594-g002.jpg

文献检索

告别复杂PubMed语法,用中文像聊天一样搜索,搜遍4000万医学文献。AI智能推荐,让科研检索更轻松。

立即免费搜索

文件翻译

保留排版,准确专业,支持PDF/Word/PPT等文件格式,支持 12+语言互译。

免费翻译文档

深度研究

AI帮你快速写综述,25分钟生成高质量综述,智能提取关键信息,辅助科研写作。

立即免费体验