Suppr超能文献

1型神经纤维瘤病正常组织中野生型NF1等位基因的非癌症相关体细胞突变

Cancer-independent somatic mutation of the wild-type NF1 allele in normal tissues in neurofibromatosis type 1.

作者信息

Oliver Thomas R W, Lawson Andrew R J, Lee-Six Henry, Tollit Anna, Jung Hyunchul, Hooks Yvette, Sanghvi Rashesh, Young Matthew D, Butler Timothy M, Nicola Pantelis A, Treger Taryn D, Lensing Stefanie V, Burke G A Amos, Aquilina Kristian, Löbel Ulrike, Cortes-Ciriano Isidro, Hargrave Darren, Jorgensen Mette, Jessop Flora A, Coorens Tim H H, Flanagan Adrienne M, Allinson Kieren, Martincorena Inigo, Jacques Thomas S, Behjati Sam

机构信息

Wellcome Sanger Institute, Hinxton, UK.

Cambridge University Hospitals NHS Foundation Trust, Cambridge, UK.

出版信息

Nat Genet. 2025 Mar;57(3):515-521. doi: 10.1038/s41588-025-02097-2. Epub 2025 Feb 25.

Abstract

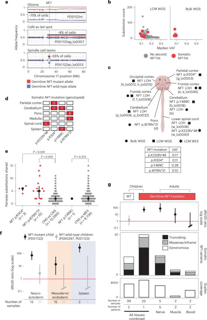
Cancer predisposition syndromes mediated by recessive cancer genes generate tumors via somatic variants (second hits) in the unaffected allele. Second hits may or may not be sufficient for neoplastic transformation. Here we performed whole-genome and whole-exome sequencing on 479 tissue biopsies from a child with neurofibromatosis type 1, a multisystem cancer-predisposing syndrome mediated by constitutive monoallelic NF1 inactivation. We identified multiple independent NF1 driver variants in histologically normal tissues, but not in 610 biopsies from two nonpredisposed children. We corroborated this finding using targeted duplex sequencing, including a further nine adults with the same syndrome. Overall, truncating NF1 mutations were under positive selection in normal tissues from individuals with neurofibromatosis type 1. We demonstrate that normal tissues in neurofibromatosis type 1 commonly harbor second hits in NF1, the extent and pattern of which may underpin the syndrome's cancer phenotype.

摘要

由隐性癌症基因介导的癌症易感综合征通过未受影响等位基因中的体细胞变异(二次打击)产生肿瘤。二次打击对于肿瘤转化可能足够,也可能不足够。在这里,我们对一名患有1型神经纤维瘤病的儿童的479份组织活检样本进行了全基因组和全外显子组测序,1型神经纤维瘤病是一种由组成型单等位基因NF1失活介导的多系统癌症易感综合征。我们在组织学正常的组织中鉴定出多个独立的NF1驱动变异,但在来自两名非易感儿童的610份活检样本中未发现。我们使用靶向双链测序证实了这一发现,其中包括另外九名患有相同综合征的成年人。总体而言,截短型NF1突变在1型神经纤维瘤病患者的正常组织中受到正选择。我们证明,1型神经纤维瘤病的正常组织中通常存在NF1的二次打击,其程度和模式可能是该综合征癌症表型的基础。

https://cdn.ncbi.nlm.nih.gov/pmc/blobs/9e3e/11906363/cc5aefab8b98/41588_2025_2097_Fig1_HTML.jpg

文献AI研究员

20分钟写一篇综述,助力文献阅读效率提升50倍。

立即体验

用中文搜PubMed

大模型驱动的PubMed中文搜索引擎

马上搜索

文档翻译

学术文献翻译模型,支持多种主流文档格式。

立即体验