• 文献检索
  • 文档翻译
  • 深度研究
  • 学术资讯
  • Suppr Zotero 插件Zotero 插件
  • 邀请有礼
  • 套餐&价格
  • 历史记录
应用&插件
Suppr Zotero 插件Zotero 插件浏览器插件Mac 客户端Windows 客户端微信小程序
定价
高级版会员购买积分包购买API积分包
服务
文献检索文档翻译深度研究API 文档MCP 服务
关于我们
关于 Suppr公司介绍联系我们用户协议隐私条款
关注我们

Suppr 超能文献

核心技术专利:CN118964589B侵权必究
粤ICP备2023148730 号-1Suppr @ 2026

文献检索

告别复杂PubMed语法,用中文像聊天一样搜索,搜遍4000万医学文献。AI智能推荐,让科研检索更轻松。

立即免费搜索

文件翻译

保留排版,准确专业,支持PDF/Word/PPT等文件格式,支持 12+语言互译。

免费翻译文档

深度研究

AI帮你快速写综述,25分钟生成高质量综述,智能提取关键信息,辅助科研写作。

立即免费体验

营养不良性大疱性表皮松解症相关慢性贫血中铁代谢、炎症与促红细胞生成素-促红细胞生成素调节因子-铁调素轴之间的相互作用

Interplay between iron metabolism, inflammation, and EPO-ERFE-hepcidin axis in RDEB-associated chronic anemia.

作者信息

Quintana-Castanedo Lucía, Maseda Rocío, Pérez-Conde Isabel, Butta Nora, Monzón-Manzano Elena, Acuña-Butta Paula, Crespo María G, Buño-Soto Antonio, Jiménez Eva, Valencia Jaris, Arriba María C, Zuluaga Pilar, de Lucas Raúl, Del Río Marcela, Vicente Ángeles, Escámez María J, Sacedón Rosa

机构信息

Department of Dermatology, Hospital La Paz, Madrid, Spain.

Department of Dermatology, Marqués de Valdecilla University Hospital, Santander, Spain.

出版信息

Blood Adv. 2025 May 13;9(9):2321-2335. doi: 10.1182/bloodadvances.2024015271.

DOI:10.1182/bloodadvances.2024015271
PMID:40036737
原文链接:https://pmc.ncbi.nlm.nih.gov/articles/PMC12127647/
Abstract

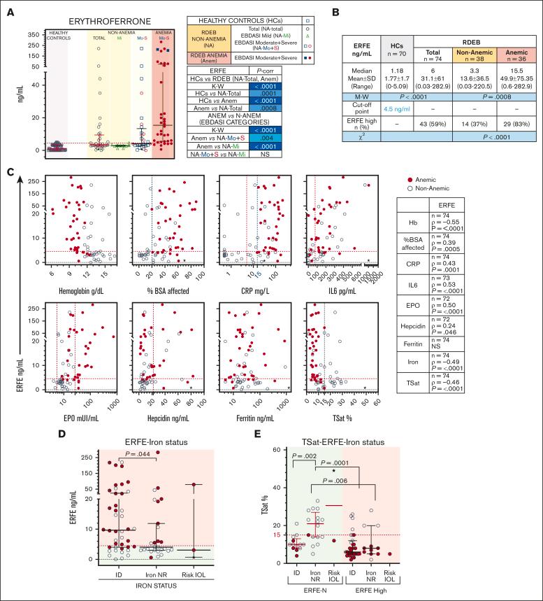
Recessive dystrophic epidermolysis bullosa (RDEB) is a genodermatosis characterized by severe cutaneous and mucosal fragility, and frequently complicated by multifactorial chronic anemia that responds poorly to conventional therapies. This cross-sectional study investigates the factors contributing to anemia in RDEB by analyzing a representative cohort, that was stratified by disease severity, anemia, and iron status, to examine their hematological parameters, cytokine profile, and the erythropoietin-erythroferrone-hepcidin (EPO-ERFE-hepcidin) axis. Anemia was present in 50% of the cohort. Hemoglobin levels showed a strong negative correlation with the percentage of body surface area affected and C-reactive protein levels (CRP), identifying these as anemia risk factors in RDEB. Moderate-severe inflammation (CRP ≥ 15 mg/L) was observed in all patients with anemia, but no specific cytokine profile was linked with anemia risk because of variability in interleukin-6 (IL-6), IL-1β, IL-10, tumor necrosis factor, and interferon-γ levels. The regulation of the EPO-ERFE-hepcidin axis showed discrepancies with the patterns expected based on patients' anemia severity and iron status. According to the reticulocyte production index, an inadequate bone marrow response was observed in 90% of patients with anemia, irrespective of EPO levels. Patients with functional or true iron deficiency had higher ERFE levels, although ERFE showed no consistent correlation with EPO and was elevated in both patients with anemia and those without anemia. Elevated hepcidin was primarily linked to the highest ferritin levels, mostly in patients with a history of iron infusions and/or transfusions. These findings highlight the need for personalized, targeted approaches that address the complex interplay between inflammation and iron dysregulation, to improve anemia management in RDEB and other chronic inflammatory conditions.

摘要

隐性营养不良性大疱性表皮松解症(RDEB)是一种遗传性皮肤病,其特征为皮肤和黏膜严重脆弱,常并发多因素慢性贫血,对传统治疗反应不佳。这项横断面研究通过分析一个具有代表性的队列来调查导致RDEB贫血的因素,该队列按疾病严重程度、贫血和铁状态进行分层,以检查其血液学参数、细胞因子谱以及促红细胞生成素 - 促红细胞生成素铁调节因子 - 铁调素(EPO - ERFE - 铁调素)轴。该队列中50%的患者存在贫血。血红蛋白水平与受影响的体表面积百分比和C反应蛋白水平(CRP)呈强烈负相关,表明这些是RDEB贫血的危险因素。在所有贫血患者中均观察到中度至重度炎症(CRP≥15mg/L),但由于白细胞介素 - 6(IL - 6)、IL - 1β、IL - 10、肿瘤坏死因子和干扰素 - γ水平存在差异,没有特定的细胞因子谱与贫血风险相关。EPO - ERFE - 铁调素轴的调节与基于患者贫血严重程度和铁状态预期的模式存在差异。根据网织红细胞生成指数,90%的贫血患者观察到骨髓反应不足,无论EPO水平如何。功能性或真性缺铁患者的ERFE水平较高,尽管ERFE与EPO没有一致的相关性,且在贫血患者和非贫血患者中均升高。铁调素升高主要与最高的铁蛋白水平相关,主要见于有铁输注和/或输血史的患者。这些发现凸显了需要采取个性化、针对性的方法来解决炎症和铁代谢失调之间的复杂相互作用,以改善RDEB和其他慢性炎症性疾病的贫血管理。

https://cdn.ncbi.nlm.nih.gov/pmc/blobs/163d/12127647/7f457875277d/BLOODA_ADV-2024-015271-gr7.jpg
https://cdn.ncbi.nlm.nih.gov/pmc/blobs/163d/12127647/5e72e6374a81/BLOODA_ADV-2024-015271-ga1.jpg
https://cdn.ncbi.nlm.nih.gov/pmc/blobs/163d/12127647/196584ca9c90/BLOODA_ADV-2024-015271-gr1.jpg
https://cdn.ncbi.nlm.nih.gov/pmc/blobs/163d/12127647/32ae3a835781/BLOODA_ADV-2024-015271-gr2.jpg
https://cdn.ncbi.nlm.nih.gov/pmc/blobs/163d/12127647/424b46fbf4e3/BLOODA_ADV-2024-015271-gr3.jpg
https://cdn.ncbi.nlm.nih.gov/pmc/blobs/163d/12127647/d87a5a94bd80/BLOODA_ADV-2024-015271-gr4.jpg
https://cdn.ncbi.nlm.nih.gov/pmc/blobs/163d/12127647/fb8edad85589/BLOODA_ADV-2024-015271-gr5.jpg
https://cdn.ncbi.nlm.nih.gov/pmc/blobs/163d/12127647/a2e995c19dbf/BLOODA_ADV-2024-015271-gr6.jpg
https://cdn.ncbi.nlm.nih.gov/pmc/blobs/163d/12127647/7f457875277d/BLOODA_ADV-2024-015271-gr7.jpg
https://cdn.ncbi.nlm.nih.gov/pmc/blobs/163d/12127647/5e72e6374a81/BLOODA_ADV-2024-015271-ga1.jpg
https://cdn.ncbi.nlm.nih.gov/pmc/blobs/163d/12127647/196584ca9c90/BLOODA_ADV-2024-015271-gr1.jpg
https://cdn.ncbi.nlm.nih.gov/pmc/blobs/163d/12127647/32ae3a835781/BLOODA_ADV-2024-015271-gr2.jpg
https://cdn.ncbi.nlm.nih.gov/pmc/blobs/163d/12127647/424b46fbf4e3/BLOODA_ADV-2024-015271-gr3.jpg
https://cdn.ncbi.nlm.nih.gov/pmc/blobs/163d/12127647/d87a5a94bd80/BLOODA_ADV-2024-015271-gr4.jpg
https://cdn.ncbi.nlm.nih.gov/pmc/blobs/163d/12127647/fb8edad85589/BLOODA_ADV-2024-015271-gr5.jpg
https://cdn.ncbi.nlm.nih.gov/pmc/blobs/163d/12127647/a2e995c19dbf/BLOODA_ADV-2024-015271-gr6.jpg
https://cdn.ncbi.nlm.nih.gov/pmc/blobs/163d/12127647/7f457875277d/BLOODA_ADV-2024-015271-gr7.jpg

相似文献

1
Interplay between iron metabolism, inflammation, and EPO-ERFE-hepcidin axis in RDEB-associated chronic anemia.营养不良性大疱性表皮松解症相关慢性贫血中铁代谢、炎症与促红细胞生成素-促红细胞生成素调节因子-铁调素轴之间的相互作用
Blood Adv. 2025 May 13;9(9):2321-2335. doi: 10.1182/bloodadvances.2024015271.
2
Erythroferrone and hepcidin as mediators between erythropoiesis and iron metabolism during allogeneic hematopoietic stem cell transplant.同种异体造血干细胞移植过程中促红细胞生成素和铁调素作为红细胞生成和铁代谢之间的中介。
Am J Hematol. 2021 Oct 1;96(10):1275-1286. doi: 10.1002/ajh.26300. Epub 2021 Aug 24.
3
Serum Erythroferrone During Pregnancy Is Related to Erythropoietin but Does Not Predict the Risk of Anemia.孕期血清红细胞生成素铁蛋白与红细胞生成素有关,但不能预测贫血风险。
J Nutr. 2021 Jul 1;151(7):1824-1833. doi: 10.1093/jn/nxab093.
4
Umbilical Cord Erythroferrone Is Inversely Associated with Hepcidin, but Does Not Capture the Most Variability in Iron Status of Neonates Born to Teens Carrying Singletons and Women Carrying Multiples.脐带红细胞生成素与铁调素呈负相关,但不能捕捉到携带单胎的青少年和携带多胎的女性所生新生儿铁状态的最大变异性。
J Nutr. 2021 Sep 4;151(9):2590-2600. doi: 10.1093/jn/nxab156.
5
Marathon Run-induced Changes in the Erythropoietin-Erythroferrone-Hepcidin Axis are Iron Dependent.马拉松跑引起的促红细胞生成素-红细胞生成素铁调节蛋白-铁调素轴的变化是铁依赖性的。
Int J Environ Res Public Health. 2020 Apr 17;17(8):2781. doi: 10.3390/ijerph17082781.
6
EPO-dependent induction of erythroferrone drives hepcidin suppression and systematic iron absorption under phenylhydrazine-induced hemolytic anemia.促红细胞生成素依赖性的红细胞生成素诱导在苯肼诱导的溶血性贫血中驱动铁调素抑制和系统性铁吸收。
Blood Cells Mol Dis. 2016 May;58:45-51. doi: 10.1016/j.bcmd.2016.02.005. Epub 2016 Feb 19.
7
Iron homeostasis during anemia of inflammation: a prospective study of patients with tuberculosis.炎症性贫血期间的铁稳态:一项前瞻性研究结核病患者。
Blood. 2021 Oct 14;138(15):1293-1303. doi: 10.1182/blood.2020010562.
8
Erythroferrone-Driven Regulation of Hepcidin and Iron Levels in Polytransfused Sickle Cell Anaemia Patients: A Prospective Study.多输血镰状细胞贫血患者中促红细胞生成素驱动的铁调素和铁水平调节:一项前瞻性研究
Biomed Res Int. 2025 Mar 26;2025:6803051. doi: 10.1155/bmri/6803051. eCollection 2025.
9
Erythroferrone and hepcidin levels in children with iron deficiency anemia.缺铁性贫血患儿的红细胞生成素和铁调素水平。
BMC Pediatr. 2024 Apr 4;24(1):240. doi: 10.1186/s12887-024-04594-5.
10
Dysregulated Erythropoietin, Hepcidin, and Bone Marrow Iron Metabolism Contribute to Interferon-Induced Anemia in Hepatitis C.促红细胞生成素、铁调素和骨髓铁代谢失调导致丙型肝炎中干扰素诱导的贫血。
J Interferon Cytokine Res. 2016 Nov;36(11):630-634. doi: 10.1089/jir.2016.0043. Epub 2016 Sep 12.

引用本文的文献

1
Case Report: Dual immunomodulatory and hematologic benefits of rituximab in refractory anemia of ANCA-associated vasculitis.病例报告:利妥昔单抗在抗中性粒细胞胞浆抗体相关性血管炎难治性贫血中的双重免疫调节和血液学益处。
Front Immunol. 2025 Aug 18;16:1600250. doi: 10.3389/fimmu.2025.1600250. eCollection 2025.

本文引用的文献

1
Unveiling the value of C-reactive protein as a severity biomarker and the IL4/IL13 pathway as a therapeutic target in recessive dystrophic epidermolysis bullosa: A multiparametric cross-sectional study.揭示 C 反应蛋白作为严重性生物标志物的价值,以及 IL4/IL13 通路作为隐性营养不良型大疱性表皮松解症的治疗靶点:一项多参数横断面研究。
Exp Dermatol. 2024 Aug;33(8):e15146. doi: 10.1111/exd.15146.
2
Dupilumab improves itch and blistering in different subtypes of epidermolysis bullosa.度普利尤单抗可改善不同亚型大疱性表皮松解症的瘙痒和水疱症状。
J Dtsch Dermatol Ges. 2024 Aug;22(8):1139-1144. doi: 10.1111/ddg.15416. Epub 2024 Apr 28.
3
Experience of dupilumab treatment in inherited epidermolysis bullosa: A short series.
度普利尤单抗治疗遗传性大疱性表皮松解症的经验:简短系列报道
J Am Acad Dermatol. 2024 Aug;91(2):373-376. doi: 10.1016/j.jaad.2024.04.037. Epub 2024 Apr 26.
4
Beyond the Surface: A Narrative Review Examining the Systemic Impacts of Recessive Dystrophic Epidermolysis Bullosa.超越表象:隐性营养不良型大疱性表皮松解症系统影响的叙事性综述
J Invest Dermatol. 2024 Sep;144(9):1943-1953. doi: 10.1016/j.jid.2024.03.008. Epub 2024 Apr 12.
5
Elevated expression of interleukin-6 (IL-6) and serum amyloid A (SAA) in the skin and the serum of recessive dystrophic epidermolysis bullosa: Skin as a possible source of IL-6 through Toll-like receptor ligands and SAA.白细胞介素-6 (IL-6) 和血清淀粉样蛋白 A (SAA) 在隐性营养不良性大疱性表皮松解症皮肤和血清中的表达升高:皮肤可能通过 Toll 样受体配体和 SAA 成为 IL-6 的来源。
Exp Dermatol. 2024 Mar;33(3):e15040. doi: 10.1111/exd.15040.
6
IL-6 levels dominate the serum cytokine signature of severe epidermolysis bullosa: A prospective cohort study.白细胞介素-6水平主导重症大疱性表皮松解症的血清细胞因子特征:一项前瞻性队列研究。
J Eur Acad Dermatol Venereol. 2025 Jan;39(1):202-209. doi: 10.1111/jdv.19898. Epub 2024 Feb 20.
7
Efficacy of oral JAK1 or JAK1/2 inhibitor for treating refractory pruritus in dystrophic epidermolysis bullosa: A retrospective case series.口服 JAK1 或 JAK1/2 抑制剂治疗营养不良性大疱性表皮松解症难治性瘙痒的疗效:回顾性病例系列。
J Dermatol. 2024 Mar;51(3):441-447. doi: 10.1111/1346-8138.17079. Epub 2023 Dec 20.
8
Iron as an emerging therapeutic target in critically ill patients.铁作为危重症患者的一个新兴治疗靶点。
Crit Care. 2023 Dec 4;27(1):475. doi: 10.1186/s13054-023-04759-1.
9
Gluten-sensitive enteropathy in recessive dystrophic epidermolysis bullosa.隐性营养不良性大疱性表皮松解症中的麸质敏感性肠病。
Br J Dermatol. 2023 Nov 16;189(6):774-776. doi: 10.1093/bjd/ljad313.
10
Myonectin protects against skeletal muscle dysfunction in male mice through activation of AMPK/PGC1α pathway.肌联蛋白通过激活 AMPK/PGC1α 通路保护雄性小鼠的骨骼肌功能障碍。
Nat Commun. 2023 Aug 4;14(1):4675. doi: 10.1038/s41467-023-40435-2.