Qin Tingting, Mattox Austin K, Campbell Jean S, Park Jong Chul, Shin Kee-Young, Li Shiting, Sadow Peter M, Faquin William C, Micevic Goran, Daniels Andrew J, Haddad Robert, Garris Christopher S, Pittet Mikael J, Mempel Thorsten R, ONeill Anne, Sartor Maureen A, Pai Sara I
Department of Computational Medicine and Bioinformatics, University of Michigan, Ann Arbor, Michigan, USA.
Department of Surgery, Division of Otolaryngology-Head and Neck Surgery, Yale University School of Medicine, New Haven, Connecticut, USA.
J Clin Invest. 2025 Mar 17;135(6):e181671. doi: 10.1172/JCI181671.
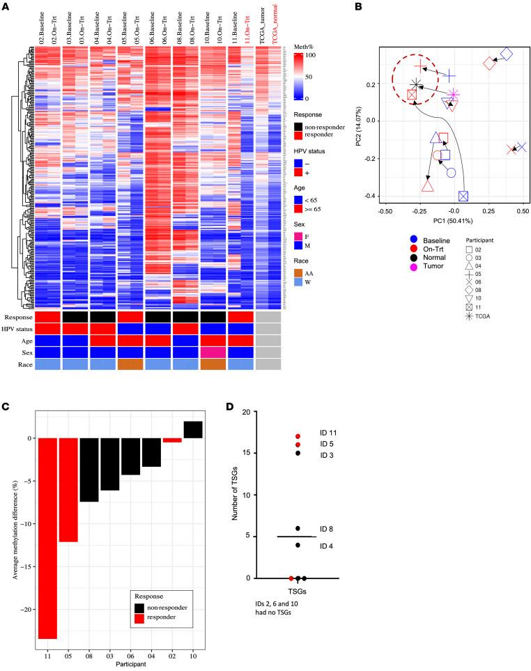
BACKGROUNDImmune checkpoint blockade (ICB) is an effective treatment in a subset of patients diagnosed with head and neck squamous cell carcinoma (HNSCC); however, the majority of patients are refractory.METHODSIn a nonrandomized, open-label Phase 1b clinical trial, participants with recurrent and/or metastatic (R/M) HNSCC were treated with low-dose 5-azacytidine (5-aza) daily for either 5 or 10 days in combination with durvalumab and tremelimumab after progression on ICB. The primary objective was to assess the biologically effective dose of 5-aza as determined by molecular changes in paired baseline and on-treatment tumor biopsies; the secondary objective was safety.RESULTSThirty-eight percent (3 of 8) of participants with evaluable paired tissue samples had a greater-than 2-fold increase from baseline in IFN-γ signature and CD274 (programmed cell death protein 1 ligand, PD-L1) expression within the tumor microenvironment (TME), which was associated with increased CD8+ T cell infiltration and decreased infiltration of CD4+ T regulatory cells. The mean neutrophil-to-lymphocyte ratio (NLR) decreased by greater than 50%, from 14.2 (SD 22.6) to 6.9 (SD 5.2). Median overall survival (OS) was 16.3 months (95% CI 1.9, NA), 2-year OS rate was 24.7% (95% CI: 4.5%, 53.2%), and 58% (7 of 12) of treated participants demonstrated prolonged OS of greater than 12 months.CONCLUSIONOur findings suggest that low-dose 5-aza can reprogram systemic host immune responses and the local TME to increase IFN-γ and PD-L1 expression. The increased expression of these established biomarkers correlated with prolonged OS upon ICB rechallenge.TRIAL REGISTRATIONClinicalTrials.gov NCT03019003.FUNDINGNIH/NCI P01 CA240239.
背景
免疫检查点阻断(ICB)是诊断为头颈部鳞状细胞癌(HNSCC)的部分患者的有效治疗方法;然而,大多数患者对此耐药。
方法
在一项非随机、开放标签的1b期临床试验中,复发和/或转移性(R/M)HNSCC患者在ICB治疗进展后,接受低剂量5-氮杂胞苷(5-aza)每日治疗5天或10天,联合度伐利尤单抗和曲美木单抗。主要目标是根据配对的基线和治疗期间肿瘤活检的分子变化评估5-aza的生物有效剂量;次要目标是安全性。
结果
在有可评估配对组织样本的参与者中,38%(8例中的3例)肿瘤微环境(TME)内的IFN-γ特征和CD274(程序性细胞死亡蛋白1配体,PD-L1)表达较基线增加超过2倍,这与CD8 + T细胞浸润增加和CD4 + T调节细胞浸润减少相关。中性粒细胞与淋巴细胞比值(NLR)平均下降超过50%,从14.2(标准差22.6)降至6.9(标准差5.2)。中位总生存期(OS)为16.3个月(95%置信区间1.9,无可用数据),2年OS率为24.7%(95%置信区间:4.5%,53.2%),58%(12例中的7例)接受治疗的参与者显示OS延长超过12个月。
结论
我们的研究结果表明,低剂量5-aza可重新编程全身宿主免疫反应和局部TME,以增加IFN-γ和PD-L1表达。这些既定生物标志物表达的增加与ICB再次挑战后的OS延长相关。
试验注册
ClinicalTrials.gov NCT03019003。
资助
美国国立卫生研究院/国立癌症研究所P01 CA240239。