Suppr超能文献

使用一流的适应性肽AmyP53对帕金森病进行神经节苷脂靶向治疗的临床前评估。

Preclinical assessment of a ganglioside-targeted therapy for Parkinson's disease with the first-in-class adaptive peptide AmyP53.

作者信息

Fantini Jacques, Azzaz Fodil, Aulas Anaïs, Chahinian Henri, Yahi Nouara

机构信息

Aix Marseille Univ, INSERM UA16, Marseille, France.

AmyPore, Septèmes-les-Vallons, France.

出版信息

Sci Rep. 2025 Mar 17;15(1):9144. doi: 10.1038/s41598-025-94148-1.

Abstract

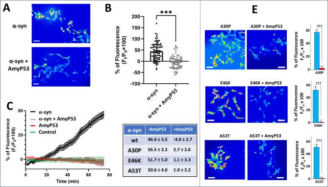
We propose a new concept for the treatment of Parkinson's disease (PD), which considers that its root cause, α-synuclein, is an intrinsically disordered protein (IDP) difficult to target by classic approaches. Upon binding to lipid raft gangliosides, α-synuclein shifts from random coil to α-helix, forming Ca-permeable oligomeric pores triggering a neurotoxicity cascade. We used the α-synuclein-ganglioside interaction as guideline to design a therapeutic peptide (AmyP53) that combines the respective flexible ganglioside-binding domains of α-synuclein and Alzheimer's β-amyloid protein. AmyP53 is an adaptive peptide, the first representant of a new therapeutic class. It acts as a competitive inhibitor of α-synuclein oligomer formation in brain cell membranes and prevents subsequent downstream synaptotoxicity, including the loss of dopaminergic neurons in an animal α-synuclein injection model of PD. It is active against both wild-type and mutant forms of α-synuclein. AmyP53 is administered intranasally without side effects. This new concept "target the target (gangliosides), not the arrow (IDP)" is distinct from classic α-synuclein centric approaches that did not cure PD so far.

摘要

我们提出了一种治疗帕金森病(PD)的新概念,该概念认为其根本病因α-突触核蛋白是一种难以用传统方法靶向的内在无序蛋白(IDP)。与脂筏神经节苷脂结合后,α-突触核蛋白从无规卷曲转变为α-螺旋,形成钙离子通透的寡聚孔,引发神经毒性级联反应。我们以α-突触核蛋白与神经节苷脂的相互作用为指导,设计了一种治疗性肽(AmyP53),它结合了α-突触核蛋白和阿尔茨海默病β-淀粉样蛋白各自的柔性神经节苷脂结合结构域。AmyP53是一种适应性肽,是一类新的治疗药物的首个代表。它在细胞膜中作为α-突触核蛋白寡聚体形成的竞争性抑制剂,防止随后的下游突触毒性,包括在动物α-突触核蛋白注射PD模型中多巴胺能神经元的丧失。它对野生型和突变型α-突触核蛋白均有活性。AmyP53经鼻给药且无副作用。这种“靶向靶点(神经节苷脂)而非靶点(IDP)”的新概念与迄今为止未能治愈PD的经典以α-突触核蛋白为中心的方法不同。

https://cdn.ncbi.nlm.nih.gov/pmc/blobs/5efb/11914484/58ea03fac79a/41598_2025_94148_Fig1_HTML.jpg

文献AI研究员

20分钟写一篇综述,助力文献阅读效率提升50倍。

立即体验

用中文搜PubMed

大模型驱动的PubMed中文搜索引擎

马上搜索

文档翻译

学术文献翻译模型,支持多种主流文档格式。

立即体验