• 文献检索
  • 文档翻译
  • 深度研究
  • 学术资讯
  • Suppr Zotero 插件Zotero 插件
  • 邀请有礼
  • 套餐&价格
  • 历史记录
应用&插件
Suppr Zotero 插件Zotero 插件浏览器插件Mac 客户端Windows 客户端微信小程序
定价
高级版会员购买积分包购买API积分包
服务
文献检索文档翻译深度研究API 文档MCP 服务
关于我们
关于 Suppr公司介绍联系我们用户协议隐私条款
关注我们

Suppr 超能文献

核心技术专利:CN118964589B侵权必究
粤ICP备2023148730 号-1Suppr @ 2026

文献检索

告别复杂PubMed语法,用中文像聊天一样搜索,搜遍4000万医学文献。AI智能推荐,让科研检索更轻松。

立即免费搜索

文件翻译

保留排版,准确专业,支持PDF/Word/PPT等文件格式,支持 12+语言互译。

免费翻译文档

深度研究

AI帮你快速写综述,25分钟生成高质量综述,智能提取关键信息,辅助科研写作。

立即免费体验

新型载有载脂蛋白E模拟肽的金纳米颗粒经鼻给药治疗缺血性中风

Intranasal Administration of a Novel ApoE-Mimetic Peptide-Coated Gold Nanoparticles as Therapy for Ischemic Stroke.

作者信息

Yang Ming-Yan, Yu Ya-Wen, Li Da-Lei, Liu Teng, Wang Zhi-Xia, Gong Bai-Fang, Bai Xin-Xin, He Ya-Ping, Liang Hai-Yue, Fan Hua-Ying

机构信息

School of Pharmacy, Key Laboratory of Molecular Pharmacology and Drug Evaluation (Yantai University), Ministry of Education, Collaborative Innovation Center of Advanced Drug Delivery System and Biotech Drugs in Universities of Shandong, Yantai University, Yantai, China.

Yantai Center for Food and Drug Control, Yantai, China.

出版信息

CNS Neurosci Ther. 2025 Mar;31(3):e70263. doi: 10.1111/cns.70263.

DOI:10.1111/cns.70263
PMID:40102637
原文链接:https://pmc.ncbi.nlm.nih.gov/articles/PMC11919634/
Abstract

BACKGROUND

Discovering new drugs for ischemic stroke is an effective intervention that may address the significant unmet clinical need of stroke. There is increasing evidence indicating that apolipoprotein E (ApoE) can be a potential candidate for the treatment of ischemic stroke. A short ApoE peptide could maintain the anti-inflammation and neuroprotection of the intact protein. Herein, we synthetized a novel ApoE memetic peptide, referred to as CS15, and explored its efficacy and neuroprotection of its innovative formulation of gold nanoparticles (GNPs) in transient focal ischemia in rat.

METHODS

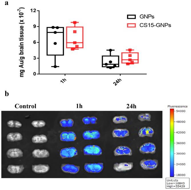
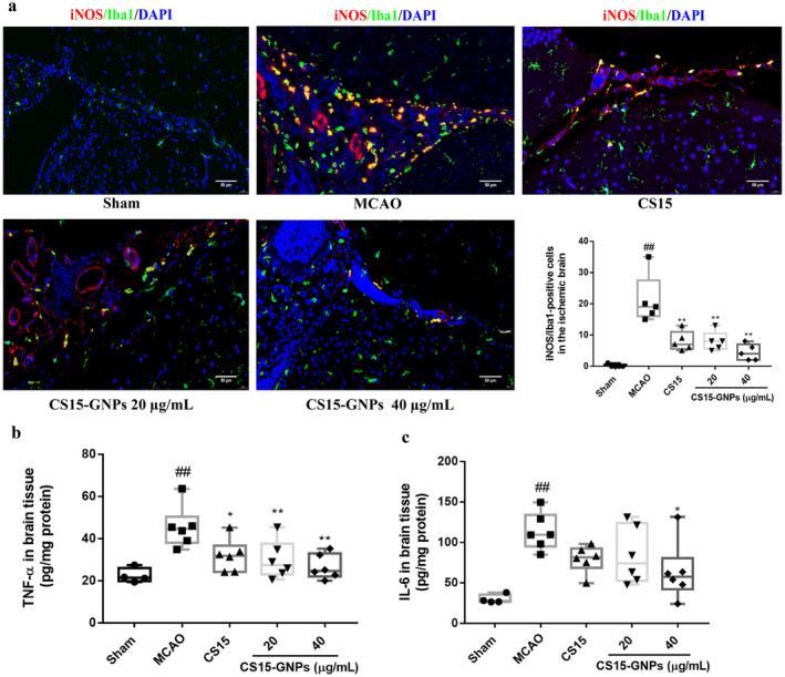
We examined anti-inflammatory activities of CS15 using LPS-induced inflammatory response in BV2 cells and in mice. GNPs were prepared by citrate reduction method and surface modified with CS15 to generate CS15-coated GNPs (CS15-GNPs). The accumulation and distribution of CS15-GNPs in the brain were confirmed by detecting the gold amount and fluorescent intensity. The neuroprotection of CS15 and CS15-GNPs was evaluate using middle cerebral artery occlusion (MCAO) model.

RESULTS

The results showed that CS15 exhibited more potent anti-inflammation than COG1410. GNPs are capable of transporting CS15 to the brain, expanding its duration of action. Intranasal administration of CS15-GNPs notably reduced infarct size and neuronal damage, improved neurological function and inhibited cerebral inflammation in transient focal ischemia in rat, which had much higher efficiency than free CS15.

CONCLUSION

CS15-GNPs exhibited favorable neuroprotection and biosafety. This study develops an innovative ApoE-mimetic peptide-capped GNPs, which provides a potential strategy for the treatment of ischemic stroke.

摘要

背景

发现用于缺血性中风的新药是一种有效的干预措施,可能满足中风尚未得到满足的重大临床需求。越来越多的证据表明,载脂蛋白E(ApoE)可能是治疗缺血性中风的潜在候选药物。一种短的ApoE肽可以维持完整蛋白质的抗炎和神经保护作用。在此,我们合成了一种新型的ApoE模拟肽,称为CS15,并探讨了其创新的金纳米颗粒(GNPs)制剂在大鼠短暂性局灶性缺血中的疗效和神经保护作用。

方法

我们使用脂多糖诱导的BV2细胞和小鼠炎症反应来检测CS15的抗炎活性。通过柠檬酸盐还原法制备GNPs,并用CS15进行表面修饰以生成CS15包被的GNPs(CS15-GNPs)。通过检测金含量和荧光强度来确认CS15-GNPs在脑中的积累和分布。使用大脑中动脉闭塞(MCAO)模型评估CS15和CS15-GNPs的神经保护作用。

结果

结果表明,CS15比COG1410表现出更强的抗炎作用。GNPs能够将CS15转运到大脑,延长其作用时间。经鼻给予CS15-GNPs可显著减小梗死面积和神经元损伤,改善神经功能,并抑制大鼠短暂性局灶性缺血中的脑部炎症,其效率比游离CS15高得多。

结论

CS15-GNPs表现出良好的神经保护作用和生物安全性。本研究开发了一种创新的载脂蛋白E模拟肽封端的GNPs,为缺血性中风的治疗提供了一种潜在策略。

https://cdn.ncbi.nlm.nih.gov/pmc/blobs/aa97/11919634/6248ed54f848/CNS-31-e70263-g010.jpg
https://cdn.ncbi.nlm.nih.gov/pmc/blobs/aa97/11919634/d3fd7f8f794c/CNS-31-e70263-g007.jpg
https://cdn.ncbi.nlm.nih.gov/pmc/blobs/aa97/11919634/9af64e2f9740/CNS-31-e70263-g004.jpg
https://cdn.ncbi.nlm.nih.gov/pmc/blobs/aa97/11919634/9310d7f4cda3/CNS-31-e70263-g003.jpg
https://cdn.ncbi.nlm.nih.gov/pmc/blobs/aa97/11919634/658e8fa1da44/CNS-31-e70263-g002.jpg
https://cdn.ncbi.nlm.nih.gov/pmc/blobs/aa97/11919634/80bd985b45b5/CNS-31-e70263-g005.jpg
https://cdn.ncbi.nlm.nih.gov/pmc/blobs/aa97/11919634/58885f304896/CNS-31-e70263-g001.jpg
https://cdn.ncbi.nlm.nih.gov/pmc/blobs/aa97/11919634/ada172d8e4de/CNS-31-e70263-g009.jpg
https://cdn.ncbi.nlm.nih.gov/pmc/blobs/aa97/11919634/ca16bf05619d/CNS-31-e70263-g006.jpg
https://cdn.ncbi.nlm.nih.gov/pmc/blobs/aa97/11919634/6248ed54f848/CNS-31-e70263-g010.jpg
https://cdn.ncbi.nlm.nih.gov/pmc/blobs/aa97/11919634/d3fd7f8f794c/CNS-31-e70263-g007.jpg
https://cdn.ncbi.nlm.nih.gov/pmc/blobs/aa97/11919634/9af64e2f9740/CNS-31-e70263-g004.jpg
https://cdn.ncbi.nlm.nih.gov/pmc/blobs/aa97/11919634/9310d7f4cda3/CNS-31-e70263-g003.jpg
https://cdn.ncbi.nlm.nih.gov/pmc/blobs/aa97/11919634/658e8fa1da44/CNS-31-e70263-g002.jpg
https://cdn.ncbi.nlm.nih.gov/pmc/blobs/aa97/11919634/80bd985b45b5/CNS-31-e70263-g005.jpg
https://cdn.ncbi.nlm.nih.gov/pmc/blobs/aa97/11919634/58885f304896/CNS-31-e70263-g001.jpg
https://cdn.ncbi.nlm.nih.gov/pmc/blobs/aa97/11919634/ada172d8e4de/CNS-31-e70263-g009.jpg
https://cdn.ncbi.nlm.nih.gov/pmc/blobs/aa97/11919634/ca16bf05619d/CNS-31-e70263-g006.jpg
https://cdn.ncbi.nlm.nih.gov/pmc/blobs/aa97/11919634/6248ed54f848/CNS-31-e70263-g010.jpg

相似文献

1
Intranasal Administration of a Novel ApoE-Mimetic Peptide-Coated Gold Nanoparticles as Therapy for Ischemic Stroke.新型载有载脂蛋白E模拟肽的金纳米颗粒经鼻给药治疗缺血性中风
CNS Neurosci Ther. 2025 Mar;31(3):e70263. doi: 10.1111/cns.70263.
2
Neuroprotective potential of ApoE-mimetic peptide (ApoEFrag) in stroke models: Neurobehavioural and mechanistic study.载脂蛋白E模拟肽(ApoEFrag)在中风模型中的神经保护潜力:神经行为学和机制研究。
Int J Biol Macromol. 2025 Apr;304(Pt 2):140790. doi: 10.1016/j.ijbiomac.2025.140790. Epub 2025 Feb 7.
3
Anti-Inflammatory Combination of Puerarin and Ac2-26 Using Intranasal Delivery for Effective Against Ischemic Stroke in Rat Model.葛根素与Ac2-26经鼻给药的抗炎组合对大鼠缺血性脑卒中模型有效
Int J Nanomedicine. 2025 Mar 25;20:3825-3842. doi: 10.2147/IJN.S508800. eCollection 2025.
4
Apolipoprotein E mimetic peptide COG1410 alleviates blood‑brain barrier injury in a rat model of ischemic stroke.载脂蛋白 E 模拟肽 COG1410 可减轻缺血性脑卒中大鼠血脑屏障损伤。
Mol Med Rep. 2023 Apr;27(4). doi: 10.3892/mmr.2023.12972. Epub 2023 Mar 3.
5
Intranasal Dexamethasone Reduces Mortality and Brain Damage in a Mouse Experimental Ischemic Stroke Model.鼻腔内给予地塞米松可降低实验性缺血性脑卒中模型小鼠的死亡率和脑损伤。
Neurotherapeutics. 2020 Oct;17(4):1907-1918. doi: 10.1007/s13311-020-00884-9.
6
COG1410, a novel apolipoprotein-E mimetic, improves functional and morphological recovery in a rat model of focal brain ischemia.新型载脂蛋白E模拟物COG1410可改善局灶性脑缺血大鼠模型的功能和形态学恢复。
J Neurosci Res. 2009 Feb 15;87(3):677-82. doi: 10.1002/jnr.21874.
7
Intranasal Delivery of Exendin-4 Confers Neuroprotective Effect Against Cerebral Ischemia in Mice.艾塞那肽-4经鼻给药对小鼠脑缺血具有神经保护作用。
AAPS J. 2016 Mar;18(2):385-94. doi: 10.1208/s12248-015-9854-1. Epub 2015 Dec 21.
8
Intrathecal administration of a novel apoE-derived therapeutic peptide improves outcome following perinatal hypoxic-ischemic injury.鞘内注射一种新型载脂蛋白E衍生的治疗性肽可改善围产期缺氧缺血性损伤后的预后。
Neurosci Lett. 2005 Jun 24;381(3):305-8. doi: 10.1016/j.neulet.2005.02.036.
9
Intranasal administration of β-1, 3-galactosyltransferase 2 confers neuroprotection against ischemic stroke by likely inhibiting oxidative stress and NLRP3 inflammasome activation.经鼻给予β-1,3-半乳糖基转移酶 2 可通过可能抑制氧化应激和 NLRP3 炎性小体激活来发挥对缺血性脑卒中的神经保护作用。
FASEB J. 2022 Oct;36(10):e22542. doi: 10.1096/fj.202200456RR.
10
Bexarotene Attenuates Focal Cerebral Ischemia-Reperfusion Injury via the Suppression of JNK/Caspase-3 Signaling Pathway.倍他罗汀通过抑制 JNK/Caspase-3 信号通路减轻局灶性脑缺血再灌注损伤。
Neurochem Res. 2019 Dec;44(12):2809-2820. doi: 10.1007/s11064-019-02902-5. Epub 2019 Nov 3.

引用本文的文献

1
New insights into acute ischemic stroke from the perspective of spatial omics.从空间组学角度对急性缺血性中风的新见解。
Theranostics. 2025 Jul 11;15(15):7902-7924. doi: 10.7150/thno.113396. eCollection 2025.

本文引用的文献

1
Gold Nanoparticles in Neurological Diseases: A Review of Neuroprotection.金纳米颗粒在神经退行性疾病中的神经保护作用研究进展
Int J Mol Sci. 2024 Feb 17;25(4):2360. doi: 10.3390/ijms25042360.
2
Advances in Acute Ischemic Stroke Therapy.急性缺血性脑卒中治疗的进展。
Circ Res. 2022 Apr 15;130(8):1230-1251. doi: 10.1161/CIRCRESAHA.121.319948. Epub 2022 Apr 14.
3
Therapeutic potential of ApoE-mimetic peptides in CNS disorders: Current perspective.载脂蛋白E模拟肽在中枢神经系统疾病中的治疗潜力:当前观点
Exp Neurol. 2022 Jul;353:114051. doi: 10.1016/j.expneurol.2022.114051. Epub 2022 Mar 18.
4
World Stroke Organization (WSO): Global Stroke Fact Sheet 2022.世界卒中组织(WSO):全球卒中状况 2022 概要。
Int J Stroke. 2022 Jan;17(1):18-29. doi: 10.1177/17474930211065917.
5
Neuronal injuries in cerebral infarction and ischemic stroke: From mechanisms to treatment (Review).脑梗死和缺血性脑卒中的神经元损伤:从机制到治疗(综述)。
Int J Mol Med. 2022 Feb;49(2). doi: 10.3892/ijmm.2021.5070. Epub 2021 Dec 8.
6
Global Epidemiology of Stroke and Access to Acute Ischemic Stroke Interventions.全球卒中流行病学和急性缺血性卒中干预措施的可及性。
Neurology. 2021 Nov 16;97(20 Suppl 2):S6-S16. doi: 10.1212/WNL.0000000000012781.
7
Gold nanoparticles reduce inflammation in cerebral microvessels of mice with sepsis.金纳米颗粒可减轻脓毒症小鼠脑微血管的炎症反应。
J Nanobiotechnology. 2021 Feb 19;19(1):52. doi: 10.1186/s12951-021-00796-6.
8
Neuroprotective Pentapeptide, CN-105, Improves Outcomes in Translational Models of Intracerebral Hemorrhage.神经保护五肽 CN-105 改善脑出血转化模型的预后。
Neurocrit Care. 2021 Oct;35(2):441-450. doi: 10.1007/s12028-020-01184-y. Epub 2021 Jan 21.
9
Investigating the optimum size of nanoparticles for their delivery into the brain assisted by focused ultrasound-induced blood-brain barrier opening.研究在超声聚焦打开血脑屏障辅助下,将纳米颗粒递送至大脑的最佳粒径。
Sci Rep. 2020 Oct 26;10(1):18220. doi: 10.1038/s41598-020-75253-9.
10
Intranasal administration of gold nanoparticles designed to target the central nervous system: Fabrication and comparison between nanospheres and nanoprisms.经设计用于靶向中枢神经系统的金纳米粒子的经鼻腔给药:纳米球和纳米棱柱体的制备和比较。
Int J Pharm. 2020 Nov 30;590:119957. doi: 10.1016/j.ijpharm.2020.119957. Epub 2020 Oct 6.