Suppr超能文献

糖尿病肾病:m6A修饰作为疾病进展和亚型分类的标志物

Diabetic kidney disease: m6A modification as a marker of disease progression and subtype classification.

作者信息

Li Wenzhe, Xu Gaosi, Li Manna

机构信息

The Second Clinical Medical College of Nanchang University, Nanchang, China.

Department of Nephrology, Second Affiliated Hospital of Nanchang University, Nanchang, China.

出版信息

Front Med (Lausanne). 2025 Mar 4;12:1494162. doi: 10.3389/fmed.2025.1494162. eCollection 2025.

Abstract

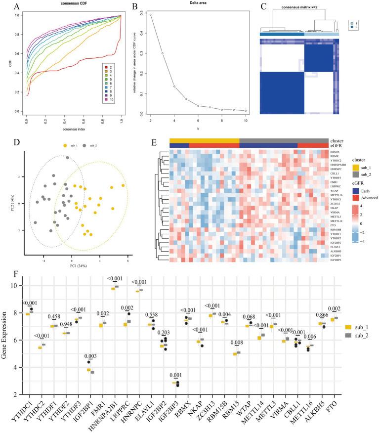
This paper aims to investigate m6A modification during DKD progression. We evaluated m6A regulators expression in peripheral blood mononuclear cells, whole kidney tissue, glomerular, and tubulointerstitial samples. CIBERSORT and single-sample gene set enrichment analysis analyzed glomerular immune characteristics. Logistic-LASSO regression were used to develop the m6A regulators model that can identify early DKD. Consensus clustering algorithms were used to classify DKD in glomerular samples into m6A modified subtypes based on the expression of m6A regulators. Gene set variation analysis algorithm was used to evaluate the functional pathway enrichment of m6A modified subtypes. Weighted gene co-expression network analysis and protein-protein interaction networks identified m6A modified subtype marker genes. The Nephroseq V5 tool was used to evaluate the correlation between m6A modified subtypes marker genes and renal function. DKD patients' m6A regulators expression differed from the control group in various tissue types. DKD stages have various immune characteristics. The m6A regulators model with YTHDC1, METTL3, and ALKBH5 better identified early DKD. DKD was divided into two subtypes based on the expression of 26 m6A regulators. Subtype 1 was enriched in myogenesis, collagen components, and cytokine receptor interaction, while subtype 2 was enriched in protein secretion, proliferation, apoptosis, and various signaling pathways (e.g., TGFβ signaling pathway, PI3K/AKT/mTOR pathway, and etc.). Finally, AXIN1 and GOLGA4 were identified as possible biomarkers associated with glomerular filtration rate. From the viewpoint of m6A modification, the immune characteristics and molecular mechanisms of DKD at various stages are different, and targeted treatment would improve efficacy.

摘要

本文旨在研究糖尿病肾病(DKD)进展过程中的m6A修饰。我们评估了m6A调节因子在外周血单核细胞、全肾组织、肾小球和肾小管间质样本中的表达。采用CIBERSORT和单样本基因集富集分析来分析肾小球免疫特征。使用逻辑-套索回归建立可识别早期DKD的m6A调节因子模型。采用共识聚类算法根据m6A调节因子的表达将肾小球样本中的DKD分类为m6A修饰亚型。使用基因集变异分析算法评估m6A修饰亚型的功能通路富集情况。通过加权基因共表达网络分析和蛋白质-蛋白质相互作用网络确定m6A修饰亚型标记基因。使用Nephroseq V5工具评估m6A修饰亚型标记基因与肾功能之间的相关性。DKD患者的m6A调节因子表达在不同组织类型中与对照组存在差异。DKD各阶段具有不同的免疫特征。包含YTHDC1、METTL3和ALKBH5的m6A调节因子模型能更好地识别早期DKD。基于26种m6A调节因子的表达将DKD分为两个亚型。亚型1在肌生成、胶原蛋白成分和细胞因子受体相互作用方面富集,而亚型2在蛋白质分泌、增殖、凋亡和各种信号通路(如TGFβ信号通路、PI3K/AKT/mTOR通路等)方面富集。最后,AXIN1和GOLGA4被确定为与肾小球滤过率相关的潜在生物标志物。从m6A修饰的角度来看,DKD各阶段的免疫特征和分子机制不同,靶向治疗将提高疗效。

https://cdn.ncbi.nlm.nih.gov/pmc/blobs/b381/11914134/a913ab0f344c/fmed-12-1494162-g001.jpg

文献检索

告别复杂PubMed语法,用中文像聊天一样搜索,搜遍4000万医学文献。AI智能推荐,让科研检索更轻松。

立即免费搜索

文件翻译

保留排版,准确专业,支持PDF/Word/PPT等文件格式,支持 12+语言互译。

免费翻译文档

深度研究

AI帮你快速写综述,25分钟生成高质量综述,智能提取关键信息,辅助科研写作。

立即免费体验