Suppr超能文献

基于非靶向脂质组学的牦牛、水牛和奶牛初乳中脂质的组成及结构特征

Composition and structural characteristics of lipids in yak, buffalo, and cow colostrum based on untargeted lipidomics.

作者信息

Wang Yuzhuo, Li Changhui, Huang Jiaxiang, Zeng Qingkun, Li Ling, Yang Pan, Wang Pengjie, Chu Min, Luo Jie, Ren Fazheng, Zhang Hao

机构信息

College of Food Science and Nutritional Engineering, China Agricultural University, Beijing, China.

Guangxi Buffalo Research Institute, Chinese Academy of Agricultural Sciences, Nanning, China.

出版信息

NPJ Sci Food. 2025 Mar 23;9(1):37. doi: 10.1038/s41538-025-00406-x.

Abstract

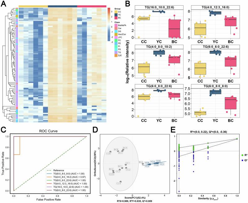
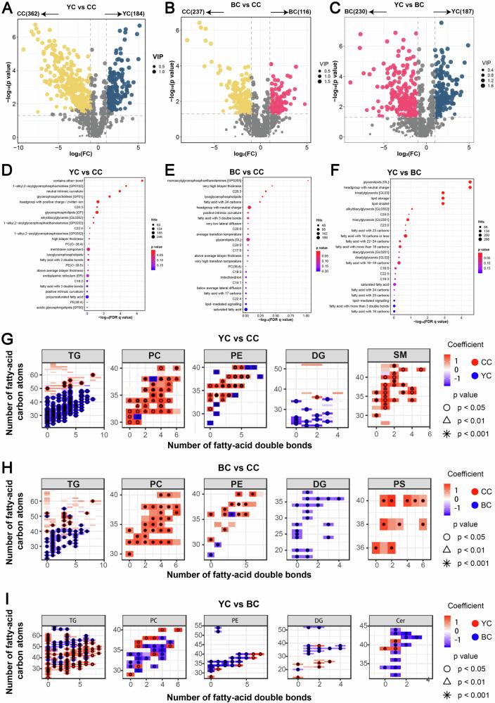
Lipids play pivotal roles in supplying energy and promoting gut health. While yak and buffalo milk are known for their high nutritional values, the lipid compositions of yak colostrum (YC) and buffalo colostrum (BC) remain poorly explored. Here, untargeted lipidomics were applied to analyze YC, BC, and cow colostrum (CC). 546, 353, and 417 differential lipids were identified in the comparisons of YC-CC, BC-CC, and YC-BC, respectively. Compared to CC, YC exhibited a higher content of C18:2, while BC was marked by lower levels of saturated fatty acids. Additionally, specific lipid biomarkers were identified: triacylglycerol (TG) (16:0_10:0_22:6), TG (4:0_12:3_16:0), TG (4:0_8:0_18:2), TG (6:0_6:0_22:6), TG (6:0_8:0_22:6), and TG (6:0_8:0_8:0) were more for YC, while ceramide (Cer) (d19:1_24:1), diacylglycerol (DG) (36:2), hexosyl ceramide (Hex1Cer) (d37:1), TG (40:2e), TG (4:0_12:0_18:2), and zymosteryl (ZyE) (24:7) were biomarkers for BC. These findings provide a theoretical basis for optimizing the use of colostrum in various applications.

摘要

脂质在提供能量和促进肠道健康方面发挥着关键作用。虽然牦牛乳和水牛乳以其高营养价值而闻名,但牦牛初乳(YC)和水牛初乳(BC)的脂质组成仍未得到充分研究。在此,采用非靶向脂质组学方法分析了YC、BC和牛初乳(CC)。在YC与CC、BC与CC以及YC与BC的比较中,分别鉴定出546种、353种和417种差异脂质。与CC相比,YC中C18:2的含量较高,而BC的特点是饱和脂肪酸含量较低。此外,还鉴定出了特定的脂质生物标志物:三酰甘油(TG)(16:0_10:0_22:6)、TG(4:0_12:3_16:0)、TG(4:0_8:0_18:2)、TG(6:0_6:0_22:6)、TG(6:0_8:0_22:6)和TG(6:0_8:0_8:0)在YC中含量更高,而神经酰胺(Cer)(d19:1_24:1)、二酰甘油(DG)(36:2)、己糖神经酰胺(Hex1Cer)(d37:1)、TG(40:2e)、TG(4:0_12:0_18:2)和酵母甾醇(ZyE)(24:7)是BC的生物标志物。这些发现为优化初乳在各种应用中的使用提供了理论依据。

https://cdn.ncbi.nlm.nih.gov/pmc/blobs/449a/11931005/46816c2e4890/41538_2025_406_Fig1_HTML.jpg

文献检索

告别复杂PubMed语法,用中文像聊天一样搜索,搜遍4000万医学文献。AI智能推荐,让科研检索更轻松。

立即免费搜索

文件翻译

保留排版,准确专业,支持PDF/Word/PPT等文件格式,支持 12+语言互译。

免费翻译文档

深度研究

AI帮你快速写综述,25分钟生成高质量综述,智能提取关键信息,辅助科研写作。

立即免费体验