Suppr超能文献

一种新型肠道共生体调节储粮螨类细胞内细菌的基因表达。

A novel gut symbiont modulates gene expression of the intracellular bacterium in the stored product mite .

作者信息

Hubert Jan, Glowska-Patyniak Eliza, Dowd Scot E, Klimov Pavel B

机构信息

Czech Agrifood Research Center, Prague, Czechia.

Department of Animal Morphology, Faculty of Biology, Adam Mickiewicz University in Poznan, Poznan, Poland.

出版信息

mSphere. 2025 Apr 29;10(4):e0087924. doi: 10.1128/msphere.00879-24. Epub 2025 Mar 24.

Abstract

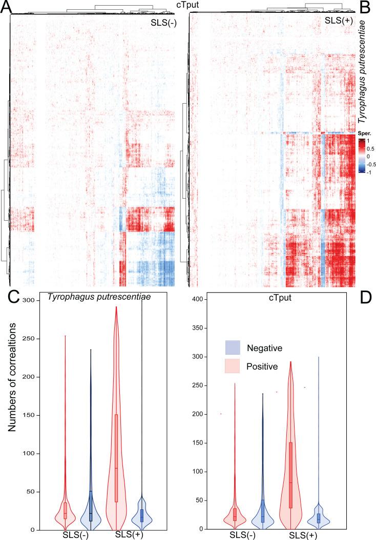
We examined host and bacterial gene expression profiles in the stored product mite co-infected with (wTPut) and (cTPut) while varying the presence of the symbiont (SLS). SLS, a novel symbiont in the family , with a genome size of 1.7 Mb, is found in 16% of mite species in infected cultures. In addition, SLS was detected in mite feces but not in their eggs. Although expression remained unchanged, the presence or absence of SLS significantly affected expression. It indicated that the effect of on SLS was neutral. In SLS-positive samples, exhibited 29 upregulated and 48 downregulated genes compared to SLS-negative samples. Furthermore, gene expression strongly correlated with mite KEGG gene expression in SLS-positive samples. Positive Spearman's correlations between gene expression and mite KEGG immune and regulatory pathways were doubled in SLS-positive compared to SLS-negative samples. The diversity of expressed genes in the mite host decreased in the presence of SLS. had more interacting genes to mite host in SLS-positive samples than without SLS. Transposases are the most affected genes, showing upregulation in the presence of SLS. Correlation analyses revealed interactions between and SLS via mite immune and regulatory pathways, including lysosome, ubiquitin-mediated proteolysis, PIK3_Akt, and cGMP-PKG. The results showed that indirectly affects the gut symbionts of mites.IMPORTANCEThis study introduces a new model to analyze interactions between intracellular bacterial symbionts, gut bacterial symbionts, and their mite hosts. Using gene expression correlations, we investigated how the intracellular responds to the novel gut symbiont in the mold mite . The data showed that both mite and gene expression are different in the samples with and without symbionts. In the presence of symbionts, increased the interaction with the mite host in terms of changes in gene expression. The mite immune and regulatory pathway gene expression is differently correlated to genes in relation to symbionts. As a well-known producer of allergens, physiology and thus its allergen production are influenced by both symbionts, potentially affecting the release of allergens into human environments.

摘要

我们研究了储存物螨同时感染沃尔巴克氏体(wTPut)和西氏肠杆菌(cTPut)时宿主和细菌的基因表达谱,同时改变共生菌SLS的存在情况。SLS是立克次氏体科的一种新型共生菌,基因组大小为1.7 Mb,在受感染培养物中16%的螨类物种中被发现。此外,在螨类粪便中检测到了SLS,但在其卵中未检测到。虽然沃尔巴克氏体的表达保持不变,但SLS的存在与否显著影响西氏肠杆菌的表达。这表明沃尔巴克氏体对SLS的影响是中性的。在SLS阳性样本中,与SLS阴性样本相比,西氏肠杆菌有29个基因上调和48个基因下调。此外,在SLS阳性样本中,西氏肠杆菌基因表达与螨类KEGG基因表达密切相关。与SLS阴性样本相比,SLS阳性样本中西氏肠杆菌基因表达与螨类KEGG免疫和调节途径之间的正斯皮尔曼相关性增加了一倍。在SLS存在的情况下,螨类宿主中表达基因的多样性降低。在SLS阳性样本中,西氏肠杆菌与螨类宿主的相互作用基因比没有SLS时更多。转座酶是受影响最大的西氏肠杆菌基因,在SLS存在时表现出上调。相关性分析揭示了西氏肠杆菌与SLS通过螨类免疫和调节途径相互作用,包括溶酶体、泛素介导的蛋白水解、PIK3_Akt和cGMP-PKG。结果表明,沃尔巴克氏体间接影响螨类的肠道共生菌。

重要性

本研究引入了一种新模型来分析细胞内细菌共生体、肠道细菌共生体及其螨类宿主之间的相互作用。利用基因表达相关性,我们研究了细胞内沃尔巴克氏体如何应对粉螨中的新型西氏肠杆菌肠道共生体。数据表明,有共生菌和没有共生菌的样本中螨类和西氏肠杆菌的基因表达均不同。在有共生菌存在的情况下,就基因表达变化而言,西氏肠杆菌增加了与螨类宿主的相互作用。螨类免疫和调节途径基因表达与西氏肠杆菌基因在共生菌方面的相关性不同。作为一种著名的过敏原产生者,西氏肠杆菌的生理学及其过敏原产生受到两种共生菌的影响,可能会影响过敏原向人类环境中的释放。

https://cdn.ncbi.nlm.nih.gov/pmc/blobs/d67b/12039267/254a7526420a/msphere.00879-24.f001.jpg

文献检索

告别复杂PubMed语法,用中文像聊天一样搜索,搜遍4000万医学文献。AI智能推荐,让科研检索更轻松。

立即免费搜索

文件翻译

保留排版,准确专业,支持PDF/Word/PPT等文件格式,支持 12+语言互译。

免费翻译文档

深度研究

AI帮你快速写综述,25分钟生成高质量综述,智能提取关键信息,辅助科研写作。

立即免费体验