Suppr超能文献

基质辅助激光解吸电离飞行时间质谱可区分脓肿分枝杆菌中的药敏菌株和耐药菌株。

MALDI-TOF mass spectrometry discriminates drug-susceptible and -resistant strains in Mycobacterium abscessus.

作者信息

Thai Tran Duong, Nithimongkolchai Nut, Kaewseekhao Benjawan, Samarnjit Janejira, Sukkasem Chutipapa, Wonglakorn Lumyai, Sirichoat Auttawit, Nithichanon Arnone, Faksri Kiatichai

机构信息

Department of Microbiology, Faculty of Medicine, Khon Kaen University, Khon Kaen, Thailand.

Research and Diagnostic Center for Emerging Infectious Diseases (RCEID), Khon Kaen University, Khon Kaen, Thailand.

出版信息

PLoS One. 2025 Mar 26;20(3):e0319809. doi: 10.1371/journal.pone.0319809. eCollection 2025.

Abstract

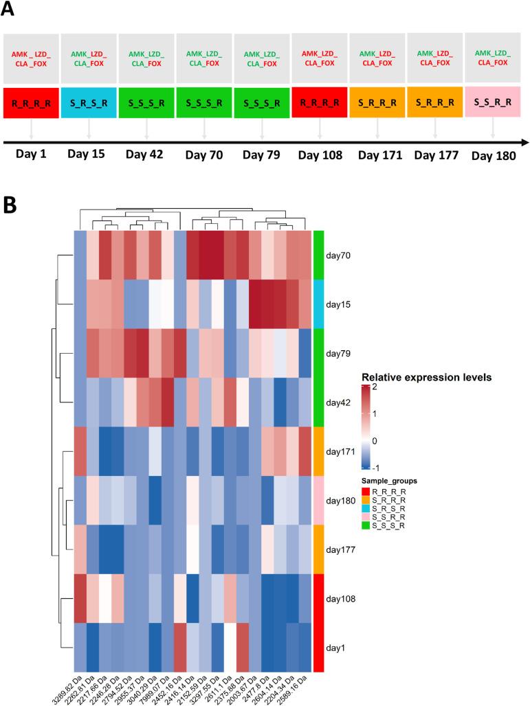
Mycobacterium abscessus (M. abscessus) infection is a significant public-health concern due to its resistance to multiple antibiotics and associated treatment challenges. There is a pressing need for a rapid and effective method capable of reliably identifying M. abscessus drug resistance. Our study aimed to investigate the capacity of matrix-assisted laser desorption/ionization-time-of-flight mass spectrometry (MALDI-TOF MS) to identify M. abscessus drug-resistant isolates, offering potential proteomic spectrum markers for detecting resistant strains in clinical diagnosis and treatment. With the aid of machine learning, particularly the decision-tree algorithm, predictive models demonstrated excellent performance with 100% sensitivity and specificity. Peaks at 4,062 Da, 7,518 Da, 8,359 Da and 2,493 Da were potential biomarkers that can distinguish between phenotypes resistant or susceptible to amikacin, linezolid, clarithromycin and cefoxitin, respectively. Besides diagnosing these phenotypes, the combination of machine learning and MALDI-TOF can identify patterns of resistance and susceptibility to various drugs in serially sampled isolates. In an analysis of nine serially collected samples from a single patient, MALDI-TOF could differentiate between M. abscessus strains resistant to three drugs-amikacin, linezolid and clarithromycin-and those completely susceptible to these drugs, based on distinct peak intensities. Furthermore, alterations in the patterns of amikacin and clarithromycin resistance/susceptibility influenced the MALDI-TOF spectra in serial isolates, whereas changes in susceptibility to linezolid did not affect the patterns. Hence, MALDI-TOF could be considered an efficient and dependable method for identifying M. abscessus drug resistance. This diagnostic tool has the potential to streamline the traditionally lengthy process of antimicrobial susceptibility testing while maintaining reliable results.

摘要

脓肿分枝杆菌(M. abscessus)感染是一个重大的公共卫生问题,因为它对多种抗生素具有耐药性,并带来了相关的治疗挑战。迫切需要一种能够可靠识别脓肿分枝杆菌耐药性的快速有效方法。我们的研究旨在调查基质辅助激光解吸/电离飞行时间质谱(MALDI-TOF MS)识别脓肿分枝杆菌耐药菌株的能力,为临床诊断和治疗中检测耐药菌株提供潜在的蛋白质组谱标记。借助机器学习,特别是决策树算法,预测模型表现出色,灵敏度和特异性均达到100%。4062 Da、7518 Da、8359 Da和2493 Da处的峰分别是可区分对阿米卡星、利奈唑胺、克拉霉素和头孢西丁耐药或敏感表型的潜在生物标志物。除了诊断这些表型外,机器学习与MALDI-TOF的结合还可以识别连续采样分离株对各种药物的耐药性和敏感性模式。在对一名患者连续采集的9份样本进行分析时,基于不同的峰强度,MALDI-TOF可以区分对阿米卡星、利奈唑胺和克拉霉素三种药物耐药的脓肿分枝杆菌菌株与对这些药物完全敏感的菌株。此外,阿米卡星和克拉霉素耐药/敏感模式的变化影响了连续分离株的MALDI-TOF光谱,而对利奈唑胺敏感性的变化则不影响这些模式。因此,MALDI-TOF可被视为一种识别脓肿分枝杆菌耐药性的高效可靠方法。这种诊断工具有可能简化传统上冗长的抗菌药物敏感性测试过程,同时保持可靠的结果。

https://cdn.ncbi.nlm.nih.gov/pmc/blobs/9a0c/11940421/6cf715408c68/pone.0319809.g001.jpg

文献AI研究员

20分钟写一篇综述,助力文献阅读效率提升50倍。

立即体验

用中文搜PubMed

大模型驱动的PubMed中文搜索引擎

马上搜索

文档翻译

学术文献翻译模型,支持多种主流文档格式。

立即体验