Suppr超能文献

猪重组NK-溶素在体内抑制小鼠肝细胞癌的生长和转移。

Porcine Recombinant NK-Lysin Inhibits the Growth and Metastasis of Murine Hepatocellular Carcinoma In Vivo.

作者信息

Fan Kuohai, Feng Zhiwei, Zhao Dahai, Zheng Xiaozhong, Yin Wei, Sun Na, Sun Panpan, Li Hongquan

机构信息

Shanxi Key Laboratory for Modernization of TCVM, College of Veterinary Medicine, Shanxi Agricultural University, Taigu 030801, China.

Laboratory Animal Center, Shanxi Agricultural University, Taigu 030801, China.

出版信息

Molecules. 2025 Mar 10;30(6):1234. doi: 10.3390/molecules30061234.

Abstract

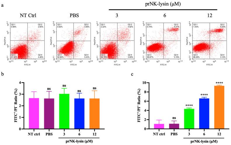
Porcine recombinant NK-lysin (prNK-lysin) has been shown to inhibit the proliferation and metastasis of hepatocellular carcinoma (HCC) cells in vitro. However, its effects on the proliferation and metastasis of HCC cells in vivo remain unclear. In this study, an allograft murine model using the murine HCC cell line Hepa1-6 was employed to investigate the anticancer effects of prNK-lysin. Initially, the in vitro anticancer efficacy of prNK-lysin was evaluated in Hepa1-6 cells, demonstrating that prNK-lysin effectively inhibited both proliferation and metastasis. These effects were mediated through the induction of oncosis and suppression of Fascin-1, MMP-2, and MMP-9 protein expressions. Subsequently, the in vivo anticancer efficacy of prNK-lysin was assessed using a mouse liver orthotopic implantation model and a lung metastasis model of Hepa1-6 cells in BALB/cA-nu mice. The administration of 13 mg/kg of prNK-lysin could inhibit tumor growth in the liver and metastasis to the lungs. Our results demonstrate that prNK-lysin possesses strong anti-HCC effects both in vitro and in vivo, with the induction of oncosis and the inhibition of Fascin-1, MMP-2, and MMP-9 protein expressions as potential molecular mechanisms for its anticancer activity.

摘要

猪重组NK-溶素(prNK-溶素)已被证明在体外可抑制肝癌(HCC)细胞的增殖和转移。然而,其对体内HCC细胞增殖和转移的影响仍不清楚。在本研究中,采用使用小鼠肝癌细胞系Hepa1-6的同种异体移植小鼠模型来研究prNK-溶素的抗癌作用。最初,在Hepa1-6细胞中评估了prNK-溶素的体外抗癌功效,结果表明prNK-溶素能有效抑制增殖和转移。这些作用是通过诱导胀亡以及抑制Fascin-1、MMP-2和MMP-9蛋白表达来介导的。随后,使用BALB/cA-nu小鼠的小鼠肝脏原位植入模型和Hepa1-6细胞的肺转移模型评估了prNK-溶素的体内抗癌功效。给予13mg/kg的prNK-溶素可抑制肝脏肿瘤生长和肺转移。我们的结果表明,prNK-溶素在体外和体内均具有强大的抗肝癌作用,诱导胀亡以及抑制Fascin-1、MMP-2和MMP-9蛋白表达是其抗癌活性的潜在分子机制。

https://cdn.ncbi.nlm.nih.gov/pmc/blobs/b48e/11946118/6e158b7e0b36/molecules-30-01234-g001.jpg

文献检索

告别复杂PubMed语法,用中文像聊天一样搜索,搜遍4000万医学文献。AI智能推荐,让科研检索更轻松。

立即免费搜索

文件翻译

保留排版,准确专业,支持PDF/Word/PPT等文件格式,支持 12+语言互译。

免费翻译文档

深度研究

AI帮你快速写综述,25分钟生成高质量综述,智能提取关键信息,辅助科研写作。

立即免费体验