Suppr超能文献

一种水稻特有的组蛋白H4变体使H4赖氨酸5乙酰化,从而调节盐胁迫反应。

An Oryza-specific histone H4 variant predisposes H4 lysine 5 acetylation to modulate salt stress responses.

作者信息

Gandhivel Vivek Hari-Sundar, Sotelo-Parrilla Paula, Raju Steffi, Jha Shaileshanand, Gireesh Anjitha, Harshith Chitthavalli Y, Gut Fabian, Vinothkumar Kutti R, Berger Frédéric, Jeyaprakash A Arockia, Shivaprasad P V

机构信息

National Centre for Biological Sciences, TIFR, GKVK Campus, Bangalore, India.

Donald Danforth Plant Science Center, St. Louis, MO, USA.

出版信息

Nat Plants. 2025 Apr;11(4):790-807. doi: 10.1038/s41477-025-01974-2. Epub 2025 Apr 8.

Abstract

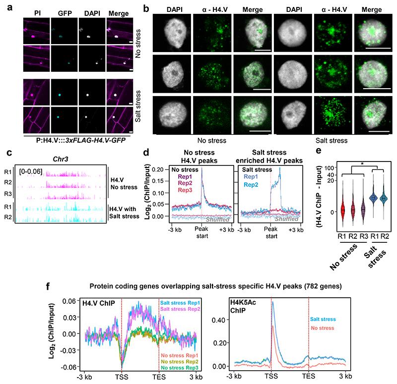
Paralogous variants of canonical histones guide accessibility to DNA and function as additional layers of genome regulation. Across eukaryotes, the mechanism of action and functional significance of several variants of core histones are well known except those of histone H4. Here we show that a variant of H4 (H4.V) expressing tissue-specifically among Oryza members mediated specific epigenetic changes contributing to salt tolerance. H4.V was incorporated into specific heterochromatic sites, where it blocked the deposition of active histone marks. Stress-dependent redistribution of H4.V enabled the incorporation of acetylated H4 lysine 5 (H4K5ac) in the gene bodies. The misexpression of H4.V led to defects in reproductive development and in mounting salt stress responses. H4.V formed homotypic nucleosomes and mediated these alterations by conferring distinct molecular properties to the nucleosomes, as seen with cryo electron microscopy structures and biochemical assays. These results reveal not only an H4 variant among plants but also a chromatin regulation that might have contributed to the adaptation of semi-aquatic Oryza members.

摘要

经典组蛋白的旁系同源变体指导对DNA的可及性,并作为基因组调控的附加层面发挥作用。在整个真核生物中,除了组蛋白H4的变体之外,几种核心组蛋白变体的作用机制和功能意义已为人熟知。在此我们表明,在稻属成员中组织特异性表达的一种H4变体(H4.V)介导了特定的表观遗传变化,从而有助于耐盐性。H4.V被整合到特定的异染色质位点,在那里它阻止了活性组蛋白标记的沉积。H4.V的应激依赖性重新分布使得乙酰化的H4赖氨酸5(H4K5ac)能够整合到基因体内。H4.V的错误表达导致生殖发育缺陷以及在应对盐胁迫反应方面的缺陷。H4.V形成同型核小体,并通过赋予核小体不同的分子特性来介导这些改变,这在冷冻电子显微镜结构和生化分析中可见。这些结果不仅揭示了植物中的一种H4变体,还揭示了一种可能有助于半水生稻属成员适应环境的染色质调控机制。

https://cdn.ncbi.nlm.nih.gov/pmc/blobs/3609/7617672/fe77314473ba/EMS204895-f009.jpg

文献AI研究员

20分钟写一篇综述,助力文献阅读效率提升50倍。

立即体验

用中文搜PubMed

大模型驱动的PubMed中文搜索引擎

马上搜索

文档翻译

学术文献翻译模型,支持多种主流文档格式。

立即体验