Suppr超能文献

两种转录因子在介导番茄果实成熟的表观遗传调控中发挥着关键作用。

Two transcription factors play critical roles in mediating epigenetic regulation of fruit ripening in tomato.

作者信息

Niu Qingfeng, Xu Yaping, Huang Huan, Li Linzhu, Tang Dengguo, Wu Siqun, Liu Ping, Liu Ruie, Ma Yu, Zhang Bo, Zhu Jian-Kang, Lang Zhaobo

机构信息

National Engineering Laboratory of Crop Stress Resistance Breeding, School of Life Sciences, Anhui Agricultural University, Hefei 230036, China.

Institute of Advanced Biotechnology, Institute of Homeostatic Medicine, and School of Medicine, Southern University of Science and Technology, Shenzhen 518055, China.

出版信息

Proc Natl Acad Sci U S A. 2025 Apr 15;122(15):e2422798122. doi: 10.1073/pnas.2422798122. Epub 2025 Apr 9.

Abstract

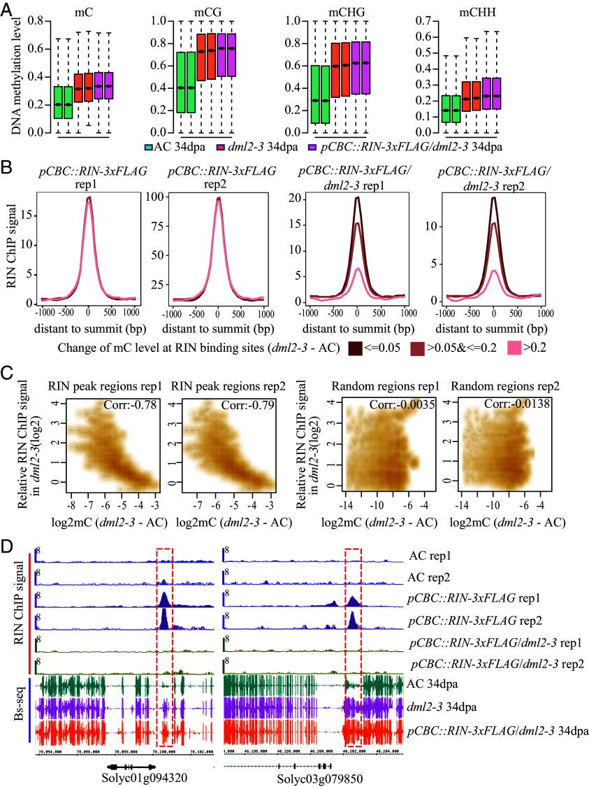
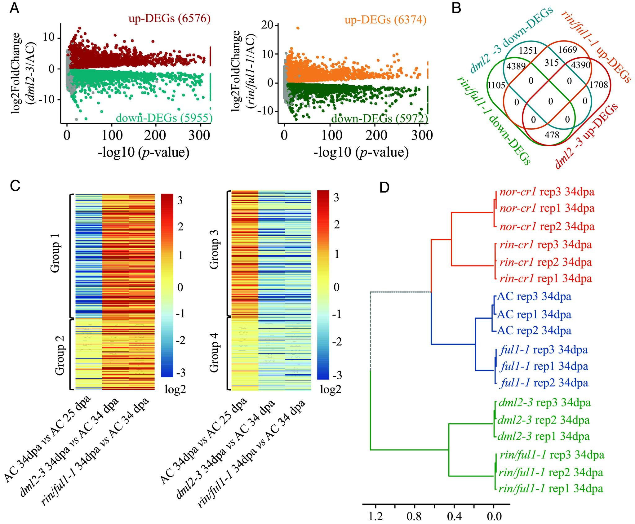
DNA methylation regulates fruit ripening in tomato, and disruption of the DNA demethylase DEMETER-LIKE 2 (DML2) results in genome-wide DNA hypermethylation and impaired ripening. We report here that the transcription factors Ripening Inhibitor (RIN) and FRUITFULL 1 (FUL1) play critical roles in mediating the effect of DNA methylation on tomato fruit ripening. and are silenced in mutant plants, and the defective ripening phenotype of is mimicked by the double mutant. Restoration of expression in partially rescues its ripening defects. DNA methylation controls ripening not only by regulating the expression of and but also by interfering with the genomic binding of RIN. In mutant plants, RIN cannot bind to some of its targets in vivo even though DNA methylation does not interfere with RIN binding in vitro; this inhibited binding in vivo is correlated with increased DNA methylation and histone H3 enrichment within 100 bp of the binding site. Our work uncovers the molecular mechanisms underlying DNA methylation control of fruit ripening in tomato.

摘要

DNA甲基化调控番茄果实成熟,DNA去甲基化酶类DEMETER 2(DML2)功能缺失会导致全基因组DNA超甲基化并使果实成熟受损。我们在此报告,转录因子成熟抑制因子(RIN)和FUL1在介导DNA甲基化对番茄果实成熟的影响中起关键作用。在dml2突变体植株中RIN和FUL1基因沉默,dml2的果实成熟缺陷表型可被rin ful1双突变体模拟。在dml2中恢复RIN表达可部分挽救其成熟缺陷。DNA甲基化不仅通过调控RIN和FUL1的表达来控制果实成熟,还通过干扰RIN与基因组的结合来实现。在dml2突变体植株中,尽管DNA甲基化在体外不干扰RIN结合,但RIN在体内无法与其一些靶标结合;这种体内结合受抑制与结合位点100 bp内DNA甲基化增加和组蛋白H3富集相关。我们的研究揭示了DNA甲基化调控番茄果实成熟的分子机制。

https://cdn.ncbi.nlm.nih.gov/pmc/blobs/b9fe/12012504/7069514db13e/pnas.2422798122fig01.jpg

文献AI研究员

20分钟写一篇综述,助力文献阅读效率提升50倍。

立即体验

用中文搜PubMed

大模型驱动的PubMed中文搜索引擎

马上搜索

文档翻译

学术文献翻译模型,支持多种主流文档格式。

立即体验