Wang Zhen, Zhu Jie, Xu Mengda, Ma Xuyuan, Shen Maozheng, Yan Jingyu, Gan Guosheng, Zhou Xiang
The First School of Clinical Medicine, Southern Medical University, Guangzhou, China.
Department of Anesthesiology, General Hospital of Central Theater Command of PLA, Wuhan, China.
Elife. 2025 Apr 10;13:RP98554. doi: 10.7554/eLife.98554.
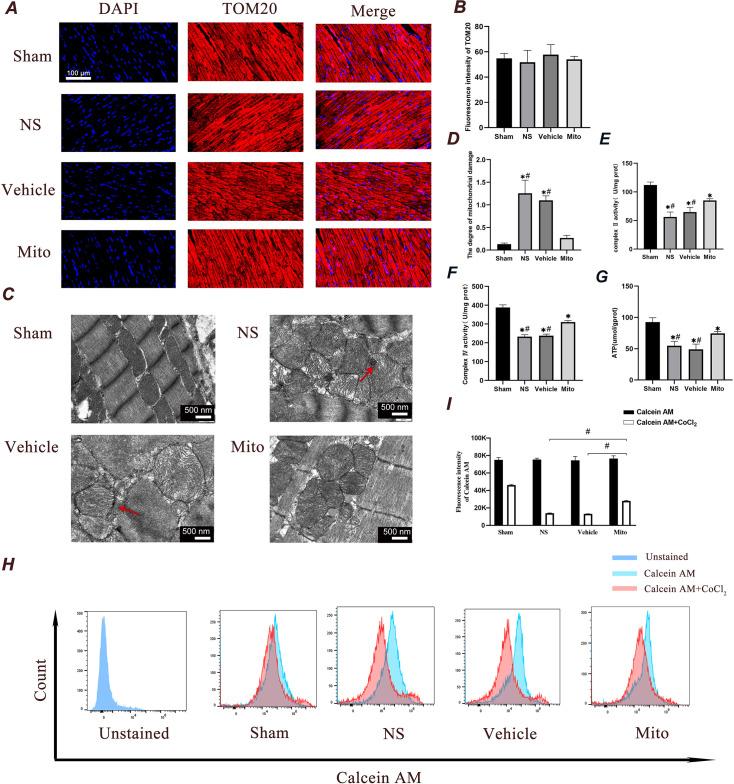
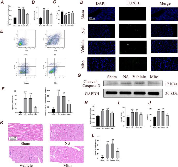
The incidence of post-cardiac arrest myocardial dysfunction (PAMD) is high, and there is currently no effective treatment available. This study aims to investigate the protective effects of exogenous mitochondrial transplantation in Sprague-Dawley (SD) rats. Exogenous mitochondrial transplantation can enhance myocardial function and improve the survival rate. Mechanistic studies suggest that mitochondrial transplantation can limit impairment in mitochondrial morphology, augment the activity of mitochondrial complexes II and IV, and raise ATP level. As well, mitochondrial therapy ameliorated oxidative stress imbalance, reduced myocardial injury, and thus improved PAMD after cardiopulmonary resuscitation (CPR).
心脏骤停后心肌功能障碍(PAMD)的发生率很高,目前尚无有效的治疗方法。本研究旨在探讨外源性线粒体移植对Sprague-Dawley(SD)大鼠的保护作用。外源性线粒体移植可增强心肌功能并提高存活率。机制研究表明,线粒体移植可限制线粒体形态的损伤,增强线粒体复合物II和IV的活性,并提高ATP水平。此外,线粒体治疗改善了氧化应激失衡,减少了心肌损伤,从而改善了心肺复苏(CPR)后的PAMD。