Suppr超能文献

布洛芬、氟比洛芬或萘普生钠对大鼠骨骼肌适应跑步机运动的影响极小。

Ibuprofen, Flurbiprofen or Naproxen Sodium Minimally Influences Musculoskeletal Adaptations to Treadmill Exercise in Rats.

作者信息

Roberts Brandon M, Geddis Alyssa V, Ciuciu Alexandra, Reynoso Marinaliz, Mehta Nikhil, Varanoske Alyssa N, Kelley Alyssa M, Leiss Maximus C, Kolb Alexander L, Hughes Julie M, Naimo Marshall A, Tomlinson Ryan E, Staab Jeffery S

机构信息

Military Performance Division, US Army Research Institute of Environmental Medicine, Natick, Massachusetts, USA.

Sargent College of Health & Rehabilitation Sciences, Boston University, Boston, Massachusetts, USA.

出版信息

J Cachexia Sarcopenia Muscle. 2025 Apr;16(2):e13798. doi: 10.1002/jcsm.13798.

Abstract

BACKGROUND

Non-steroidal anti-inflammatory drugs (NSAIDs) may influence musculoskeletal health. The purpose of this study was to compare the effects of three different NSAIDS: naproxen sodium, ibuprofen, flurbiprofen or a placebo on musculoskeletal adaptations in rodents with or without 6 weeks of aerobic exercise.

METHODS

Nine-week-old male Wistar rats (n = 80) were randomized to either exercise (EX) or no-exercise control (CON) conditions and treated with naproxen, ibuprofen (IBU), flurbiprofen (FLU) or placebo (PLA). For exercise, rats ran 5 days per week for 6 weeks at a 5% incline on a motorized treadmill for 30 min. Three-point bending (3 PB) and microcomputed tomography (microCT) were measured in the femur. Anabolic muscle signalling pathways were measured in the quadriceps. Muscle fibre cross-sectional area (CSA) and fibre type were measured in the soleus. Data were analysed using a two-way ANOVA for treatment by condition and is visualized as mean ± standard deviation.

RESULTS

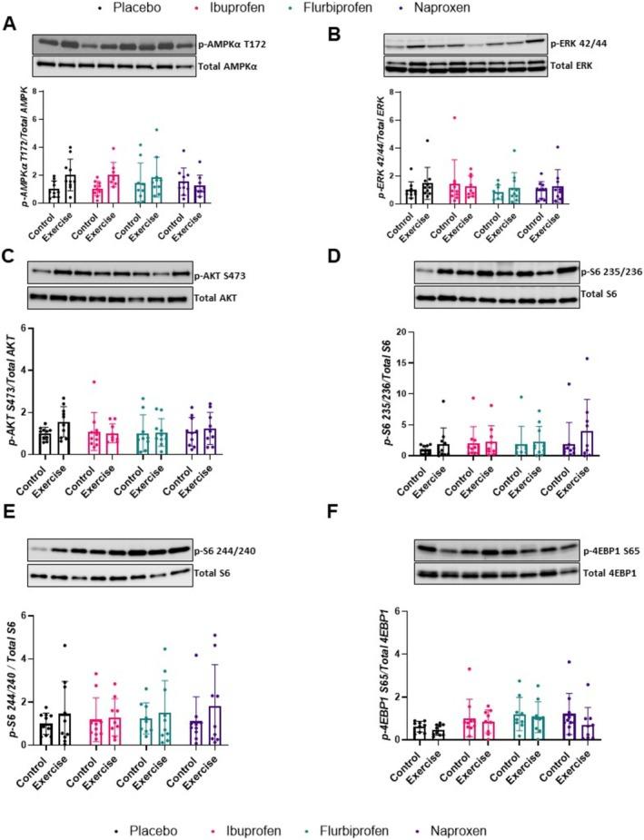
For 3 PB, there was an exercise effect for ultimate bending energy, postyield energy, toughness, postyield toughness, postyield displacement, ultimate strain and postyield strain (all, p < 0.05). There was a treatment by condition effect for Young's Modulus, where placebo exercise was less than placebo control (PLA EX: 3256.44 ± 463.41 MPa, PLA CON: 4849.94 ± 836.70 MPa, p < 0.05). For microCT, there was a treatment by condition effect for trabecular thickness (p = 0.047) and the IBU EX group increased thickness compared with the IBU CON group (IBU EX: 0.133 ± 0.011 mm, IBU CON: 0.121 ± 0.007 mm, p = 0.027). In the quadriceps, for myosin heavy chain abundance, there was a treatment by condition effect (p = 0.046) and ibuprofen exercise was lower than ibuprofen control (IBU EX: 0.636 ± 0.513 AU, IBU CON: 1.81 ± 1.012 AU, p = 0.016). There was no treatment by condition effect for phosphorylation of the AKT, AMPK or ERK pathways (all, p > 0.05). In the soleus, there was no treatment by condition effect for fibre type percentage or muscle CSA (p > 0.05).

CONCLUSIONS

NSAIDs did not have a strong negative or positive effect on musculoskeletal adaptations to 6 weeks of treadmill running in young healthy male rodents.

摘要

背景

非甾体抗炎药(NSAIDs)可能会影响肌肉骨骼健康。本研究的目的是比较三种不同的NSAIDs(萘普生钠、布洛芬、氟比洛芬)或安慰剂对有或没有进行6周有氧运动的啮齿动物肌肉骨骼适应性的影响。

方法

将9周龄雄性Wistar大鼠(n = 80)随机分为运动(EX)组或非运动对照(CON)组,并用萘普生、布洛芬(IBU)、氟比洛芬(FLU)或安慰剂(PLA)进行治疗。对于运动组,大鼠每周在电动跑步机上以5%的坡度跑5天,持续6周,每次30分钟。测量股骨的三点弯曲(3PB)和微型计算机断层扫描(microCT)。测量股四头肌中合成代谢肌肉信号通路。测量比目鱼肌的肌纤维横截面积(CSA)和纤维类型。数据采用双向方差分析进行处理,以条件和治疗因素进行分析,并以平均值±标准差表示。

结果

对于3PB,极限弯曲能量、屈服后能量、韧性、屈服后韧性、屈服后位移、极限应变和屈服后应变均有运动效应(均p < 0.05)。对于杨氏模量存在条件与治疗的交互作用,其中安慰剂运动组低于安慰剂对照组(PLA EX:3256.44±463.41MPa,PLA CON:4849.94±836.70MPa,p < 0.05)。对于microCT,骨小梁厚度存在条件与治疗的交互作用(p = 0.047),与IBU CON组相比,IBU EX组骨小梁厚度增加(IBU EX:0..133±0.011mm,IBU CON:0.121±0.007mm,p = 0.027)。在股四头肌中,对于肌球蛋白重链丰度,存在条件与治疗的交互作用(p = 0..046),布洛芬运动组低于布洛芬对照组(IBU EX:0.636±0.513AU,IBU CON:1.81±1.012AU,p = 0.016)。AKT、AMPK或ERK通路的磷酸化不存在条件与治疗的交互作用(均p > 0.05)。在比目鱼肌中,纤维类型百分比或肌肉CSA不存在条件与治疗的交互作用(p > 0.05)。

结论

在年轻健康的雄性啮齿动物中,NSAIDs对6周跑步机跑步引起的肌肉骨骼适应性没有强烈的负面或正面影响。

https://cdn.ncbi.nlm.nih.gov/pmc/blobs/eec3/11985359/2019015d58cc/JCSM-16-e13798-g004.jpg

文献检索

告别复杂PubMed语法,用中文像聊天一样搜索,搜遍4000万医学文献。AI智能推荐,让科研检索更轻松。

立即免费搜索

文件翻译

保留排版,准确专业,支持PDF/Word/PPT等文件格式,支持 12+语言互译。

免费翻译文档

深度研究

AI帮你快速写综述,25分钟生成高质量综述,智能提取关键信息,辅助科研写作。

立即免费体验