• 文献检索
  • 文档翻译
  • 深度研究
  • 学术资讯
  • Suppr Zotero 插件Zotero 插件
  • 邀请有礼
  • 套餐&价格
  • 历史记录
应用&插件
Suppr Zotero 插件Zotero 插件浏览器插件Mac 客户端Windows 客户端微信小程序
定价
高级版会员购买积分包购买API积分包
服务
文献检索文档翻译深度研究API 文档MCP 服务
关于我们
关于 Suppr公司介绍联系我们用户协议隐私条款
关注我们

Suppr 超能文献

核心技术专利:CN118964589B侵权必究
粤ICP备2023148730 号-1Suppr @ 2026

文献检索

告别复杂PubMed语法,用中文像聊天一样搜索,搜遍4000万医学文献。AI智能推荐,让科研检索更轻松。

立即免费搜索

文件翻译

保留排版,准确专业,支持PDF/Word/PPT等文件格式,支持 12+语言互译。

免费翻译文档

深度研究

AI帮你快速写综述,25分钟生成高质量综述,智能提取关键信息,辅助科研写作。

立即免费体验

小分子增强胰腺导管类器官的高效生成。

Small molecules enhance the high-efficiency generation of pancreatic ductal organoids.

作者信息

Liao Yuwei, Lin Zhifan, Li Siyu, Yin Xiaolei

出版信息

Acta Biochim Biophys Sin (Shanghai). 2024 Dec 5;57(7):1184-1194. doi: 10.3724/abbs.2024218.

DOI:10.3724/abbs.2024218
PMID:40230288
原文链接:https://pmc.ncbi.nlm.nih.gov/articles/PMC12367976/
Abstract

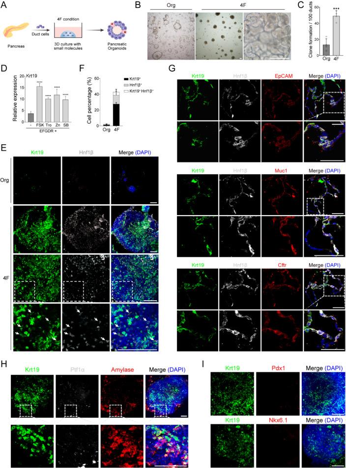
Advancements in three-dimensional (3D) organoid cultures have created more physiologically relevant models for pancreatic disease research, but efficiently generating mature pancreatic ductal cells remains challenging. In this study, we develop a novel protocol to generate pancreatic ductal organoids (PDOs) with high initiation efficiency and an enrichment of pancreatic ductal cells. By utilizing a cocktail of small molecules, we optimize the culture conditions to improve organoid formation. Our findings demonstrate that this protocol facilitates the formation and expansion of PDOs derived from Sox9-positive ductal cells, including heterogeneous ductal cells and acinar cells. These organoid cultures exhibit remarkable stability, supporting long-term expansion. This system provides an efficient model with potential applications in high-throughput drug screening. Moreover, these organoids recapitulate the exocrine cell composition and may reflect the cellular plasticity between ductal and acinar cells, providing a valuable platform for investigating pancreatic diseases such as pancreatic ductal adenocarcinoma (PDAC). The model presents a promising tool for future research aimed at understanding disease mechanisms and potentially helping drug development for pancreatic disorders.

摘要

三维(3D)类器官培养技术的进步为胰腺疾病研究创造了更具生理相关性的模型,但高效生成成熟的胰腺导管细胞仍然具有挑战性。在本研究中,我们开发了一种新方法,以高起始效率生成胰腺导管类器官(PDO)并富集胰腺导管细胞。通过使用小分子混合物,我们优化了培养条件以促进类器官形成。我们的研究结果表明,该方法有助于源自Sox9阳性导管细胞(包括异质性导管细胞和腺泡细胞)的PDO的形成和扩增。这些类器官培养物表现出显著的稳定性,支持长期扩增。该系统提供了一个高效模型,具有在高通量药物筛选中的潜在应用。此外,这些类器官重现了外分泌细胞组成,并可能反映导管细胞和腺泡细胞之间的细胞可塑性,为研究胰腺疾病如胰腺导管腺癌(PDAC)提供了一个有价值的平台。该模型为未来旨在理解疾病机制并可能有助于胰腺疾病药物开发的研究提供了一个有前景的工具。

https://cdn.ncbi.nlm.nih.gov/pmc/blobs/a771/12367976/a755c198e7d5/abbs-2024-677-t4.jpg
https://cdn.ncbi.nlm.nih.gov/pmc/blobs/a771/12367976/aca8a6fecca2/abbs-2024-677-t1.jpg
https://cdn.ncbi.nlm.nih.gov/pmc/blobs/a771/12367976/d468e5eb2429/abbs-2024-677-t2.jpg
https://cdn.ncbi.nlm.nih.gov/pmc/blobs/a771/12367976/3776a763461d/abbs-2024-677-t3.jpg
https://cdn.ncbi.nlm.nih.gov/pmc/blobs/a771/12367976/a755c198e7d5/abbs-2024-677-t4.jpg
https://cdn.ncbi.nlm.nih.gov/pmc/blobs/a771/12367976/aca8a6fecca2/abbs-2024-677-t1.jpg
https://cdn.ncbi.nlm.nih.gov/pmc/blobs/a771/12367976/d468e5eb2429/abbs-2024-677-t2.jpg
https://cdn.ncbi.nlm.nih.gov/pmc/blobs/a771/12367976/3776a763461d/abbs-2024-677-t3.jpg
https://cdn.ncbi.nlm.nih.gov/pmc/blobs/a771/12367976/a755c198e7d5/abbs-2024-677-t4.jpg

相似文献

1
Small molecules enhance the high-efficiency generation of pancreatic ductal organoids.小分子增强胰腺导管类器官的高效生成。
Acta Biochim Biophys Sin (Shanghai). 2024 Dec 5;57(7):1184-1194. doi: 10.3724/abbs.2024218.
2
Optimized scaffold-free human 3D adipose tissue organoid culture for obesity and disease modeling.用于肥胖和疾病建模的优化无支架人3D脂肪组织类器官培养
SLAS Discov. 2025 Mar;31:100218. doi: 10.1016/j.slasd.2025.100218. Epub 2025 Jan 25.
3
A Hybrid 2D-to-3D in vitro Differentiation Platform Improves Outcomes of Cerebral Cortical Organoid Generation in hiPSCs.一种混合的 2D 到 3D 体外分化平台可提高 hiPSC 来源的大脑皮质类器官生成的效率。
Curr Protoc. 2024 Oct;4(10):e70022. doi: 10.1002/cpz1.70022.
4
Patient-derived tumor organoids highlight the potential of precision medicine in managing pancreatic ductal adenocarcinoma.患者来源的肿瘤类器官凸显了精准医学在治疗胰腺导管腺癌方面的潜力。
Int J Cancer. 2025 Aug 15;157(4):760-772. doi: 10.1002/ijc.35443. Epub 2025 Apr 28.
5
Generation of human iPSC-derived pancreatic organoids to study pancreas development and disease.生成人诱导多能干细胞来源的胰腺类器官以研究胰腺发育和疾病。
F1000Res. 2025 Jun 10;14:575. doi: 10.12688/f1000research.162496.1. eCollection 2025.
6
Organoid Models Established from Primary Tumors and Patient-Derived Xenograft Tumors Reflect Platinum Sensitivity of Ovarian Cancer Patients.从原发性肿瘤和患者来源的异种移植肿瘤建立的类器官模型反映了卵巢癌患者的铂敏感性。
bioRxiv. 2025 May 2:2024.06.28.601283. doi: 10.1101/2024.06.28.601283.
7
Hypoxia-induced MIR31HG expression promotes partial EMT and basal-like phenotype in pancreatic ductal adenocarcinoma based on data mining and experimental analyses.基于数据挖掘和实验分析,缺氧诱导的MIR31HG表达促进胰腺导管腺癌中的部分上皮-间质转化和基底样表型。
J Transl Med. 2025 Mar 10;23(1):305. doi: 10.1186/s12967-025-06292-x.
8
Prescription of Controlled Substances: Benefits and Risks管制药品的处方:益处与风险
9
An Efficient Organoid Cutting Method for Long-Term Culture and High-Throughput Analyses.一种用于长期培养和高通量分析的高效类器官切割方法。
Tissue Eng Regen Med. 2025 Jun 16. doi: 10.1007/s13770-025-00731-y.
10
A Hybrid 2D/3D Approach for Neural Differentiation Into Telencephalic Organoids and Efficient Modulation of FGF8 Signaling.一种用于神经分化为端脑类器官及有效调节FGF8信号传导的二维/三维混合方法
Bio Protoc. 2025 Jun 20;15(12):e5354. doi: 10.21769/BioProtoc.5354.

引用本文的文献

1
An mTOR inhibitor discovery system using drug-sensitized yeast.一种使用药物致敏酵母的mTOR抑制剂发现系统。
Geroscience. 2025 Jan 30. doi: 10.1007/s11357-025-01534-8.

本文引用的文献

1
Vitamin Nutritional Status in Patients with Pancreatic Cancer: A Narrative Review.胰腺癌患者的维生素营养状况:叙述性综述。
Int J Mol Sci. 2024 Apr 27;25(9):4773. doi: 10.3390/ijms25094773.
2
Intracellular zinc signaling via Krüppel-like transcription factor 6 promotes HuD expression in pancreatic β cell.通过Krüppel样转录因子6的细胞内锌信号传导促进胰腺β细胞中HuD的表达。
Genes Dis. 2023 Oct 16;11(4):101144. doi: 10.1016/j.gendis.2023.101144. eCollection 2024 Jul.
3
Reconstitution of human PDAC using primary cells reveals oncogenic transcriptomic features at tumor onset.
使用原代细胞重建人胰腺导管腺癌揭示肿瘤发生时的致癌转录组特征。
Nat Commun. 2024 Jan 27;15(1):818. doi: 10.1038/s41467-024-45097-2.
4
Pancreas and islet morphology in cystic fibrosis: clues to the etiology of cystic fibrosis-related diabetes.囊性纤维化中的胰腺和胰岛形态:囊性纤维化相关糖尿病病因的线索。
Front Endocrinol (Lausanne). 2023 Nov 23;14:1269139. doi: 10.3389/fendo.2023.1269139. eCollection 2023.
5
Leveraging Temporal Wnt Signal for Efficient Differentiation of Intestinal Stem Cells in an Organoid Model.利用时空 Wnt 信号在类器官模型中高效分化肠干细胞。
Stem Cells Dev. 2024 Jan;33(1-2):11-26. doi: 10.1089/scd.2023.0186. Epub 2023 Nov 20.
6
Establishment of organoid models for pancreatic ductal adenocarcinoma and screening of individualized therapy strategy.建立胰腺导管腺癌类器官模型并筛选个体化治疗策略。
Animal Model Exp Med. 2023 Oct;6(5):409-418. doi: 10.1002/ame2.12352. Epub 2023 Oct 27.
7
Intracellular cAMP Signaling Pathway via G Protein-Coupled Receptor Activation in Rat Primary Cultured Trigeminal Ganglion Cells.大鼠原代培养三叉神经节细胞中通过G蛋白偶联受体激活的细胞内cAMP信号通路
Biomedicines. 2023 Aug 23;11(9):2347. doi: 10.3390/biomedicines11092347.
8
Pancreatic cancer: Advances and challenges.胰腺癌:进展与挑战。
Cell. 2023 Apr 13;186(8):1729-1754. doi: 10.1016/j.cell.2023.02.014.
9
Use of a dual genetic system to decipher exocrine cell fate conversions in the adult pancreas.利用双基因系统解析成年胰腺外分泌细胞命运转变
Cell Discov. 2023 Jan 3;9(1):1. doi: 10.1038/s41421-022-00485-0.
10
Single-cell transcriptomic and spatial landscapes of the developing human pancreas.发育中的人类胰腺的单细胞转录组学和空间图谱
Cell Metab. 2023 Jan 3;35(1):184-199.e5. doi: 10.1016/j.cmet.2022.11.009. Epub 2022 Dec 12.