Fior Ribeiro Gabriela, Priest Emily L, Heaney Helen, Richardson Jonathan P, Childers Delma S
Institute of Medical Sciences, Aberdeen Fungal Group, University of Aberdeen, Aberdeen, UK.
Centre for Host-Microbiome Interactions, Faculty of Dentistry, Oral and Craniofacial Sciences, King's College London, London, UK.
Virulence. 2025 Dec;16(1):2491650. doi: 10.1080/21505594.2025.2491650. Epub 2025 Apr 15.
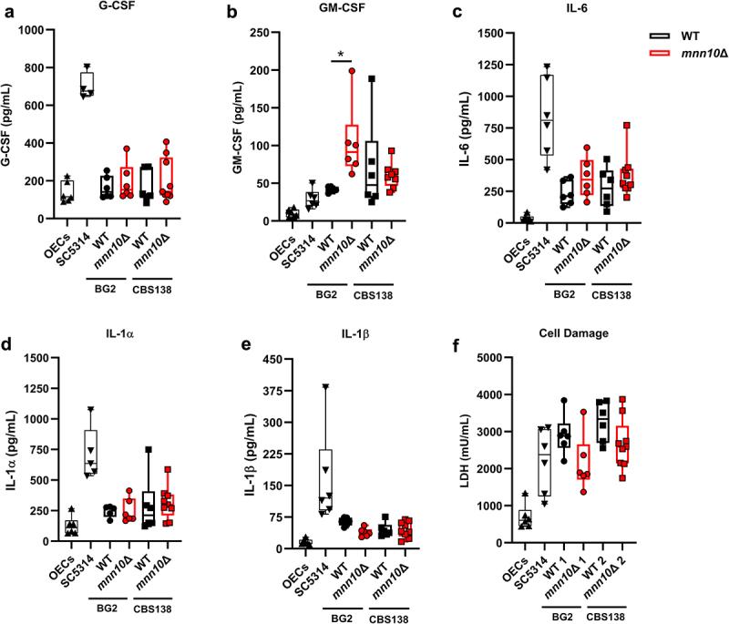
Fungal-host interaction outcomes are influenced by how the host recognizes fungal cell wall components. Mannan is a major cell wall carbohydrate and can be a glycoshield that blocks the inner cell wall β-1,3-glucan from activating pro-inflammatory immune responses. Disturbing this glycoshield in results in enhanced antifungal host responses and reduced fungal virulence. However, deletions affecting mannan synthesis can lead to systemic hypervirulence for (formerly ) suggesting that proper mannan architecture dampens virulence for this organism. is the second leading cause of invasive and superficial candidiasis, but little is known about how the cell wall affects pathogenesis. In order to better understand the importance of these species-specific cell wall adaptations in infection, we set out to investigate how the mannan polymerase II complex gene, , contributes to cell wall architecture, immune recognition, and virulence in reference strains BG2 and CBS138. Δ cells had thinner inner and outer cell wall layers and elevated mannan, chitin, and β-1,3-glucan exposure compared to wild-type cells. Consistent with these observations, Δ cells activated the β-1,3-glucan receptor in oral epithelial cells (OECs), EphA2, and caused less OEC damage than wild-type. Δ replication was also restricted in macrophages compared to wild-type controls. Yet, during systemic infection in larvae, Δ cells induced rapid larval melanization and BG2 Δ cells killed larvae significantly faster than wild-type. Thus, our data suggest that mannan plays context-dependent roles in pathogenesis, acting as a glycoshield in superficial disease models and modulating virulence during systemic infection.
真菌与宿主的相互作用结果受到宿主识别真菌细胞壁成分方式的影响。甘露聚糖是一种主要的细胞壁碳水化合物,可能是一种糖被,可阻止内层细胞壁β-1,3-葡聚糖激活促炎免疫反应。破坏这种糖被会增强宿主的抗真菌反应并降低真菌毒力。然而,影响甘露聚糖合成的缺失会导致[某种真菌名称](原[旧名称])出现全身高毒力,这表明适当的甘露聚糖结构可抑制该生物体的毒力。[某种真菌名称]是侵袭性和浅表念珠菌病的第二大主要病因,但关于细胞壁如何影响其发病机制知之甚少。为了更好地理解这些物种特异性细胞壁适应性在感染中的重要性,我们着手研究甘露聚糖聚合酶II复合体基因[基因名称]如何影响参考菌株BG2和CBS138的细胞壁结构、免疫识别和毒力。与野生型细胞相比,Δ[基因名称]细胞的内层和外层细胞壁层更薄,甘露聚糖、几丁质和β-1,3-葡聚糖的暴露增加。与这些观察结果一致,Δ[基因名称]细胞激活了口腔上皮细胞(OECs)中的β-1,3-葡聚糖受体EphA2,并且比野生型细胞对OECs造成的损伤更小。与野生型对照相比,Δ[基因名称]在巨噬细胞中的复制也受到限制。然而,在[某种动物名称]幼虫的全身感染过程中,Δ[基因名称]细胞诱导幼虫快速黑化,并且BG2 Δ[基因名称]细胞杀死幼虫的速度明显比野生型快。因此,我们的数据表明,甘露聚糖在[某种真菌名称]发病机制中发挥着依赖于环境的作用,在浅表疾病模型中作为糖被,在全身感染期间调节毒力。