• 文献检索
  • 文档翻译
  • 深度研究
  • 学术资讯
  • Suppr Zotero 插件Zotero 插件
  • 邀请有礼
  • 套餐&价格
  • 历史记录
应用&插件
Suppr Zotero 插件Zotero 插件浏览器插件Mac 客户端Windows 客户端微信小程序
定价
高级版会员购买积分包购买API积分包
服务
文献检索文档翻译深度研究API 文档MCP 服务
关于我们
关于 Suppr公司介绍联系我们用户协议隐私条款
关注我们

Suppr 超能文献

核心技术专利:CN118964589B侵权必究
粤ICP备2023148730 号-1Suppr @ 2026

文献检索

告别复杂PubMed语法,用中文像聊天一样搜索,搜遍4000万医学文献。AI智能推荐,让科研检索更轻松。

立即免费搜索

文件翻译

保留排版,准确专业,支持PDF/Word/PPT等文件格式,支持 12+语言互译。

免费翻译文档

深度研究

AI帮你快速写综述,25分钟生成高质量综述,智能提取关键信息,辅助科研写作。

立即免费体验

线粒体锚定蛋白Num11通过影响线粒体功能和细胞壁掩盖作用,对[病原体名称未给出]的致病性起关键作用。

Mitochondrial anchor protein Num11 is key to pathogenicity of by affecting mitochondrial function and cell wall masking.

作者信息

Yang Guangyuan, Niu Xiaojia, Zhuang Tian, Zhu Xiaoxiao, Xu Qianwen, Wang Hongchen, Shao Jing, Wang Changzhong, Yang Yue, Wang Tianming, Wei Wenfan, Wu Daqiang

机构信息

Department of Pathogenic Biology and Immunology, College of Integrated Chinese and Western Medicine, Anhui University of Chinese Medicine, Hefei, China.

Key laboratory of Xin'an Medicine, Ministry of Education, Research Institute of Integrated Traditional Chinese and Western Medicine, Anhui Academy of Chinese Medicine, Hefei, China.

出版信息

Virulence. 2025 Dec;16(1):2519149. doi: 10.1080/21505594.2025.2519149. Epub 2025 Jun 18.

DOI:10.1080/21505594.2025.2519149
PMID:40531863
原文链接:https://pmc.ncbi.nlm.nih.gov/articles/PMC12184122/
Abstract

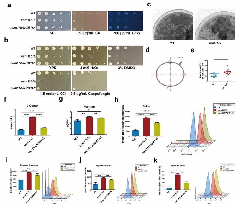
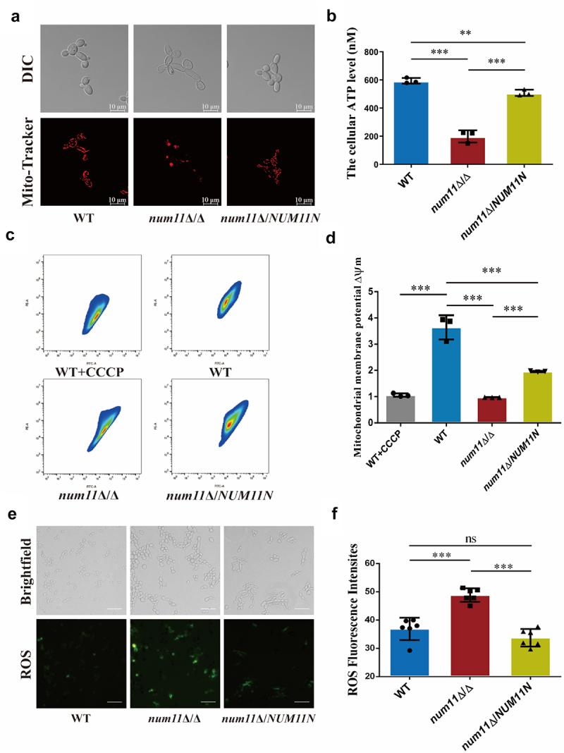
The mitochondrial anchoring protein Num1 directly affects mitochondrial redox function, cell division, and growth in unicellular fungi. However, the functional characterization of Num11, its homolog, remains elusive. Our investigation revealed that Num11 deletion in caused profound cellular defects: (1) Disrupted cell cycle progression and mitochondrial dysfunction manifesting as mitochondrial morphological aggregation, ATP depletion, membrane potential collapse, and ROS overproduction; (2) Hypersensitivity to cell wall-perturbing agents accompanied by thicker cell walls and increased surface exposure of β-glucan/chitin; (3) Enhanced macrophage phagocytosis and proinflammatory cytokine release. These cellular alterations translated to significantly attenuated virulence in both and systematic mice infection models. Mechanistically, transcriptome profiling and protein interaction analyses demonstrated Num11 deficiency hyperactivates the Cdc42-Cek1 MAPK cascade (phospho-Cek1 increased), driving cell wall remodeling. Our findings establish Num11's dual closely connected regulatory roles in pathogenesis: as a mitochondrial scaffold maintaining bioenergetic homeostasis to attenuate growth and as a negative regulator of the Cdc42-Cek1 axis controlling cell wall architecture through affection on mitochondria. These coordinated actions collectively underscore Num11's critical role in mediating host-pathogen interactions during invasive candidiasis.

摘要

线粒体锚定蛋白Num1直接影响单细胞真菌的线粒体氧化还原功能、细胞分裂和生长。然而,其同源物Num11的功能特性仍不清楚。我们的研究表明,缺失Num11会导致严重的细胞缺陷:(1)细胞周期进程中断和线粒体功能障碍,表现为线粒体形态聚集、ATP耗竭、膜电位崩溃和活性氧过度产生;(2)对细胞壁干扰剂过敏,伴有细胞壁增厚和β-葡聚糖/几丁质表面暴露增加;(3)增强巨噬细胞吞噬作用和促炎细胞因子释放。这些细胞改变导致在小鼠感染模型和系统性感染模型中的毒力显著减弱。从机制上讲,转录组分析和蛋白质相互作用分析表明,Num11缺陷会过度激活Cdc42-Cek1 MAPK级联反应(磷酸化Cek1增加),驱动细胞壁重塑。我们的研究结果确立了Num11在白色念珠菌发病机制中的双重紧密相连的调节作用:作为维持生物能量稳态以减弱生长的线粒体支架,以及作为通过影响线粒体控制细胞壁结构的Cdc42-Cek1轴的负调节因子。这些协同作用共同强调了Num11在侵袭性念珠菌病期间介导宿主-病原体相互作用中的关键作用。

https://cdn.ncbi.nlm.nih.gov/pmc/blobs/ad38/12184122/2f1d0f545cb5/KVIR_A_2519149_F0008_OC.jpg
https://cdn.ncbi.nlm.nih.gov/pmc/blobs/ad38/12184122/a4c4855b57c8/KVIR_A_2519149_UF0001_OC.jpg
https://cdn.ncbi.nlm.nih.gov/pmc/blobs/ad38/12184122/129ca750556e/KVIR_A_2519149_F0001_OC.jpg
https://cdn.ncbi.nlm.nih.gov/pmc/blobs/ad38/12184122/2c87ad37b177/KVIR_A_2519149_F0002_OC.jpg
https://cdn.ncbi.nlm.nih.gov/pmc/blobs/ad38/12184122/354921c5d1b8/KVIR_A_2519149_F0003_OC.jpg
https://cdn.ncbi.nlm.nih.gov/pmc/blobs/ad38/12184122/8e2aa4ce672f/KVIR_A_2519149_F0004_OC.jpg
https://cdn.ncbi.nlm.nih.gov/pmc/blobs/ad38/12184122/5a9a31c52d8d/KVIR_A_2519149_F0005_OC.jpg
https://cdn.ncbi.nlm.nih.gov/pmc/blobs/ad38/12184122/ebe9a102daa1/KVIR_A_2519149_F0006_OC.jpg
https://cdn.ncbi.nlm.nih.gov/pmc/blobs/ad38/12184122/6b83b95f4b9f/KVIR_A_2519149_F0007_OC.jpg
https://cdn.ncbi.nlm.nih.gov/pmc/blobs/ad38/12184122/2f1d0f545cb5/KVIR_A_2519149_F0008_OC.jpg
https://cdn.ncbi.nlm.nih.gov/pmc/blobs/ad38/12184122/a4c4855b57c8/KVIR_A_2519149_UF0001_OC.jpg
https://cdn.ncbi.nlm.nih.gov/pmc/blobs/ad38/12184122/129ca750556e/KVIR_A_2519149_F0001_OC.jpg
https://cdn.ncbi.nlm.nih.gov/pmc/blobs/ad38/12184122/2c87ad37b177/KVIR_A_2519149_F0002_OC.jpg
https://cdn.ncbi.nlm.nih.gov/pmc/blobs/ad38/12184122/354921c5d1b8/KVIR_A_2519149_F0003_OC.jpg
https://cdn.ncbi.nlm.nih.gov/pmc/blobs/ad38/12184122/8e2aa4ce672f/KVIR_A_2519149_F0004_OC.jpg
https://cdn.ncbi.nlm.nih.gov/pmc/blobs/ad38/12184122/5a9a31c52d8d/KVIR_A_2519149_F0005_OC.jpg
https://cdn.ncbi.nlm.nih.gov/pmc/blobs/ad38/12184122/ebe9a102daa1/KVIR_A_2519149_F0006_OC.jpg
https://cdn.ncbi.nlm.nih.gov/pmc/blobs/ad38/12184122/6b83b95f4b9f/KVIR_A_2519149_F0007_OC.jpg
https://cdn.ncbi.nlm.nih.gov/pmc/blobs/ad38/12184122/2f1d0f545cb5/KVIR_A_2519149_F0008_OC.jpg

相似文献

1
Mitochondrial anchor protein Num11 is key to pathogenicity of by affecting mitochondrial function and cell wall masking.线粒体锚定蛋白Num11通过影响线粒体功能和细胞壁掩盖作用,对[病原体名称未给出]的致病性起关键作用。
Virulence. 2025 Dec;16(1):2519149. doi: 10.1080/21505594.2025.2519149. Epub 2025 Jun 18.
2
Histone deacetylase Sir2 promotes the systemic infection by facilitating its immune escape via remodeling the cell wall and maintaining the metabolic activity.组蛋白去乙酰化酶 Sir2 通过重塑细胞壁和维持代谢活性促进系统性感染,从而促进其免疫逃逸。
mBio. 2024 Jun 12;15(6):e0044524. doi: 10.1128/mbio.00445-24. Epub 2024 Apr 29.
3
Mannan is a context-dependent shield that modifies virulence in .甘露聚糖是一种依赖于环境的屏障,可调节……中的毒力。 (原文此处不完整)
Virulence. 2025 Dec;16(1):2491650. doi: 10.1080/21505594.2025.2491650. Epub 2025 Apr 15.
4
Genome-wide transcriptional profiling identifies HNV1 as a hydroxyurea-responsive negative regulator of virulence in Candida albicans.全基因组转录谱分析确定HNV1是白色念珠菌中对羟基脲有反应的毒力负调控因子。
Cell Signal. 2025 Oct;134:111931. doi: 10.1016/j.cellsig.2025.111931. Epub 2025 Jun 7.
5
Lrg1 Regulates β (1,3)-Glucan Masking in Candida albicans through the Cek1 MAP Kinase Pathway.Lrg1 通过 Cek1 MAP 激酶途径调节白念珠菌中的β(1,3)-葡聚糖掩蔽。
mBio. 2019 Sep 17;10(5):e01767-19. doi: 10.1128/mBio.01767-19.
6
and activity of sodium houttuyfonate and sodium new houttuyfonate against infection by affecting adhesion, aggregation, and biofilm formation abilities.以及鱼腥草素钠和新鱼腥草素钠通过影响黏附、聚集和生物膜形成能力来对抗感染的活性。
Microbiol Spectr. 2025 Jun 18:e0022225. doi: 10.1128/spectrum.00222-25.
7
Fungal β-glucan instructed miR-32-5p modulates Dectin-1 signaling mediated inflammation, reactive oxygen species and apoptosis through polarization of "M2a-like" macrophage in colitis.真菌β-葡聚糖指导的miR-32-5p通过“M2a样”巨噬细胞极化调节结肠炎中Dectin-1信号介导的炎症、活性氧和细胞凋亡。
Virulence. 2025 Dec;16(1):2514789. doi: 10.1080/21505594.2025.2514789. Epub 2025 Jun 6.
8
Converging Roles of the Metal Transporter SMF11 and the Ferric Reductase FRE1 in Iron Homeostasis of Candida albicans.金属转运蛋白SMF11和铁还原酶FRE1在白色念珠菌铁稳态中的协同作用
Mol Microbiol. 2024 Dec;122(6):879-895. doi: 10.1111/mmi.15326. Epub 2024 Nov 11.
9
Iron alters the cell wall composition and intracellular lactate to affect susceptibility to antifungals and host immune response.铁会改变细胞壁的组成和细胞内的乳酸,从而影响对抗真菌药物的敏感性和宿主的免疫反应。
J Biol Chem. 2020 Jul 17;295(29):10032-10044. doi: 10.1074/jbc.RA120.013413. Epub 2020 Jun 5.
10
Transcriptomic insights into adaptation to an anaerobic environment.对适应厌氧环境的转录组学见解。
Microbiol Spectr. 2025 Jul;13(7):e0302424. doi: 10.1128/spectrum.03024-24. Epub 2025 May 22.

本文引用的文献

1
Metabolic homeostasis in fungal infections from the perspective of pathogens, immune cells, and whole-body systems.真菌病感染中从病原体、免疫细胞和全身系统角度看代谢稳态
Microbiol Mol Biol Rev. 2024 Sep 26;88(3):e0017122. doi: 10.1128/mmbr.00171-22. Epub 2024 Sep 4.
2
Mitochondrial Protease Oct1p Regulates Mitochondrial Homeostasis and Influences Pathogenicity through Affecting Hyphal Growth and Biofilm Formation Activities in .线粒体蛋白酶Oct1p调节线粒体稳态并通过影响菌丝生长和生物膜形成活性来影响致病性。
J Fungi (Basel). 2024 May 30;10(6):391. doi: 10.3390/jof10060391.
3
Transcriptomics Reveals Effect of Decoction Butanol Extract in Alleviating Vulvovaginal Candidiasis by Inhibiting Neutrophil Chemotaxis and Activation via TLR4 Signaling.
转录组学揭示了汤剂丁醇提取物通过抑制中性粒细胞趋化和经由TLR4信号通路的激活来减轻外阴阴道念珠菌病的作用。
Pharmaceuticals (Basel). 2024 May 7;17(5):594. doi: 10.3390/ph17050594.
4
Mitochondria-ER-PM contacts regulate mitochondrial division and PI(4)P distribution.线粒体-内质网-质膜接触调控线粒体分裂和 PI(4)P 分布。
J Cell Biol. 2024 Sep 2;223(9). doi: 10.1083/jcb.202308144. Epub 2024 May 23.
5
Small Plasma Membrane-Targeted Fluorescent Dye for Long-Time Imaging and Protein Degradation Analyses.用于长时间成像和蛋白质降解分析的小膜靶向荧光染料。
Anal Chem. 2023 Oct 24;95(42):15549-15555. doi: 10.1021/acs.analchem.3c01980. Epub 2023 Oct 10.
6
The rapid emergence of antifungal-resistant human-pathogenic fungi.抗真菌药物耐药性人类致病真菌的迅速出现。
Nat Rev Microbiol. 2023 Dec;21(12):818-832. doi: 10.1038/s41579-023-00960-9. Epub 2023 Aug 30.
7
affects the virulence of and the uptake of multiple carbon sources present in different host niches.影响 的毒力和多种碳源在不同宿主小生境中的摄取。
Front Cell Infect Microbiol. 2023 Feb 27;13:1136698. doi: 10.3389/fcimb.2023.1136698. eCollection 2023.
8
Loss of Num1-mediated cortical dynein anchoring negatively impacts respiratory growth.Num1 介导的皮层动力蛋白锚定缺失会对呼吸生长产生负面影响。
J Cell Sci. 2022 Nov 1;135(21). doi: 10.1242/jcs.259980. Epub 2022 Oct 31.
9
Cek1 regulates ß(1,3)-glucan exposure through calcineurin effectors in Candida albicans.Cek1 通过钙调神经磷酸酶效应物调节白念珠菌中的β(1,3)-葡聚糖暴露。
PLoS Genet. 2022 Sep 19;18(9):e1010405. doi: 10.1371/journal.pgen.1010405. eCollection 2022 Sep.
10
A small proportion of X-linked genes contribute to X chromosome upregulation in early embryos via BRD4-mediated transcriptional activation.一小部分 X 连锁基因通过 BRD4 介导的转录激活导致早期胚胎中 X 染色体的上调。
Curr Biol. 2022 Oct 24;32(20):4397-4410.e5. doi: 10.1016/j.cub.2022.08.059. Epub 2022 Sep 14.