• 文献检索
  • 文档翻译
  • 深度研究
  • 学术资讯
  • Suppr Zotero 插件Zotero 插件
  • 邀请有礼
  • 套餐&价格
  • 历史记录
应用&插件
Suppr Zotero 插件Zotero 插件浏览器插件Mac 客户端Windows 客户端微信小程序
定价
高级版会员购买积分包购买API积分包
服务
文献检索文档翻译深度研究API 文档MCP 服务
关于我们
关于 Suppr公司介绍联系我们用户协议隐私条款
关注我们

Suppr 超能文献

核心技术专利:CN118964589B侵权必究
粤ICP备2023148730 号-1Suppr @ 2026

文献检索

告别复杂PubMed语法,用中文像聊天一样搜索,搜遍4000万医学文献。AI智能推荐,让科研检索更轻松。

立即免费搜索

文件翻译

保留排版,准确专业,支持PDF/Word/PPT等文件格式,支持 12+语言互译。

免费翻译文档

深度研究

AI帮你快速写综述,25分钟生成高质量综述,智能提取关键信息,辅助科研写作。

立即免费体验

探索重症急性胰腺炎后肠道细菌易位的机制:Toll样受体5的作用

Exploring the mechanism of intestinal bacterial translocation after severe acute pancreatitis: the role of Toll-like receptor 5.

作者信息

Zhang Cheng, Chen Shiyin, Wang Zhien, Zhang Jian, Yu Wenqiao, Wang Yanshuai, Si Weiwei, Zhang Yuwei, Zhang Yun, Liang Tingbo

机构信息

Department of Hepatobiliary and Pancreatic Surgery, the First Affiliated Hospital, Zhejiang University School of Medicine, Hangzhou, Zhejiang Province, China.

Zhejiang Provincial Key Laboratory of Pancreatic Disease, Hangzhou, Zhejiang Province, China.

出版信息

Gut Microbes. 2025 Dec;17(1):2489768. doi: 10.1080/19490976.2025.2489768. Epub 2025 Apr 6.

DOI:10.1080/19490976.2025.2489768
PMID:40243695
原文链接:https://pmc.ncbi.nlm.nih.gov/articles/PMC11980482/
Abstract

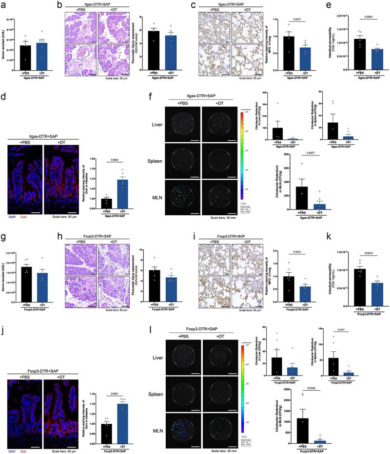
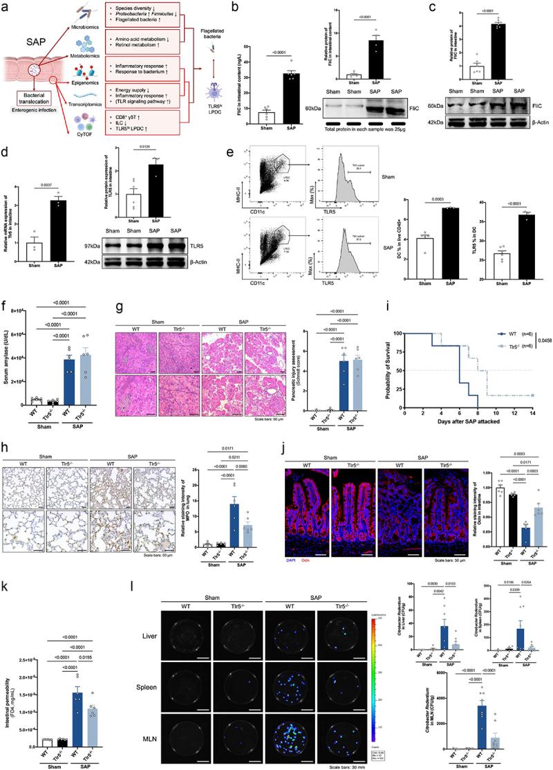
Severe acute pancreatitis (SAP)-induced intestinal bacterial translocation and enterogenic infection are among the leading causes of mortality in patients. However, the mechanisms by which SAP disrupted the intestinal barrier and led to bacterial translocation remained unclear. Therefore, we employed multi-omics analysis including microbiome, metabolome, epigenome, transcriptome, and mass cytometry (CyTOF) to identify potential targets, followed by functional validation using transgenic mice. The integrated multi-omics analysis primarily indicated overgrowth of intestinal flagellated bacteria, upregulation of intestinal Toll-like receptor 5 (TLR5) and acute inflammatory response, and increased infiltration of intestinal high-expressing TLR5 lamina propria dendritic cells (TLR5 LPDC) after SAP. Subsequently, intestinal flagellin-TLR5 signaling was activated after SAP. Intestinal barrier disruption, bacterial translocation, and helper T cells (Th) differentiation imbalance caused by SAP were alleviated in TLR5 knocked out () or conditionally knocked out on LPDC () mice. However, TLR5 conditional knockout on intestinal epithelial cells () failed to improve SAP-induced bacterial translocation. Moreover, depletion of LPDC and regulatory T cells (Treg) ameliorated bacterial translocation after SAP. Our findings identify TLR5 on LPDC as a potential novel target for preventing or treating intestinal bacterial translocation caused by SAP.

摘要

重症急性胰腺炎(SAP)诱导的肠道细菌易位和肠源性感染是患者死亡的主要原因之一。然而,SAP破坏肠道屏障并导致细菌易位的机制仍不清楚。因此,我们采用了包括微生物组、代谢组、表观基因组、转录组和质谱流式细胞术(CyTOF)在内的多组学分析来确定潜在靶点,随后使用转基因小鼠进行功能验证。综合多组学分析主要表明,SAP后肠道鞭毛菌过度生长、肠道Toll样受体5(TLR5)上调和急性炎症反应,以及肠道高表达TLR5的固有层树突状细胞(TLR5 LPDC)浸润增加。随后,SAP后肠道鞭毛蛋白-TLR5信号被激活。在TLR5基因敲除()或LPDC条件性敲除()小鼠中,SAP引起的肠道屏障破坏、细菌易位和辅助性T细胞(Th)分化失衡得到缓解。然而,肠道上皮细胞条件性敲除TLR5()未能改善SAP诱导的细菌易位。此外,LPDC和调节性T细胞(Treg)的耗竭改善了SAP后的细菌易位。我们的研究结果确定LPDC上的TLR5是预防或治疗SAP引起的肠道细菌易位的潜在新靶点。

https://cdn.ncbi.nlm.nih.gov/pmc/blobs/c8e3/11980482/3099432e39f4/KGMI_A_2489768_F0006_OC.jpg
https://cdn.ncbi.nlm.nih.gov/pmc/blobs/c8e3/11980482/51a9cbc44f1a/KGMI_A_2489768_UF0001_OC.jpg
https://cdn.ncbi.nlm.nih.gov/pmc/blobs/c8e3/11980482/46c0fddff100/KGMI_A_2489768_F0001_OC.jpg
https://cdn.ncbi.nlm.nih.gov/pmc/blobs/c8e3/11980482/497fefb7673d/KGMI_A_2489768_F0002_OC.jpg
https://cdn.ncbi.nlm.nih.gov/pmc/blobs/c8e3/11980482/107609b506d4/KGMI_A_2489768_F0003_OC.jpg
https://cdn.ncbi.nlm.nih.gov/pmc/blobs/c8e3/11980482/1244aa7cd8cb/KGMI_A_2489768_F0004_OC.jpg
https://cdn.ncbi.nlm.nih.gov/pmc/blobs/c8e3/11980482/9719900730b5/KGMI_A_2489768_F0005_OC.jpg
https://cdn.ncbi.nlm.nih.gov/pmc/blobs/c8e3/11980482/3099432e39f4/KGMI_A_2489768_F0006_OC.jpg
https://cdn.ncbi.nlm.nih.gov/pmc/blobs/c8e3/11980482/51a9cbc44f1a/KGMI_A_2489768_UF0001_OC.jpg
https://cdn.ncbi.nlm.nih.gov/pmc/blobs/c8e3/11980482/46c0fddff100/KGMI_A_2489768_F0001_OC.jpg
https://cdn.ncbi.nlm.nih.gov/pmc/blobs/c8e3/11980482/497fefb7673d/KGMI_A_2489768_F0002_OC.jpg
https://cdn.ncbi.nlm.nih.gov/pmc/blobs/c8e3/11980482/107609b506d4/KGMI_A_2489768_F0003_OC.jpg
https://cdn.ncbi.nlm.nih.gov/pmc/blobs/c8e3/11980482/1244aa7cd8cb/KGMI_A_2489768_F0004_OC.jpg
https://cdn.ncbi.nlm.nih.gov/pmc/blobs/c8e3/11980482/9719900730b5/KGMI_A_2489768_F0005_OC.jpg
https://cdn.ncbi.nlm.nih.gov/pmc/blobs/c8e3/11980482/3099432e39f4/KGMI_A_2489768_F0006_OC.jpg

相似文献

1
Exploring the mechanism of intestinal bacterial translocation after severe acute pancreatitis: the role of Toll-like receptor 5.探索重症急性胰腺炎后肠道细菌易位的机制:Toll样受体5的作用
Gut Microbes. 2025 Dec;17(1):2489768. doi: 10.1080/19490976.2025.2489768. Epub 2025 Apr 6.
2
Intestinal epithelial cell toll-like receptor 5 regulates the intestinal microbiota to prevent low-grade inflammation and metabolic syndrome in mice.肠道上皮细胞Toll样受体5调节肠道微生物群以预防小鼠的低度炎症和代谢综合征。
Gastroenterology. 2014 Dec;147(6):1363-77.e17. doi: 10.1053/j.gastro.2014.08.033. Epub 2014 Aug 27.
3
TLR5 mediates CD172α(+) intestinal lamina propria dendritic cell induction of Th17 cells.Toll样受体5介导CD172α(+)肠固有层树突状细胞诱导Th17细胞。
Sci Rep. 2016 Feb 24;6:22040. doi: 10.1038/srep22040.
4
Interleukin 23 production by intestinal CD103(+)CD11b(+) dendritic cells in response to bacterial flagellin enhances mucosal innate immune defense.肠道 CD103(+)CD11b(+)树突状细胞对细菌鞭毛蛋白的反应产生白细胞介素 23,增强黏膜固有免疫防御。
Immunity. 2012 Feb 24;36(2):276-87. doi: 10.1016/j.immuni.2011.12.011. Epub 2012 Feb 2.
5
Role of TLR5 in the Translocation and Dissemination of Commensal Bacteria in the Intestine after Traumatic Hemorrhagic Shock.TLR5 在创伤性失血性休克后肠道共生菌易位和播散中的作用。
J Immunol Res. 2021 Nov 19;2021:6417658. doi: 10.1155/2021/6417658. eCollection 2021.
6
Toll-like receptor 5 is not essential for the promotion of secretory immunoglobulin A antibody responses to flagellated bacteria.Toll样受体5对于促进针对鞭毛菌的分泌型免疫球蛋白A抗体反应并非必不可少。
Microbiol Immunol. 2015 Dec;59(12):716-23. doi: 10.1111/1348-0421.12336.
7
TRIF mediates Toll-like receptor 5-induced signaling in intestinal epithelial cells.TRIF 介导肠上皮细胞中 Toll 样受体 5 诱导的信号转导。
J Biol Chem. 2010 Nov 26;285(48):37570-8. doi: 10.1074/jbc.M110.158394. Epub 2010 Sep 20.
8
Regulation of Toll-like receptor 5 gene expression and function on mucosal dendritic cells.黏膜树突状细胞 Toll 样受体 5 基因表达和功能的调控。
PLoS One. 2012;7(4):e35918. doi: 10.1371/journal.pone.0035918. Epub 2012 Apr 24.
9
Altered intestinal microflora and barrier injury in severe acute pancreatitis can be changed by zinc.锌可改变重症急性胰腺炎的肠道微生态和屏障损伤。
Int J Med Sci. 2021 Jun 16;18(14):3050-3058. doi: 10.7150/ijms.45980. eCollection 2021.
10
Flagellin suppresses experimental asthma by generating regulatory dendritic cells and T cells.鞭毛蛋白通过产生调节性树突状细胞和 T 细胞来抑制实验性哮喘。
J Allergy Clin Immunol. 2016 Feb;137(2):426-35. doi: 10.1016/j.jaci.2015.07.010. Epub 2015 Aug 21.

引用本文的文献

1
Application of continuous renal replacement therapy (CRRT) in patients with severe acute pancreatitis: an analytical study.连续性肾脏替代疗法(CRRT)在重症急性胰腺炎患者中的应用:一项分析性研究。
BMC Gastroenterol. 2025 Aug 18;25(1):592. doi: 10.1186/s12876-025-04198-y.
2
Lactobacillus plantarum-derived extracellular vesicles from dietary barley leaf supplementation attenuate Citrobacter rodentium infection and intestinal inflammation.膳食补充大麦叶来源的植物乳杆菌胞外囊泡可减轻啮齿柠檬酸杆菌感染和肠道炎症。
J Nanobiotechnology. 2025 Jun 7;23(1):426. doi: 10.1186/s12951-025-03504-w.
3
Dynamic relationship between gut microbiota and post-necrotizing pancreatitis: insights from a multi-stage 16S rRNA sequencing study.

本文引用的文献

1
Dipeptide metabolite, glutamyl-glutamate mediates microbe-host interaction to boost spermatogenesis.二肽代谢物,谷氨酰-谷氨酸介导微生物-宿主相互作用以促进精子发生。
Sci Rep. 2024 Sep 19;14(1):21864. doi: 10.1038/s41598-024-73216-y.
2
Gut microbiota predicts severity and reveals novel metabolic signatures in acute pancreatitis.肠道微生物群可预测急性胰腺炎的严重程度,并揭示其新的代谢特征。
Gut. 2024 Feb 23;73(3):485-495. doi: 10.1136/gutjnl-2023-330987.
3
Crosstalk between Breast Milk N-Acetylneuraminic Acid and Infant Growth in a Gut Microbiota-Dependent Manner.
肠道微生物群与坏死性胰腺炎后的动态关系:来自多阶段16S rRNA测序研究的见解
Front Pharmacol. 2025 May 22;16:1577558. doi: 10.3389/fphar.2025.1577558. eCollection 2025.
4
Neferine Ameliorates Severe Acute Pancreatitis-Associated Intestinal Injury by Promoting NRF2-mediated Ferroptosis.荷叶碱通过促进NRF2介导的铁死亡改善重症急性胰腺炎相关的肠道损伤。
Int J Biol Sci. 2025 Apr 28;21(7):3247-3261. doi: 10.7150/ijbs.112888. eCollection 2025.
母乳中N-乙酰神经氨酸与婴儿生长之间以肠道微生物群依赖的方式相互作用。
Metabolites. 2023 Jul 13;13(7):846. doi: 10.3390/metabo13070846.
4
Organization of the human intestine at single-cell resolution.人类肠道的单细胞分辨率组织图谱
Nature. 2023 Jul;619(7970):572-584. doi: 10.1038/s41586-023-05915-x. Epub 2023 Jul 19.
5
Profiling the human intestinal environment under physiological conditions.在生理条件下描绘人体肠道环境。
Nature. 2023 May;617(7961):581-591. doi: 10.1038/s41586-023-05989-7. Epub 2023 May 10.
6
Human metabolome variation along the upper intestinal tract.人类代谢组沿着上消化道的变化。
Nat Metab. 2023 May;5(5):777-788. doi: 10.1038/s42255-023-00777-z. Epub 2023 May 10.
7
Activated regulatory T-cells promote duodenal bacterial translocation into necrotic areas in severe acute pancreatitis.活化的调节性 T 细胞促进重症急性胰腺炎坏死区十二指肠细菌易位。
Gut. 2023 Jul;72(7):1355-1369. doi: 10.1136/gutjnl-2022-327448. Epub 2023 Jan 11.
8
Acute pancreatitis is characterized by generalized intestinal barrier dysfunction in early stage.急性胰腺炎在早期的特征是全身肠道屏障功能障碍。
Pancreatology. 2023 Jan;23(1):9-17. doi: 10.1016/j.pan.2022.11.011. Epub 2022 Nov 29.
9
Mannose ameliorates experimental colitis by protecting intestinal barrier integrity.甘露糖通过保护肠道屏障完整性来改善实验性结肠炎。
Nat Commun. 2022 Aug 16;13(1):4804. doi: 10.1038/s41467-022-32505-8.
10
Gut Microbiota-Derived Tryptophan Metabolites Maintain Gut and Systemic Homeostasis.肠道微生物衍生色氨酸代谢物维持肠道和全身稳态。
Cells. 2022 Jul 25;11(15):2296. doi: 10.3390/cells11152296.