Suppr超能文献

来自大鼠A的经验教训:为何分子生物学基础仍然至关重要!

Lessons from RatA: Why the Basics in Molecular Biology Are Still Crucial!

作者信息

Fasnacht Michel, Schratt Denise, Moll Isabella

机构信息

Max Perutz Labs, Vienna Biocenter Campus (VBC), Dr.-Bohr-Gasse 9/Vienna Biocenter 5, 1030 Vienna, Austria.

University of Vienna, Max Perutz Labs, Department of Microbiology, Immunobiology and Genetics, Dr.-Bohr-Gasse 9/Vienna Biocenter 5, 1030 Vienna, Austria.

出版信息

Int J Mol Sci. 2025 Mar 27;26(7):3100. doi: 10.3390/ijms26073100.

Abstract

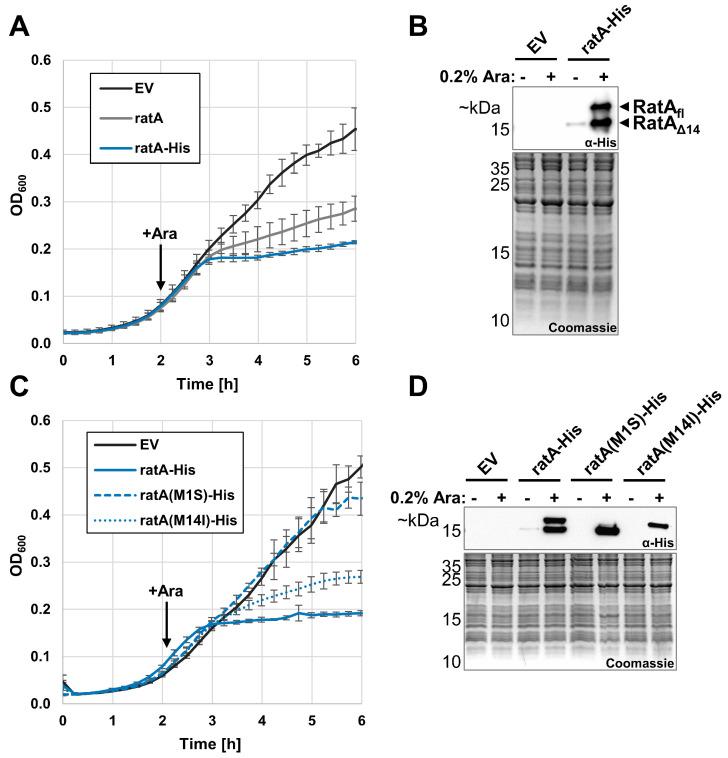
Since the first bacterial genomes were sequenced and annotated over 25 years ago, sequencing technologies have rapidly advanced in both speed and cost efficiency. To date, over two million annotated bacterial genomes have been deposited in the National Center for Biotechnology Information (NCBI) database. Yet, there are many genes with unknown functions and, furthermore, conflicting results have been published for many investigated genes. One example is the (or ) gene from () K-12 strains. Initially identified as a ribosome-targeting toxin, later studies described RatA as the bacterial homolog of the mitochondrial Coq10 protein and, therefore, beneficial for cells during aerobic growth. This study shows that these conflicting results originated from a mis-annotation of the start codon in the genomic sequence. Overexpression of the gene as currently annotated leads to the synthesis of two RatA protein variants, a toxic and a non-toxic one. This study further identifies the endogenous promoter and shows that only the shorter, non-toxic variant of RatA is synthesized during different growth phases specifically under aerobic conditions. Our findings thereby not only solidify the role of RatA in , but also demonstrate the importance of first validating the basics of molecular biology when investigating a previously poorly described gene, even in times of advanced high-throughput techniques.

摘要

自25多年前首次对细菌基因组进行测序和注释以来,测序技术在速度和成本效益方面都取得了迅速进展。迄今为止,已有超过200万个注释细菌基因组存入美国国立生物技术信息中心(NCBI)数据库。然而,仍有许多功能未知的基因,此外,许多已研究基因的结果相互矛盾。一个例子是来自大肠杆菌(Escherichia coli)K-12菌株的ratA(或yafQ)基因。该基因最初被鉴定为一种靶向核糖体的毒素,后来的研究将RatA描述为线粒体Coq10蛋白的细菌同源物,因此在有氧生长期间对大肠杆菌细胞有益。本研究表明,这些相互矛盾的结果源于基因组序列中起始密码子的错误注释。按照当前注释过表达ratA基因会导致两种RatA蛋白变体的合成,一种有毒,一种无毒。本研究进一步鉴定了内源性ratA启动子,并表明在不同生长阶段,特别是在有氧条件下,仅合成较短的无毒RatA变体。因此,我们的发现不仅巩固了RatA在大肠杆菌中的作用,还证明了在研究一个之前描述较少的基因时,即使在先进的高通量技术时代,首先验证分子生物学基础的重要性。

https://cdn.ncbi.nlm.nih.gov/pmc/blobs/ec92/11988751/139a80ae9566/ijms-26-03100-g001.jpg

文献检索

告别复杂PubMed语法,用中文像聊天一样搜索,搜遍4000万医学文献。AI智能推荐,让科研检索更轻松。

立即免费搜索

文件翻译

保留排版,准确专业,支持PDF/Word/PPT等文件格式,支持 12+语言互译。

免费翻译文档

深度研究

AI帮你快速写综述,25分钟生成高质量综述,智能提取关键信息,辅助科研写作。

立即免费体验