• 文献检索
  • 文档翻译
  • 深度研究
  • 学术资讯
  • Suppr Zotero 插件Zotero 插件
  • 邀请有礼
  • 套餐&价格
  • 历史记录
应用&插件
Suppr Zotero 插件Zotero 插件浏览器插件Mac 客户端Windows 客户端微信小程序
定价
高级版会员购买积分包购买API积分包
服务
文献检索文档翻译深度研究API 文档MCP 服务
关于我们
关于 Suppr公司介绍联系我们用户协议隐私条款
关注我们

Suppr 超能文献

核心技术专利:CN118964589B侵权必究
粤ICP备2023148730 号-1Suppr @ 2026

文献检索

告别复杂PubMed语法,用中文像聊天一样搜索,搜遍4000万医学文献。AI智能推荐,让科研检索更轻松。

立即免费搜索

文件翻译

保留排版,准确专业,支持PDF/Word/PPT等文件格式,支持 12+语言互译。

免费翻译文档

深度研究

AI帮你快速写综述,25分钟生成高质量综述,智能提取关键信息,辅助科研写作。

立即免费体验

星形胶质细胞中Drp1介导的线粒体分裂调节吗啡成瘾过程中的行为和神经炎症。

Drp1 mitochondrial fission in astrocyte modulates behavior and neuroinflammation during morphine addiction.

作者信息

Gu Xiaotong, Chen Wenjing, Li Zixin, Wang Xinran, Su Qianying, Zhou Feifan

机构信息

State Key Laboratory of Digital Medical Engineering, School of Biomedical Engineering, Hainan University, Sanya, 572025, China.

Key Laboratory of Biomedical Engineering of Hainan Province, One Health Institute, Hainan University, Haikou, 570100, China.

出版信息

J Neuroinflammation. 2025 Apr 17;22(1):108. doi: 10.1186/s12974-025-03438-y.

DOI:10.1186/s12974-025-03438-y
PMID:40247294
原文链接:https://pmc.ncbi.nlm.nih.gov/articles/PMC12007278/
Abstract

BACKGROUND

Mitochondrial dynamics in neurons accompanied by neuroinflammation has been proved as pivotal events during repeated morphine exposure, however, the relationship between mitochondrial dynamics and neuroinflammation still remains unknown.

METHODS

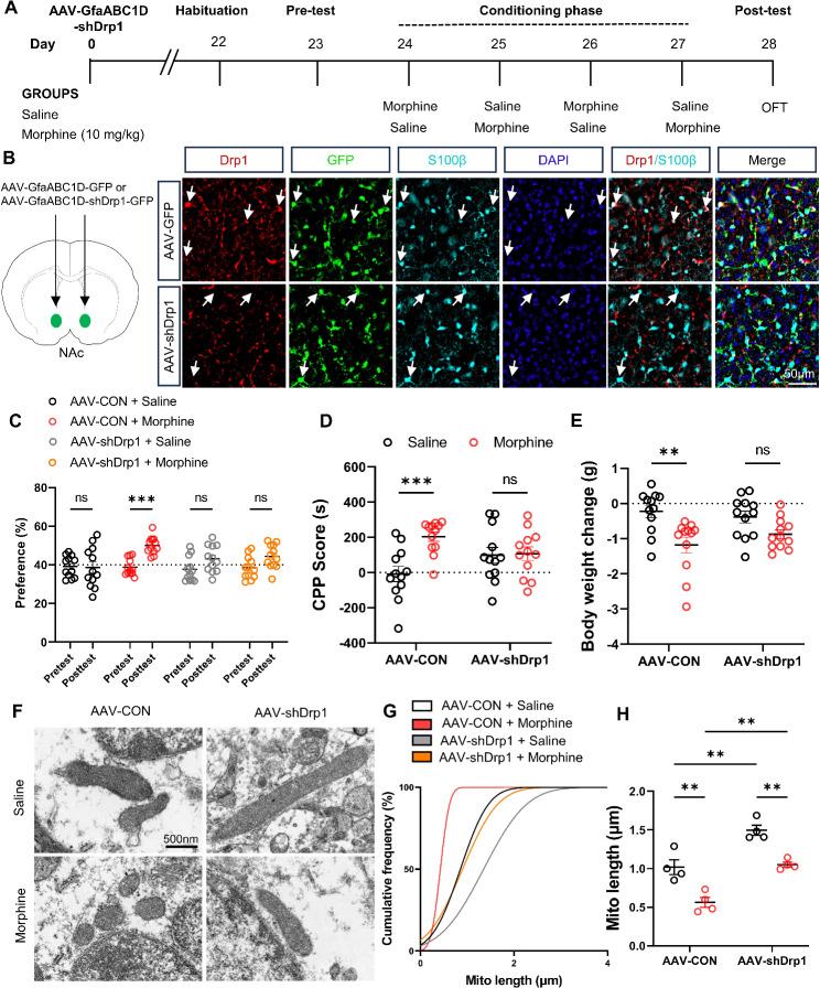
This study was designed to investigate the potential role of astrocyte Drp1 in neuroinflammation during morphine addiction. Nucleus accumbens (NAc) tissues were collected for immunofluorescence, transmission electron microscopy (TEM) and quantitative real-time polymerase chain reaction (qRT-PCR) to detect the expression of pro-inflammatory cytokines and mitochondrial fission proteins. Morphine-induced conditioned place preference (CPP) and open field test (OFT) were used to determine the effects of Mdivi-1, a selective inhibitor of mitochondrial fission protein Drp1 in the rewarding properties of morphine. Astrocyte-specific knockdown experiments by an adeno-associated virus (AAV) vector containing shRNADrp1-EGFP infusion were performed to determine the effects of astrocyte Drp1 in NAc of mice with morphine treatment.

RESULTS

In this study, we found that repeated morphine exposure induced mitochondrial fragmentation in neurons, astrocytes, and microglia in NAc, correlating with increased inflammatory markers and addictive behaviors. The application of Mdivi-1 effectively mitigated mitochondrial fragmentation and astrocyte-mediated neuroinflammation within the NAc, thereby alleviating morphine-induced addictive behaviors. Crucially, the astrocyte-specific knockdown of Drp1 in NAc significantly curtailed drug-seeking behavior and substantially reduced neuroinflammation.

CONCLUSIONS

Collectively, our findings suggest that alterations in mitochondrial dynamics, particularly within astrocytes, play an important role in regulating neuroinflammation associated with morphine addiction. This research offers novel insights into potential therapeutic strategies for addressing substance use disorder (SUD) by regulating mitochondrial dynamics within astrocyte.

摘要

背景

已证实神经元中的线粒体动力学变化伴随神经炎症反应是反复暴露于吗啡过程中的关键事件,然而,线粒体动力学与神经炎症之间的关系仍不清楚。

方法

本研究旨在探讨星形胶质细胞动力相关蛋白1(Drp1)在吗啡成瘾过程中神经炎症反应中的潜在作用。收集伏隔核(NAc)组织进行免疫荧光、透射电子显微镜(TEM)和定量实时聚合酶链反应(qRT-PCR),以检测促炎细胞因子和线粒体分裂蛋白的表达。采用吗啡诱导的条件性位置偏爱(CPP)和旷场试验(OFT)来确定线粒体分裂蛋白Drp1的选择性抑制剂Mdivi-1对吗啡奖赏特性的影响。通过注射含shRNADrp1-EGFP的腺相关病毒(AAV)载体进行星形胶质细胞特异性敲低实验,以确定星形胶质细胞Drp1在吗啡处理小鼠NAc中的作用。

结果

在本研究中,我们发现反复暴露于吗啡会诱导NAc中神经元、星形胶质细胞和小胶质细胞的线粒体碎片化,这与炎症标志物增加和成瘾行为相关。应用Mdivi-1可有效减轻NAc内的线粒体碎片化和星形胶质细胞介导的神经炎症反应,从而减轻吗啡诱导的成瘾行为。至关重要的是,在NAc中对Drp1进行星形胶质细胞特异性敲低可显著减少觅药行为,并大幅降低神经炎症反应。

结论

总体而言,我们的研究结果表明,线粒体动力学变化,特别是星形胶质细胞内的变化,在调节与吗啡成瘾相关的神经炎症反应中起重要作用。本研究为通过调节星形胶质细胞内的线粒体动力学来解决物质使用障碍(SUD)的潜在治疗策略提供了新的见解。

https://cdn.ncbi.nlm.nih.gov/pmc/blobs/89e0/12007278/1e489e80b8bc/12974_2025_3438_Fig5_HTML.jpg
https://cdn.ncbi.nlm.nih.gov/pmc/blobs/89e0/12007278/f0cebd8f2ab6/12974_2025_3438_Fig1_HTML.jpg
https://cdn.ncbi.nlm.nih.gov/pmc/blobs/89e0/12007278/3136ef41470d/12974_2025_3438_Fig2_HTML.jpg
https://cdn.ncbi.nlm.nih.gov/pmc/blobs/89e0/12007278/b7e3b6a712f0/12974_2025_3438_Fig3_HTML.jpg
https://cdn.ncbi.nlm.nih.gov/pmc/blobs/89e0/12007278/966850bd37e0/12974_2025_3438_Fig4_HTML.jpg
https://cdn.ncbi.nlm.nih.gov/pmc/blobs/89e0/12007278/1e489e80b8bc/12974_2025_3438_Fig5_HTML.jpg
https://cdn.ncbi.nlm.nih.gov/pmc/blobs/89e0/12007278/f0cebd8f2ab6/12974_2025_3438_Fig1_HTML.jpg
https://cdn.ncbi.nlm.nih.gov/pmc/blobs/89e0/12007278/3136ef41470d/12974_2025_3438_Fig2_HTML.jpg
https://cdn.ncbi.nlm.nih.gov/pmc/blobs/89e0/12007278/b7e3b6a712f0/12974_2025_3438_Fig3_HTML.jpg
https://cdn.ncbi.nlm.nih.gov/pmc/blobs/89e0/12007278/966850bd37e0/12974_2025_3438_Fig4_HTML.jpg
https://cdn.ncbi.nlm.nih.gov/pmc/blobs/89e0/12007278/1e489e80b8bc/12974_2025_3438_Fig5_HTML.jpg

相似文献

1
Drp1 mitochondrial fission in astrocyte modulates behavior and neuroinflammation during morphine addiction.星形胶质细胞中Drp1介导的线粒体分裂调节吗啡成瘾过程中的行为和神经炎症。
J Neuroinflammation. 2025 Apr 17;22(1):108. doi: 10.1186/s12974-025-03438-y.
2
Drp1 and neuroinflammation: Deciphering the interplay between mitochondrial dynamics imbalance and inflammation in neurodegenerative diseases.DRP1 与神经炎症:解析线粒体动态失衡与神经退行性疾病炎症之间的相互作用。
Neurobiol Dis. 2024 Aug;198:106561. doi: 10.1016/j.nbd.2024.106561. Epub 2024 Jun 8.
3
Drp1 Mitochondrial Fission in D1 Neurons Mediates Behavioral and Cellular Plasticity during Early Cocaine Abstinence.DRP1 介导的 D1 神经元线粒体裂变在可卡因戒断早期的行为和细胞可塑性中起作用。
Neuron. 2017 Dec 20;96(6):1327-1341.e6. doi: 10.1016/j.neuron.2017.11.037.
4
A novel role for astrocytic fragmented mitochondria in regulating morphine addiction.星形胶质细胞碎片化线粒体在调控吗啡成瘾中的新作用。
Brain Behav Immun. 2023 Oct;113:328-339. doi: 10.1016/j.bbi.2023.07.030. Epub 2023 Aug 3.
5
Recombinant Adiponectin Peptide Ameliorates Brain Injury Following Intracerebral Hemorrhage by Suppressing Astrocyte-Derived Inflammation via the Inhibition of Drp1-Mediated Mitochondrial Fission.重组脂联素肽通过抑制 Drp1 介导的线粒体分裂抑制星形胶质细胞源性炎症改善脑出血后的脑损伤。
Transl Stroke Res. 2020 Oct;11(5):924-939. doi: 10.1007/s12975-019-00768-x. Epub 2020 Jan 4.
6
Neuroinflammation-mediated mitochondrial dysregulation involved in postoperative cognitive dysfunction.神经炎症介导的线粒体失调与术后认知功能障碍有关。
Free Radic Biol Med. 2022 Jan;178:134-146. doi: 10.1016/j.freeradbiomed.2021.12.004. Epub 2021 Dec 4.
7
Rg1 improves Alzheimer's disease by regulating mitochondrial dynamics mediated by the AMPK/Drp1 signaling pathway.人参皂苷Rg1通过调节由AMPK/Drp1信号通路介导的线粒体动力学来改善阿尔茨海默病。
J Ethnopharmacol. 2025 Jan 31;340:119285. doi: 10.1016/j.jep.2024.119285. Epub 2024 Dec 27.
8
SIRT1 modulates microglia phenotypes via inhibiting drp1 phosphorylation reduces neuroinflammation in heatstroke.SIRT1 通过抑制 drp1 磷酸化调节小胶质细胞表型,减少热射病中的神经炎症。
Brain Res Bull. 2024 Nov;218:111101. doi: 10.1016/j.brainresbull.2024.111101. Epub 2024 Oct 11.
9
Dephosphorylation by calcineurin regulates translocation of dynamin-related protein 1 to mitochondria in hepatic ischemia reperfusion induced hippocampus injury in young mice.钙调神经磷酸酶的去磷酸化作用调节小肝缺血再灌注诱导的年轻小鼠海马损伤中线粒体相关蛋白 1 的易位。
Brain Res. 2019 May 15;1711:68-76. doi: 10.1016/j.brainres.2019.01.018. Epub 2019 Jan 16.
10
Reciprocal regulation of oxidative stress and mitochondrial fission augments parvalbumin downregulation through CDK5-DRP1- and GPx1-NF-κB signaling pathways.氧化应激和线粒体分裂的相互调节通过 CDK5-DRP1- 和 GPx1-NF-κB 信号通路增强钙结合蛋白下调。
Cell Death Dis. 2024 Sep 30;15(9):707. doi: 10.1038/s41419-024-07050-5.

引用本文的文献

1
Mitochondrial fission controls astrocyte morphogenesis and organization in the cortex.线粒体分裂控制着皮质中星形胶质细胞的形态发生和组织。
J Cell Biol. 2025 Oct 6;224(10). doi: 10.1083/jcb.202410130. Epub 2025 Sep 3.
2
Targeting Drp1 in Cerebral Ischemia-Reperfusion Injury: Mechanisms and Therapeutic Implications.靶向动力蛋白相关蛋白1在脑缺血再灌注损伤中的作用机制及治疗意义
CNS Neurosci Ther. 2025 Aug;31(8):e70590. doi: 10.1111/cns.70590.
3
Mitochondrial fission controls astrocyte morphogenesis and organization in the cortex.线粒体分裂控制着皮质中星形胶质细胞的形态发生和组织。

本文引用的文献

1
The impact of astrocytic NF-κB on healthy and Alzheimer's disease brains.星形胶质细胞 NF-κB 对健康大脑和阿尔茨海默病大脑的影响。
Sci Rep. 2024 Jun 21;14(1):14305. doi: 10.1038/s41598-024-65248-1.
2
Targeting mitochondrial dynamics of morphine-responsive dopaminergic neurons ameliorates opiate withdrawal.靶向吗啡反应性多巴胺能神经元的线粒体动态改善阿片类戒断。
J Clin Invest. 2024 Jan 18;134(5):e171995. doi: 10.1172/JCI171995.
3
Mapping Astrocytic and Neuronal μ-opioid Receptor Expression in Various Brain Regions Using MOR-mCherry Reporter Mouse.
bioRxiv. 2024 Oct 22:2024.10.22.619706. doi: 10.1101/2024.10.22.619706.
使用MOR-mCherry报告基因小鼠绘制不同脑区星形胶质细胞和神经元μ-阿片受体的表达图谱。
Exp Neurobiol. 2023 Dec 31;32(6):395-409. doi: 10.5607/en23039.
4
Neuroinflammation: An astrocyte perspective.神经炎症:星形胶质细胞的观点。
Sci Transl Med. 2023 Nov 8;15(721):eadi7828. doi: 10.1126/scitranslmed.adi7828.
5
A novel role for astrocytic fragmented mitochondria in regulating morphine addiction.星形胶质细胞碎片化线粒体在调控吗啡成瘾中的新作用。
Brain Behav Immun. 2023 Oct;113:328-339. doi: 10.1016/j.bbi.2023.07.030. Epub 2023 Aug 3.
6
Curcumin protects against rotenone-induced Parkinson's disease in mice by inhibiting microglial NLRP3 inflammasome activation and alleviating mitochondrial dysfunction.姜黄素通过抑制小胶质细胞NLRP3炎性小体激活和减轻线粒体功能障碍,对鱼藤酮诱导的小鼠帕金森病起到保护作用。
Heliyon. 2023 May 11;9(5):e16195. doi: 10.1016/j.heliyon.2023.e16195. eCollection 2023 May.
7
Interleukin-3 coordinates glial-peripheral immune crosstalk to incite multiple sclerosis.白细胞介素-3 协调神经胶质-外周免疫串扰以引发多发性硬化症。
Immunity. 2023 Jul 11;56(7):1502-1514.e8. doi: 10.1016/j.immuni.2023.04.013. Epub 2023 May 8.
8
Amyloid-β accumulation in human astrocytes induces mitochondrial disruption and changed energy metabolism.人星形胶质细胞中淀粉样β的积累诱导线粒体破坏和能量代谢改变。
J Neuroinflammation. 2023 Feb 20;20(1):43. doi: 10.1186/s12974-023-02722-z.
9
Mitochondrial dysfunction in microglia: a novel perspective for pathogenesis of Alzheimer's disease.小胶质细胞中线粒体功能障碍:阿尔茨海默病发病机制的新视角。
J Neuroinflammation. 2022 Oct 6;19(1):248. doi: 10.1186/s12974-022-02613-9.
10
Mitophagy in Alzheimer's disease: Molecular defects and therapeutic approaches.阿尔茨海默病中的自噬:分子缺陷与治疗方法。
Mol Psychiatry. 2023 Jan;28(1):202-216. doi: 10.1038/s41380-022-01631-6. Epub 2022 Jun 3.