• 文献检索
  • 文档翻译
  • 深度研究
  • 学术资讯
  • Suppr Zotero 插件Zotero 插件
  • 邀请有礼
  • 套餐&价格
  • 历史记录
应用&插件
Suppr Zotero 插件Zotero 插件浏览器插件Mac 客户端Windows 客户端微信小程序
定价
高级版会员购买积分包购买API积分包
服务
文献检索文档翻译深度研究API 文档MCP 服务
关于我们
关于 Suppr公司介绍联系我们用户协议隐私条款
关注我们

Suppr 超能文献

核心技术专利:CN118964589B侵权必究
粤ICP备2023148730 号-1Suppr @ 2026

文献检索

告别复杂PubMed语法,用中文像聊天一样搜索,搜遍4000万医学文献。AI智能推荐,让科研检索更轻松。

立即免费搜索

文件翻译

保留排版,准确专业,支持PDF/Word/PPT等文件格式,支持 12+语言互译。

免费翻译文档

深度研究

AI帮你快速写综述,25分钟生成高质量综述,智能提取关键信息,辅助科研写作。

立即免费体验

营养饥饿诱导的Hda1C重布线:转录与翻译的协同调控

Nutrient starvation-induced Hda1C rewiring: coordinated regulation of transcription and translation.

作者信息

Lee Min Kyung, Kang Byunghee, Shin Min-Kyung, Kim Yoon Ki, Kim Hye Young, Lee Soo Young, Roh Tae-Young, Kim TaeSoo

机构信息

Department of Life Sciences and Multitasking Macrophage Research Center, Ewha Womans University, Seoul 03760, Republic of Korea.

Department of Life Sciences, Pohang University of Science and Technology (POSTECH), Pohang 37673, Republic of Korea.

出版信息

Nucleic Acids Res. 2025 Apr 10;53(7). doi: 10.1093/nar/gkaf256.

DOI:10.1093/nar/gkaf256
PMID:40248913
原文链接:https://pmc.ncbi.nlm.nih.gov/articles/PMC12006795/
Abstract

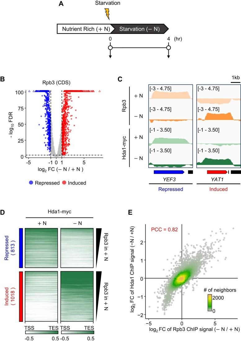
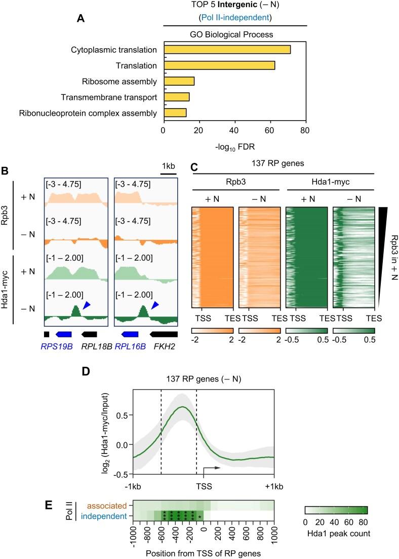
In yeast, Hda1 histone deacetylase complex (Hda1C) plays an important role in transcriptional regulation by modulating histone acetylation. We here explored the changes in Hda1C binding in nutrient-rich and -starved conditions. Chromatin immunoprecipitation sequencing revealed that starvation alters RNA Pol II and Hda1C binding to coding genes in a highly correlated manner. Interestingly, we discovered RNA Pol II transcription-independent recruitment of Hda1C to intergenic regions, particularly the upstream regulatory sequences (URS) of ribosomal protein (RP) genes, which are enriched with Rap1 binding sites. Under nutrient starvation, Rap1 contributes to the recruitment of Hda1C to these URS regions, where Hda1C deacetylates histones, thereby fine-tuning basal gene expression and delaying RP gene reactivation. Furthermore, Hda1C is also required for RNA Pol I transcription of ribosomal RNAs (rRNAs) and RNA Pol III transcription of transfer RNA (tRNA) genes, especially in nutrient-limited conditions. Significantly, Hda1C mutants are sensitive to translation inhibitors and display altered ribosome profiles. Thus, Hda1C may coordinate transcriptional regulation within the nucleus with translation control in the cytoplasm and could be a key regulator of gene expression responses to nutrient stress.

摘要

在酵母中,Hda1组蛋白去乙酰化酶复合体(Hda1C)通过调节组蛋白乙酰化在转录调控中发挥重要作用。我们在此探究了营养丰富和饥饿条件下Hda1C结合的变化。染色质免疫沉淀测序显示,饥饿以高度相关的方式改变RNA聚合酶II(RNA Pol II)和Hda1C与编码基因的结合。有趣的是,我们发现RNA Pol II转录非依赖性地将Hda1C募集到基因间区域,特别是核糖体蛋白(RP)基因的上游调控序列(URS),这些区域富含Rap1结合位点。在营养饥饿条件下,Rap1有助于将Hda1C募集到这些URS区域,Hda1C在那里使组蛋白去乙酰化,从而微调基础基因表达并延迟RP基因的重新激活。此外,Hda1C对于核糖体RNA(rRNA)的RNA Pol I转录和转运RNA(tRNA)基因的RNA Pol III转录也是必需的,尤其是在营养受限的条件下。值得注意的是,Hda1C突变体对翻译抑制剂敏感并表现出改变的核糖体谱。因此,Hda1C可能在细胞核内协调转录调控与细胞质中的翻译控制,并且可能是基因表达对营养应激反应的关键调节因子。

https://cdn.ncbi.nlm.nih.gov/pmc/blobs/056e/12006795/d291401ee59c/gkaf256fig7.jpg
https://cdn.ncbi.nlm.nih.gov/pmc/blobs/056e/12006795/ecfe4fa4361d/gkaf256figgra1.jpg
https://cdn.ncbi.nlm.nih.gov/pmc/blobs/056e/12006795/ff42c7a3a19b/gkaf256fig1.jpg
https://cdn.ncbi.nlm.nih.gov/pmc/blobs/056e/12006795/5376d75eb42b/gkaf256fig2.jpg
https://cdn.ncbi.nlm.nih.gov/pmc/blobs/056e/12006795/cd98e2646edc/gkaf256fig3.jpg
https://cdn.ncbi.nlm.nih.gov/pmc/blobs/056e/12006795/f637f69eb09c/gkaf256fig4.jpg
https://cdn.ncbi.nlm.nih.gov/pmc/blobs/056e/12006795/4c2a9c448a40/gkaf256fig5.jpg
https://cdn.ncbi.nlm.nih.gov/pmc/blobs/056e/12006795/db70a2ba8751/gkaf256fig6.jpg
https://cdn.ncbi.nlm.nih.gov/pmc/blobs/056e/12006795/d291401ee59c/gkaf256fig7.jpg
https://cdn.ncbi.nlm.nih.gov/pmc/blobs/056e/12006795/ecfe4fa4361d/gkaf256figgra1.jpg
https://cdn.ncbi.nlm.nih.gov/pmc/blobs/056e/12006795/ff42c7a3a19b/gkaf256fig1.jpg
https://cdn.ncbi.nlm.nih.gov/pmc/blobs/056e/12006795/5376d75eb42b/gkaf256fig2.jpg
https://cdn.ncbi.nlm.nih.gov/pmc/blobs/056e/12006795/cd98e2646edc/gkaf256fig3.jpg
https://cdn.ncbi.nlm.nih.gov/pmc/blobs/056e/12006795/f637f69eb09c/gkaf256fig4.jpg
https://cdn.ncbi.nlm.nih.gov/pmc/blobs/056e/12006795/4c2a9c448a40/gkaf256fig5.jpg
https://cdn.ncbi.nlm.nih.gov/pmc/blobs/056e/12006795/db70a2ba8751/gkaf256fig6.jpg
https://cdn.ncbi.nlm.nih.gov/pmc/blobs/056e/12006795/d291401ee59c/gkaf256fig7.jpg

相似文献

1
Nutrient starvation-induced Hda1C rewiring: coordinated regulation of transcription and translation.营养饥饿诱导的Hda1C重布线:转录与翻译的协同调控
Nucleic Acids Res. 2025 Apr 10;53(7). doi: 10.1093/nar/gkaf256.
2
Transcription-dependent targeting of Hda1C to hyperactive genes mediates H4-specific deacetylation in yeast.转录依赖性的 Hda1C 靶向超活跃基因介导酵母中组蛋白 H4 的特异性去乙酰化。
Nat Commun. 2019 Sep 19;10(1):4270. doi: 10.1038/s41467-019-12077-w.
3
The Hda1 histone deacetylase limits divergent non-coding transcription and restricts transcription initiation frequency.Hda1 组蛋白去乙酰化酶限制了不同的非编码转录并限制了转录起始频率。
EMBO J. 2021 Dec 1;40(23):e108903. doi: 10.15252/embj.2021108903. Epub 2021 Oct 18.
4
Opposing functions of the Hda1 complex and histone H2B mono-ubiquitylation in regulating cryptic transcription in Saccharomyces cerevisiae.Hda1 复合物和组蛋白 H2B 单泛素化在调控酿酒酵母中隐蔽转录中的相反功能。
G3 (Bethesda). 2021 Oct 19;11(11). doi: 10.1093/g3journal/jkab298.
5
Histone H4-Specific Deacetylation at Active Coding Regions by Hda1C.Hda1C介导的活性编码区域组蛋白H4特异性去乙酰化作用
Mol Cells. 2020 Oct 31;43(10):841-847. doi: 10.14348/molcells.2020.0141.
6
Gcn4p-mediated transcriptional repression of ribosomal protein genes under amino-acid starvation.氨基酸饥饿下 Gcn4p 介导的核糖体蛋白基因转录抑制。
EMBO J. 2011 Mar 2;30(5):859-72. doi: 10.1038/emboj.2010.332. Epub 2010 Dec 24.
7
Repression of Divergent Noncoding Transcription by a Sequence-Specific Transcription Factor.序列特异性转录因子对差异非编码转录的抑制
Mol Cell. 2018 Dec 20;72(6):942-954.e7. doi: 10.1016/j.molcel.2018.10.018.
8
Transcription of genes encoding trans-acting factors required for rRNA maturation/ribosomal subunit assembly is coordinately regulated with ribosomal protein genes and involves Rap1 in Saccharomyces cerevisiae.在酿酒酵母中,编码rRNA成熟/核糖体亚基组装所需反式作用因子的基因转录与核糖体蛋白基因协同调控,且涉及Rap1。
Nucleic Acids Res. 2003 Apr 1;31(7):1969-73. doi: 10.1093/nar/gkg278.
9
The transcription factor Ifh1 is a key regulator of yeast ribosomal protein genes.转录因子Ifh1是酵母核糖体蛋白基因的关键调节因子。
Nature. 2004 Dec 23;432(7020):1054-8. doi: 10.1038/nature03175.
10
Fine-structure analysis of ribosomal protein gene transcription.核糖体蛋白基因转录的精细结构分析
Mol Cell Biol. 2006 Jul;26(13):4853-62. doi: 10.1128/MCB.02367-05.

本文引用的文献

1
Brief guide to RT-qPCR.实时定量聚合酶链反应简要指南。
Mol Cells. 2024 Dec;47(12):100141. doi: 10.1016/j.mocell.2024.100141. Epub 2024 Oct 28.
2
Histone deacetylase Hos2 regulates protein expression noise by potentially modulating the protein translation machinery.组蛋白去乙酰化酶 Hos2 通过潜在调节蛋白质翻译机制来调节蛋白质表达噪声。
Nucleic Acids Res. 2024 Jul 22;52(13):7556-7571. doi: 10.1093/nar/gkae432.
3
Epigenetic Regulations in Mammalian Cells: Roles and Profiling Techniques.哺乳动物细胞中的表观遗传调控:作用和分析技术。
Mol Cells. 2023 Feb 28;46(2):86-98. doi: 10.14348/molcells.2023.0013. Epub 2023 Feb 27.
4
The nuclear transcription factor, TAF7, is a cytoplasmic regulator of protein synthesis.核转录因子TAF7是蛋白质合成的细胞质调节剂。
Sci Adv. 2021 Dec 10;7(50):eabi5751. doi: 10.1126/sciadv.abi5751.
5
Twelve years of SAMtools and BCFtools.SAMtools 和 BCFtools 十二年。
Gigascience. 2021 Feb 16;10(2). doi: 10.1093/gigascience/giab008.
6
Structural basis for the regulation of nucleosome recognition and HDAC activity by histone deacetylase assemblies.组蛋白去乙酰化酶复合物调控核小体识别和组蛋白去乙酰化酶活性的结构基础。
Sci Adv. 2021 Jan 8;7(2). doi: 10.1126/sciadv.abd4413. Print 2021 Jan.
7
SUMO is a pervasive regulator of meiosis.SUMO 是一种普遍存在的减数分裂调节因子。
Elife. 2021 Jan 27;10:e57720. doi: 10.7554/eLife.57720.
8
In-depth and 3-dimensional exploration of the budding yeast phosphoproteome.深入且多维地探索 budding yeast 磷酸化蛋白质组。
EMBO Rep. 2021 Feb 3;22(2):e51121. doi: 10.15252/embr.202051121. Epub 2021 Jan 25.
9
Histone H4-Specific Deacetylation at Active Coding Regions by Hda1C.Hda1C介导的活性编码区域组蛋白H4特异性去乙酰化作用
Mol Cells. 2020 Oct 31;43(10):841-847. doi: 10.14348/molcells.2020.0141.
10
Rph1 coordinates transcription of ribosomal protein genes and ribosomal RNAs to control cell growth under nutrient stress conditions.Rph1 协调核糖体蛋白基因和核糖体 RNA 的转录,以控制营养胁迫条件下的细胞生长。
Nucleic Acids Res. 2020 Sep 4;48(15):8360-8373. doi: 10.1093/nar/gkaa558.