Suppr超能文献

肠道穆里菌通过将琥珀酸盐转化为丙酸盐来限制鼠伤寒沙门氏菌的定殖。

Muribaculum intestinale restricts Salmonella Typhimurium colonization by converting succinate to propionate.

作者信息

Wang Zhenyu, Kang Shuaishuai, Wu Zhenhua, Liu Xiaoyi, Zhang Xiangyu, Wu Yujun, Wen Yang, Zhou Xingjian, Zhang Guolong, Wang Junjun, Han Dandan

机构信息

State Key Laboratory of Animal Nutrition and Feeding, College of Animal Science and Technology, China Agricultural University, Beijing 100193, China.

Department of Animal and Food Sciences, Oklahoma State University, Stillwater, OK 74078, USA.

出版信息

ISME J. 2025 Jan 2;19(1). doi: 10.1093/ismejo/wraf069.

Abstract

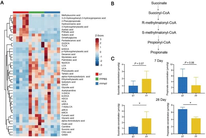
Insufficient dietary fiber intake is associated with dysbiosis and compromised colonization resistance (CR) to enteric infections. However, a detailed understanding of the relationship between dietary fiber insufficiency and CR remains elusive. Our study aimed to delineate the impact of fiber deprivation on gut microbiome and CR in a murine model with Salmonella Typhimurium infection. Our findings indicate that dietary fiber deprivation resulted in impaired CR and depletion of commensal bacteria Muribaculaceae. By combining dietary switch, FMT, and genomic analysis, we identify Muribaculum intestinale as a candidate bacterium, capable of converting succinate into propionate. Oral administration of Muribaculum intestinale augmented CR to Salmonella Typhimurium, accompanied by succinate reduction and propionate elevation. Dietary supplementation of propionate, but not succinate, enhanced CR to Salmonella Typhimurium in mice consuming a fiber-free diet. Taken together, our research identified a crucial metabolic pathway encoded by gut microbiome underlying CR, providing an intervention strategy for combatting enteric infections among Western diet-consuming populations.

摘要

膳食纤维摄入不足与肠道菌群失调以及肠道定植抗力(CR)受损有关,而肠道定植抗力是抵抗肠道感染的关键。然而,对于膳食纤维摄入不足与肠道定植抗力之间的关系,目前仍缺乏深入的了解。本研究旨在通过鼠伤寒沙门氏菌感染的小鼠模型,明确膳食纤维缺乏对肠道微生物群和肠道定植抗力的影响。研究结果表明,膳食纤维缺乏导致肠道定植抗力受损和共生菌毛螺菌科数量减少。通过饮食转换、粪便微生物群移植和基因组分析,我们确定肠道杆状菌为候选细菌,它能够将琥珀酸盐转化为丙酸盐。口服肠道杆状菌可增强对鼠伤寒沙门氏菌的肠道定植抗力,同时琥珀酸盐减少,丙酸盐增加。在食用无纤维饮食的小鼠中,补充丙酸盐而非琥珀酸盐可增强对鼠伤寒沙门氏菌的肠道定植抗力。综上所述,我们的研究确定了肠道微生物群编码的一条关键代谢途径,它是肠道定植抗力的基础,为西方饮食人群防治肠道感染提供了一种干预策略。

https://cdn.ncbi.nlm.nih.gov/pmc/blobs/5cd0/12064562/29f488d9cada/wraf069f1.jpg

文献AI研究员

20分钟写一篇综述,助力文献阅读效率提升50倍。

立即体验

用中文搜PubMed

大模型驱动的PubMed中文搜索引擎

马上搜索

文档翻译

学术文献翻译模型,支持多种主流文档格式。

立即体验