Suppr超能文献

木聚糖通过选择性地促进猪体内双歧杆菌假长双歧杆菌的生长来缓解膳食纤维缺乏引起的菌群失调。

Xylan alleviates dietary fiber deprivation-induced dysbiosis by selectively promoting Bifidobacterium pseudocatenulatum in pigs.

机构信息

State Key Laboratory of Animal Nutrition, College of Animal Science and Technology, China Agricultural University, No. 2 Yuanmingyuan West Road, Beijing, 100193, China.

Animal Nutrition Group, Wageningen University & Research, PO Box 338, 6700, AH, Wageningen, The Netherlands.

出版信息

Microbiome. 2021 Nov 21;9(1):227. doi: 10.1186/s40168-021-01175-x.

Abstract

BACKGROUND

Low dietary fiber intake has been shown to disturb the gut microbiome community, damage the mucus barrier, and promote pathogen susceptibility. However, little is known about the temporal response of the gut microbiome to dietary fiber deprivation and the recovery induced by dietary fiber inclusion in pigs.

OBJECTIVE

In the present study, temporal responses of ileal and fecal microbiota to dietary fiber deprivation were profiled using an ileum cannulated growing pig model. In addition, the potential of dietary-resistant starch, β-glucan, and xylan to alleviate gut dysbiosis throughout the gastrointestinal tract, as well as its possible mechanisms were investigated.

METHODS

Six cannulated growing pigs were fed a fiber deprivation diet for 35 days. Ileal digesta and feces were collected at days 0, 7, 21, and 35 for 16S rRNA sequencing and short-chain fatty acid (SCFA) determination. Another twenty-four healthy growing pigs were assigned to one of four dietary treatments including (1) fiber-free diet, (2) resistant starch diet, (3) β-glucan diet, and (4) xylan diet. These twenty-four pigs were fed a corresponding diet for 35 days and slaughtered. Gut microbiome and SCFA concentration were profiled along the gastrointestinal tract.

RESULTS

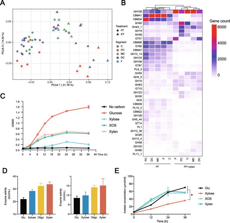
Dietary fiber deprivation-induced consistent microbiota extinction, mainly Bifidobacterium and Lactobacillus, and decreased SCFA concentrations in both ileum and feces. The community structure partially recovered at day 35 compared with baseline while SCFA concentrations remained low. Xylan supplementation alleviated gut dysbiosis by selectively promoting Bifidobacterium pseudocatenulatum within the large intestine. SCFA concentration increased significantly after xylan supplementation and exhibited a positive association with B. pseudocatenulatum abundance. An elevated abundance of xylan degradation-related enzyme genes was also observed in the gut microbiome after xylan supplementation. In vitro growth assay further verified the xylan utilization capacity of B. pseudocatenulatum.

CONCLUSIONS

Dietary fiber deprivation could induce probiotic extinction and loss of the SCFA production while potential pathogen was promoted. Xylan intervention could partially restore dietary fiber deprivation-induced gut dysbiosis through selectively promoting B. pseudocatenulatum and therefore normalizing the gut environment. These findings collectively provide evidence that dietary fiber-driven microbiota metabolism bridges the interplay between microbiome and gut health. Video abstract.

摘要

背景

低膳食纤维摄入会扰乱肠道微生物群落,破坏黏液屏障,增加病原体易感性。然而,人们对膳食纤维缺乏时肠道微生物群的时间响应以及膳食纤维摄入恢复的情况知之甚少。

目的

本研究采用回肠套管生长猪模型,分析膳食纤维缺乏时回肠和粪便微生物群的时间响应。此外,还研究了膳食纤维抗性淀粉、β-葡聚糖和木聚糖在整个胃肠道缓解肠道菌群失调的潜力及其可能的机制。

方法

将 6 头套管生长猪饲喂纤维剥夺饮食 35 天。在第 0、7、21 和 35 天收集回肠内容物和粪便,进行 16S rRNA 测序和短链脂肪酸(SCFA)测定。另外 24 头健康生长猪被分配到 4 种日粮处理组之一,包括(1)无纤维日粮,(2)抗性淀粉日粮,(3)β-葡聚糖日粮和(4)木聚糖日粮。这些猪饲喂相应日粮 35 天,然后屠宰。分析整个胃肠道的肠道微生物组和 SCFA 浓度。

结果

膳食纤维缺乏导致双歧杆菌和乳酸杆菌等主要有益菌的一致灭绝,并降低了回肠和粪便中的 SCFA 浓度。与基线相比,第 35 天肠道微生物群落结构部分恢复,但 SCFA 浓度仍然较低。木聚糖补充通过选择性地促进大肠中的拟杆菌属促进肠道菌群失调的缓解。木聚糖补充后 SCFA 浓度显著增加,并与拟杆菌属的丰度呈正相关。木聚糖补充后,肠道微生物组中还观察到木聚糖降解相关酶基因的丰度升高。体外生长试验进一步验证了拟杆菌属对木聚糖的利用能力。

结论

膳食纤维缺乏可引起益生菌的灭绝和 SCFA 产生的丧失,同时促进潜在的病原体生长。木聚糖干预可以通过选择性地促进拟杆菌属来部分恢复膳食纤维缺乏引起的肠道菌群失调,从而使肠道环境正常化。这些发现共同证明了膳食纤维驱动的微生物群代谢在微生物群与肠道健康的相互作用中发挥作用。

https://cdn.ncbi.nlm.nih.gov/pmc/blobs/a8cb/8606072/d1d2384275b2/40168_2021_1175_Fig1_HTML.jpg

文献检索

告别复杂PubMed语法,用中文像聊天一样搜索,搜遍4000万医学文献。AI智能推荐,让科研检索更轻松。

立即免费搜索

文件翻译

保留排版,准确专业,支持PDF/Word/PPT等文件格式,支持 12+语言互译。

免费翻译文档

深度研究

AI帮你快速写综述,25分钟生成高质量综述,智能提取关键信息,辅助科研写作。

立即免费体验