Suppr超能文献

通过抑制单酰甘油脂肪酶增强内源性大麻素系统可缓解小鼠偏头痛相关疼痛。

Enhancement of the endocannabinoid system through monoacylglycerol lipase inhibition relieves migraine-associated pain in mice.

作者信息

Mangutov Elizaveta, Awad-Igbaria Yaseen, Siegersma Kendra, Gastambide Francois, Asuni Ayodeji A, Pradhan Amynah A A

机构信息

Center for Clinical Pharmacology, Department of Anesthesiology, Washington University School of Medicine, Saint Louis, MO, USA.

Department of Psychiatry, University of Illinois at Chicago, Chicago, IL, USA.

出版信息

J Headache Pain. 2025 Apr 18;26(1):84. doi: 10.1186/s10194-025-02029-9.

Abstract

BACKGROUND

Migraine affects over 1 billion people worldwide and is a leading cause of disability. Targeting the cannabinoid system offers a promising approach for pain and migraine relief. This study evaluated a novel monoacylglycerol lipase (MAGL) inhibitor to prolong endocannabinoid action in acute and chronic mouse models of migraine. It also examined MAGL and cannabinoid receptor 1 (CB) mRNA expression in key head pain-processing regions.

METHODS

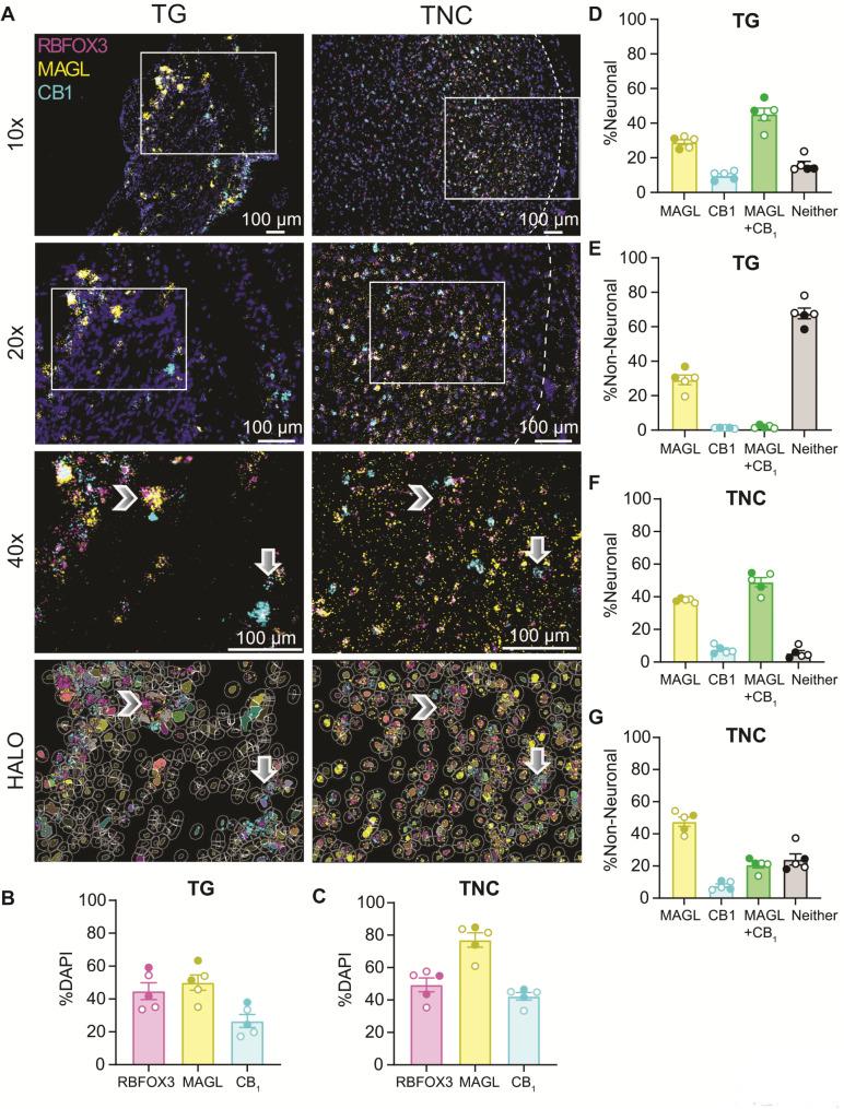
C57BL6/J male and female mice received the human migraine trigger nitroglycerin (NTG) acutely or every other day for 9 days. Allodynia was assessed by von Frey hair stimulation of the periorbital area. A single dose of MAGL inhibitor (ABD-1970) was tested in acute and chronic NTG models. Additionally, ABD-1970 was given daily for 5 days to assess tolerance. In situ hybridization measured transcript expression of MAGL, CB, and neuronal marker Rbfox3 in trigeminal ganglia (TG) and trigeminal nucleus caudalis (TNC).

RESULTS

A single injection of ABD-1970 blocked cephalic allodynia induced by acute NTG. ABD-1970 also blocked chronic allodynia established by chronic intermittent NTG. Repeated administration did not induce tolerance, and ABD-1970 continued to block NTG-induced allodynia after 5 days of administration. There was high expression of MAGL and CB in the TG and TNC, present in Rbfox3 positive and negative cells.

CONCLUSION

MAGL inhibitor effectively blocked acute and chronic migraine-associated pain, likely through prolonged endocannabinoid action. This effect may be mediated through action at peripheral or central sites considering the high MAGL and CB expression in the TG and TNC, respectively. The endocannabinoid system appears to modulate migraine mechanisms, and MAGL may be a promising target for this disorder.

摘要

背景

偏头痛影响着全球超过10亿人,是导致残疾的主要原因。针对大麻素系统为缓解疼痛和偏头痛提供了一种有前景的方法。本研究评估了一种新型单酰基甘油脂肪酶(MAGL)抑制剂在偏头痛急性和慢性小鼠模型中延长内源性大麻素作用的效果。还检测了主要头部疼痛处理区域中MAGL和大麻素受体1(CB)的mRNA表达。

方法

C57BL6/J雄性和雌性小鼠急性或每隔一天接受人类偏头痛诱发剂硝酸甘油(NTG),持续9天。通过用von Frey毛发刺激眶周区域评估异常性疼痛。在急性和慢性NTG模型中测试单剂量的MAGL抑制剂(ABD-1970)。此外,连续5天每天给予ABD-1970以评估耐受性。原位杂交检测三叉神经节(TG)和三叉神经尾核(TNC)中MAGL、CB和神经元标记物Rbfox3的转录本表达。

结果

单次注射ABD-1970可阻断急性NTG诱导的头部异常性疼痛。ABD-1970还可阻断慢性间歇性NTG所致的慢性异常性疼痛。重复给药未诱导耐受性,给药5天后ABD-1970仍能阻断NTG诱导的异常性疼痛。TG和TNC中MAGL和CB表达较高,存在于Rbfox3阳性和阴性细胞中。

结论

MAGL抑制剂可能通过延长内源性大麻素作用有效阻断急性和慢性偏头痛相关疼痛。考虑到TG和TNC中分别有高表达的MAGL和CB,这种作用可能通过在外周或中枢部位发挥作用来介导。内源性大麻素系统似乎参与调节偏头痛机制,MAGL可能是这种疾病的一个有前景的靶点。

https://cdn.ncbi.nlm.nih.gov/pmc/blobs/f56c/12007319/94eda9998f7a/10194_2025_2029_Fig1_HTML.jpg

文献AI研究员

20分钟写一篇综述,助力文献阅读效率提升50倍。

立即体验

用中文搜PubMed

大模型驱动的PubMed中文搜索引擎

马上搜索

文档翻译

学术文献翻译模型,支持多种主流文档格式。

立即体验