Xu Wenyuan, Cui Chuang, Ji Yongcheng, Li Xiang, Li Shuai
Northeast Forestry University, Harbin, 150040, China.
Sci Rep. 2025 Apr 19;15(1):13564. doi: 10.1038/s41598-025-97108-x.
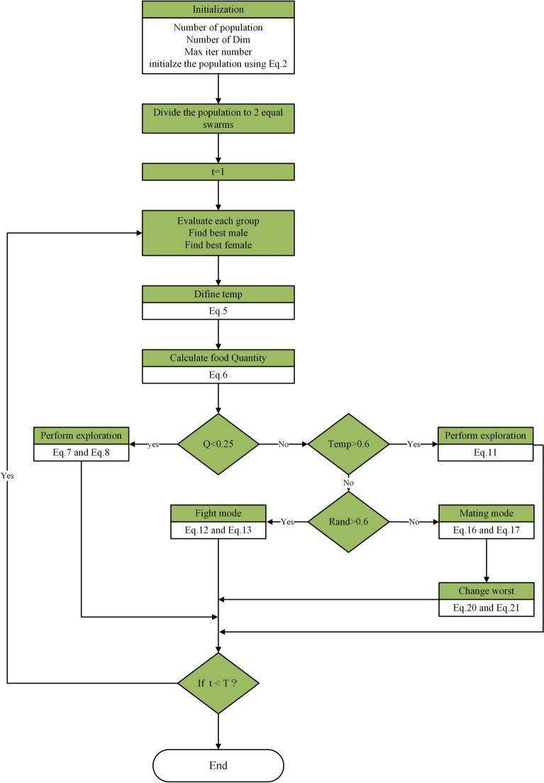
In response to the challenge of rapid unmanned aerial vehicles (UAV) path planning for bridge construction in complex terrain, this paper presents an enhanced snake optimization (CSGLSO) UAV three-dimensional path planning algorithm. Initially, this study enhances the stochasticity strategy for generating initial populations within the Snake Optimization (SO) algorithm employing the Piecewise Chaotic Mapping technique, thereby obliterating transient periodic traits and fostering equilibrium in the solution space of the SO algorithm's progenies. Subsequently, integrating the Subtraction-Average-Based Optimizer algorithm mitigates the issue of convergence speed within the SO algorithm confronting high-dimensional complex functions. Ultimately, employing adaptive t-distribution and lens imaging reverse learning facilitates the evasion of local optima within the current position by the SO algorithm, thus augmenting its exploratory prowess. To ascertain the efficacy of the enhanced algorithm, 14 standard test function convergence comparison experiments were conducted, as well as three-dimensional path planning simulation experiments under multi-scenario conditions of bridge construction by UAV. Experimental findings reveal that relative to SO, Hybrid Snake Optimizer Algorithm, Improved Salp Swarm Algorithm, and Exploratory Cuckoo Search, CSGLSO manifests shorter and more streamlined trajectories, accelerated convergence rates, and elevated optimization precision. Thereby, UAVs are empowered to execute path-planning endeavors expeditiously and precisely within intricate environments.
针对复杂地形桥梁建设中无人机快速路径规划的挑战,本文提出了一种改进的蛇优化(CSGLSO)无人机三维路径规划算法。首先,本研究采用分段混沌映射技术增强了蛇优化(SO)算法中生成初始种群的随机性策略,从而消除了瞬态周期特征,促进了SO算法后代解空间的均衡性。随后,集成基于减法平均的优化器算法缓解了SO算法在面对高维复杂函数时收敛速度的问题。最后,采用自适应t分布和透镜成像反向学习促进了SO算法在当前位置避开局部最优,从而增强了其探索能力。为了确定改进算法的有效性,进行了14个标准测试函数收敛比较实验,以及无人机在桥梁建设多场景条件下的三维路径规划模拟实验。实验结果表明,相对于SO、混合蛇优化算法、改进的樽海鞘群算法和探索性布谷鸟搜索,CSGLSO表现出更短、更精简的轨迹、更快的收敛速度和更高的优化精度。从而使无人机能够在复杂环境中快速、精确地执行路径规划任务。