Suppr超能文献

利用单细胞和转录组构建体进行风险建模揭示的肝细胞癌预后基因的临床潜力和实验验证。

Clinical potential and experimental validation of prognostic genes in hepatocellular carcinoma revealed by risk modeling utilizing single cell and transcriptome constructs.

作者信息

Deng Hang, Wang Xu, Jiang Zi-Ang, Xu Jian, Zhang Yu, Zhou Yao, Gong Jun, Lu Xiang-Yu, Hou Yi-Fu, Zhang Hao

机构信息

Medical College, University of Electronic Science and Technology of China, Chengdu, China.

Department of Hepatobiliary Surgery, Sichuan Provincial People's Hospital, University of Electronic Science and Technology of China, Chengdu, China.

出版信息

Front Immunol. 2025 Apr 4;16:1541252. doi: 10.3389/fimmu.2025.1541252. eCollection 2025.

Abstract

BACKGROUND

Hepatocellular carcinoma (HCC) is the leading cause of tumor-related mortality worldwide. There is an urgent need for predictive biomarkers to guide treatment decisions. This study aimed to identify robust prognostic genes for HCC and to establish a theoretical foundation for clinical interventions.

METHODS

The HCC datasets were obtained from public databases and then differential expression analysis were used to obtain significant gene expression profiles. Subsequently, univariate Cox regression analysis and PH assumption test were performed, and a risk model was developed using an optimal algorithm from 101 combinations on the TCGA-LIHC dataset to pinpoint prognostic genes. Immune infiltration and drug sensitivity analyses were conducted to assess the impact of these genes and to explore potential chemotherapeutic agents for HCC. Additionally, single-cell analysis was employed to identify key cellular players and their interactions within the tumor microenvironment. Finally, reverse transcription-quantitative polymerase chain reaction (RT-qPCR) was utilized to validate the roles of these prognostic genes in HCC.

RESULTS

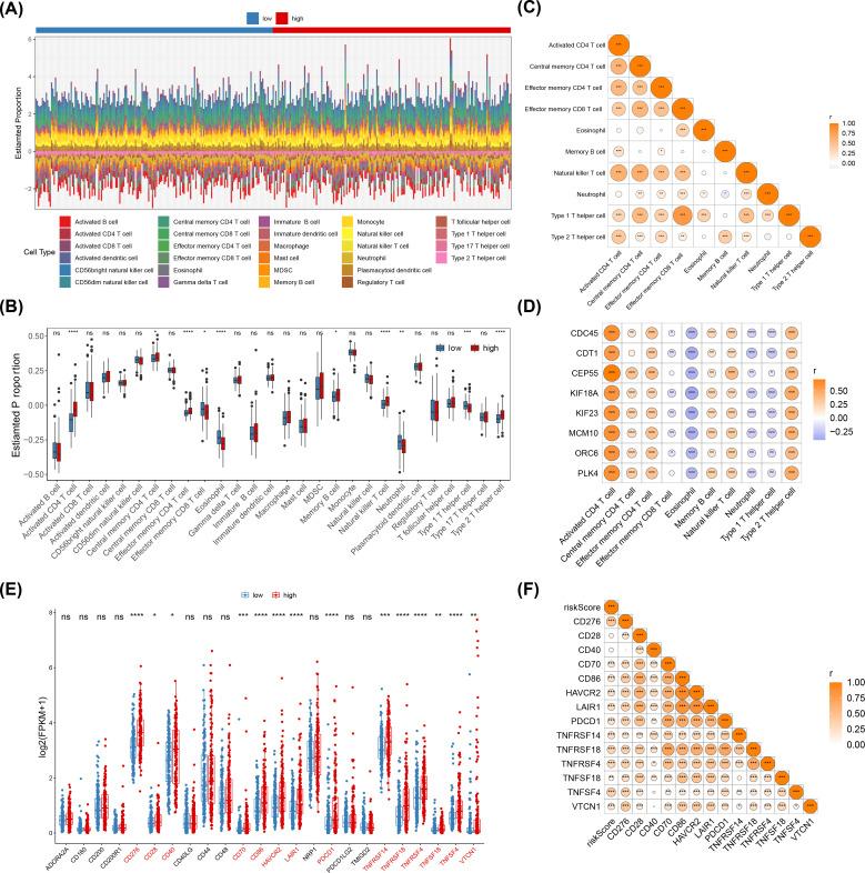
A total of eight prognostic genes were identified (MCM10, CEP55, KIF18A, ORC6, KIF23, CDC45, CDT1, and PLK4). The risk model, constructed based on these genes, was effective in predicting survival outcomes for HCC patients. CEP55 exhibited the strongest positive correlation with activated CD4 T cells. The top 10 drugs showed increased sensitivity in the low-risk group. B cells were identified as key cellular components with the highest interaction numbers and strengths with macrophages in both HCC and control groups. Prognostic genes were more highly expressed in the initial state of B cell differentiation. RT-qPCR confirmed significant upregulation of MCM10, KIF18A, CDC45, and PLK4 in HCC tissues (p< 0.05).

CONCLUSION

This study successfully identified eight prognostic genes (MCM10, CEP55, KIF18A, ORC6, KIF23, CDC45, CDT1, and PLK4), which provided new directions for exploring the potential pathogenesis and clinical treatment research of HCC.

摘要

背景

肝细胞癌(HCC)是全球肿瘤相关死亡的主要原因。迫切需要预测性生物标志物来指导治疗决策。本研究旨在识别HCC的可靠预后基因,并为临床干预建立理论基础。

方法

从公共数据库获取HCC数据集,然后进行差异表达分析以获得显著的基因表达谱。随后,进行单变量Cox回归分析和PH假设检验,并使用来自TCGA-LIHC数据集101种组合的最优算法开发风险模型以确定预后基因。进行免疫浸润和药物敏感性分析以评估这些基因的影响,并探索HCC的潜在化疗药物。此外,采用单细胞分析来识别肿瘤微环境中的关键细胞成分及其相互作用。最后,利用逆转录定量聚合酶链反应(RT-qPCR)验证这些预后基因在HCC中的作用。

结果

共鉴定出8个预后基因(MCM10、CEP55、KIF18A、ORC6、KIF23、CDC45、CDT1和PLK4)。基于这些基因构建的风险模型可有效预测HCC患者的生存结果。CEP55与活化的CD4 T细胞表现出最强的正相关。低风险组中前10种药物的敏感性增加。在HCC组和对照组中,B细胞被确定为与巨噬细胞相互作用数量和强度最高的关键细胞成分。预后基因在B细胞分化的初始状态表达更高。RT-qPCR证实HCC组织中MCM10、KIF18A、CDC45和PLK4显著上调(p<0.05)。

结论

本研究成功鉴定出8个预后基因(MCM10、CEP55、KIF18A、ORC6、KIF23、CDC45、CDT1和PLK4),为探索HCC的潜在发病机制和临床治疗研究提供了新方向。

https://cdn.ncbi.nlm.nih.gov/pmc/blobs/eafb/12006083/dc723c776297/fimmu-16-1541252-g001.jpg

文献检索

告别复杂PubMed语法,用中文像聊天一样搜索,搜遍4000万医学文献。AI智能推荐,让科研检索更轻松。

立即免费搜索

文件翻译

保留排版,准确专业,支持PDF/Word/PPT等文件格式,支持 12+语言互译。

免费翻译文档

深度研究

AI帮你快速写综述,25分钟生成高质量综述,智能提取关键信息,辅助科研写作。

立即免费体验